时间:2023-06-10 16:12
人气:
作者:admin
医疗健康健康行业面临三大挑战:人口老龄化,慢性病例数量急剧增加,医疗健康费用爆炸式增长。预计未来20年,老年人口将呈指数增长。到2030年,1/3的欧洲人将超过65岁,其中40%需要协助。如果不能得到充分的照料,老年人将会有丧失独立性的风险。因此,老年人高度期望独立自主的生活方式。但是,老年人独立自主的生活方式常常伴随着高风险。目前已经开发出许多利用各种传感器实现的智能家居技术,以跟踪和监测家中老年人的活动,协助他们独立生活。配备传感器网络的楼宇和城市环境为老年人和病人提供了维持独立性的机会。
环境辅助生活系统(AAL)在这方面可提供一系列好处,包括连接病人、医生和医疗设备,从而大大提高治疗和护理的效率。通过这种连接,无论病人在哪里,都可以自动记录并评估病人的活动和健康数据。因此,仅当病人的健康状况实际恶化时,才需要呼叫医务人员。这样做的目的是降低医疗健康行业的成本并改善病人护理,即使病人不再在医院里接受持续监测,而是在家里进行日常监测。
人类行为分析和活动识别是当今AAL系统不可缺少的一部分。准确可靠的监测,以及在需要时实时动作,是这些系统的必然要求。烹饪、睡觉和打扫卫生等日常活动是反映老年人或病人身体能力的良好指标。因此,若一个系统能够自动识别这些活动,那么就可以自动进行健康监测,为医务人员提供客观的测量。这种系统应能检测任何异常情况,如突然昏倒等,并立即采取动作。因此,活动监测系统是未来健康应用的关键环节。
本文介绍一种综合家用健康监测系统,其中包括一个基于视觉的活动监测系统和一个生命体征监测系统。该系统的作用是监视个人活动,同时能够在该人执行活动时监视其生命体征。可穿戴医疗技术与嵌入式视觉技术的整合(绑定)是实现真正家用健康监测系统的关键。
基于视觉的检测
到目前为止,活动监测市场主要由视频监控技术主导。然而,随着这种活动监测转向家庭环境,视频分析的基本缺陷,例如侵犯被监测者的隐私、需要传输的数据负载量很大等,导致其不适合此类应用。嵌入式视觉检测技术的出现有助于克服这两个问题。嵌入式视觉检测平台在边缘节点执行实时处理,系统输出仅对遥测/处理数据有用,故而消除了隐私问题,因为传输的数据不是视频或图像(这会侵犯隐私),而只是活动数据,如烹饪、打扫卫生或睡觉。由于只有遥测数据被传输,所以降低的数据速率可节省90%以上的带宽需求,相比于视频传输,成本大幅降低。
活动监测嵌入式视觉系统包括探测人员、追踪人员移动、识别其习惯的姿势和活动。嵌入式检测平台的典型架构通常包括以下部分:
光学系统 (CMOS传感器加镜头):用于捕捉图像。正确的光学配置需要根据视场、系统配置和房间几何形状来定义。有时CMOS传感器可能会做一些图像预处理,从而减少嵌入式处理器的处理负荷,进而降低系统功耗(如果占空比适当)。
处理系统: 处理器是此系统的核心,预期要处理大量控制、检测和接口工作,而功耗和占用面积必须非常小。嵌入式系统平台中的处理器,对光学系统捕获的图像运行图像处理算法。处理完成后的系统输出只是遥测数据。在家庭健康场景中,输出可以是关于人的活动,例如他/她是否正在睡觉、打扫卫生或已经跌倒。
连接: 嵌入式视觉系统中的连接可以是有线或无线。但在家庭环境中,很有可能是无线连接。由于输出只是遥测数据,而不是原始视频数据,所以要传输的有效载荷大大减少。数据随后传输到云平台,经过进一步处理后,以应用程序的形式实时提供给护士或监护人。
云/数据分析: 这构成系统的后端。云基础设施不仅提供应用程序形式的实时数据访问,还可以运行后台数据分析算法来识别家中活动的趋势。

图1. 家用综合健康监测系统。系统监测人员活动和生命体征参数
系统设计考虑和主要挑战
可靠性: 活动监测系统以可靠、安全、准确的方式提供活动信息是至关重要的。此外,在发生紧急情况时,系统必须能够准确检测紧急环境并发出警报,同时要减少误报的产生,防止意外联系相关人员或紧急调遣系统。
延迟: 能否对活动监测系统产生的警报作出即时响应/动作/报警,是决定安全系统真实潜力的一个指标。监测活动(无论是睡觉、行走、打扫卫生还是紧急情况)的基本功能应该即时报告,以使事件发生和报告之间的时间延迟较短。
防篡改: 最后,活动监测系统需要有尽可能好的防篡改能力。篡改可能发生在系统的任何部分,无论是终端节点、无线/有线连接还是数据控制和分析周期结束时。楼宇自动化系统/网络攻击是安全系统和家用监测系统非常关心的话题。
ADI公司嵌入式视觉检测平台
ADI公司的BLIP(Blackfin®低功耗成像平台)是一种低成本、低功耗、高性能的嵌入式视觉检测平台,可以运行大量实时检测和图像处理算法。BLIP由ADI公司的Blackfin系列处理器ADSPBFxxx组成,非常适合嵌入式视觉检测算法。有关BLIP和ADI产品的更多信息,请访问 analog.com/blip。
精确、紧凑、低功耗生命体征测量
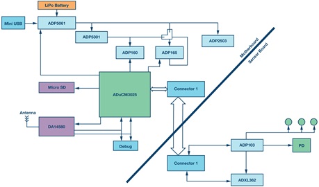
2016年1月初在美国拉斯维加斯举行的CES展会上,ADI公司首次展示了这一解决方案。演示的生命体征测量(VSM)包括心率和活动,通过戴在手腕上的手表显示。
这款手表内部有一个模块化结构,它包括一个嵌入ADI新型Cortex®-M3微控制器(目前市场上功耗最低的M3控制器,名为ADuCM302x)的主板和一个2.4 GHz无线电收发器,支持通过Google Thread协议发送VSM数据。子板上有一个光度测量前端 ADPD103,其周围有三个绿光LED和一个光电二极管,以及市场上功耗最低的三轴加速度计 ADXL362。这两个器件彼此同步,以更有效地补偿人的移动。
ADPD107是一款光度测量前端,工作原理是反射式光学测量,通过LED驱动器发送8 mA至250 mA的电流,以照亮器件的外部LED。这些LED照亮皮肤,并通过光电二极管使用反射测量,因此信号由前端采集,然后经过放大、滤波、积分和14位ADC转换,再通过I²C接口传输到主机。
让LED和光电二极管外置有多个优点:允许选择LED数量、LED颜色及其电流强度,尤其是LED与光电二极管的间隔可以达到较优状态,使调制指数较大(其设置交流/直流比,从而决定反射信号的质量)。您还可以选择光电二极管的尺寸(后者越宽,调制指数会越高),并且可以添加一个超低噪声和低功耗的电流放大器。

图3. 综合健康监测系统框图
根据执行的测量类型(HRM——心率、脉搏血氧饱和度)和皮肤上的测量位置来选择LED颜色。为在手腕上测量心率,我们选择绿光LED,因为对于500 nm到600 nm波长,其血红蛋白吸收率是较高的。当心脏跳动时,血液在手腕中流动,对绿光的吸收效果很优异。在两次心跳之间,吸收会减少。让绿光LED每秒闪烁数百次,ADPD107便可计算出每分钟的心跳次数,这就是您的心率。建议让绿光LED与光电二极管隔开3 mm或更多(若方便的话),以提高调制指数,如图3所示。

图4. 调制指数与LED和光电二极管之间隔的函数关系
若要测量脉搏血氧饱和度,则应选择一个红光LED和一个红外LED,我们将用手指来练习(使用这种方法时,我们也可从HRM获益),因为它有很强的毛细血管浓度。脉搏血氧测定是医生用来评估和快速控制患者呼吸功能的非侵入性方法。通过光电二极管的红光和红外光的比率表示血液中氧合血红蛋白与脱氧血红蛋白的百分比。血液中的氧饱和度也被称为SpO2。
因此,血氧测定的基础是测量血液毛细血管中血红蛋白的光吸收率,具体来说是测定每个红细胞的氧合血红蛋白和脱氧血红蛋白的比率:
98% SpO2意味着每个红细胞含有98%的氧合血红蛋白和2%的脱氧血红蛋白
ADI公司还为不需要对光学测量进行大量优化的表面受限应用提供模块解决方案(模拟前端、光电二极管和LED在同一封装中)。因此,包含红光LED和红外LED的 ADPD142支持在手指上进行SpO2测量。其后续产品 ADPD144提供一种改进的机械设计,可减少内部光污染(即LED与光电二极管之间的直射光)。其24,425次样品测量的平均测量误差为2.6%,因此符合FDA要求。ADPD144的封装尺寸为5 mm×2.8 mm,高度为1.35 mm。
如上所述,为使调制指数较大,从而使测量信号质量较好,LED和光电二极管之间必须有最小间隔,这在空间受限的模块中可能不是较佳的。因此,对于运动手表之类因运动、排汗和皮肤/手表接触位移而受到额外限制的应用,ADI公司建议只使用由光度测量前端在外部提供LED和光电二极管的解决方案。
在软件方面,ADI公司提供光度传感器和加速度计的驱动程序,并在CES上推出了自己的运动补偿算法,该算法运行在Cortex-M3内核 ADuCM3027上,只需1.5 MIPS、13 kB ROM和7.8 kBRAM。这是一个重大突破,因为在此之前,此类算法需要浮点运算,因此需使用更耗电且更昂贵的Cortex-M4型处理器。
还应注意,皮肤颜色或纹身会影响测到的反射信号质量。建议不要将该解决方案放在纹身上。对于深色皮肤的人来说,调制指数略有降低,因此需要优化解决方案的光学设计。
超低功耗平台
现在,我们来尝试确定之前讨论的手表的功耗,假设我们在Cortex-M3 ADuCM3027上执行运动补偿算法,并通过一些特征来确定LED功耗。
ADPD107在一个或两个时隙上发送一个LED脉冲序列。因此,不同LED可以对应不同的脉冲数量。ADPD107的功耗为AFE和LED功耗之和。
以下述条件为例:
FS = 100 Hz; 2个时隙;脉冲周期A = 20 μs;脉冲周期B = 40 μs
脉冲数目A = 4;脉冲数目B = 8
LED最大电流A = 25 mA;LED最大电流B = 100 mA3 μs
脉冲持续时间A = 3 μs;脉冲持续时间B = 3 μs
故LED_A的有效电流=(3 × 4/10000) × 25 mA = 30 μA
故LED_B的有效电流=(3 × 8/10000) × 100 mA = 240 μA
AFE的A通道电流 =FS((20 + 脉冲数 × 脉冲周期) × Vddpeak + 0.13) =100((20 + 4 × 20) × 0.0093 + 0.13) = 106 μA
AFE的B通道电流 =FS((20 + 脉冲数 × 脉冲周期) × Vddpeak + 0.20) =100((20 + 8 × 20) × 0.0093 + 0.20) = 187 μA
ADPD107的总功耗(包括两个LED的功耗)为563 μA
如上所述,ADI公司开发的运动补偿算法只需要1.5 MIPS便可工作,近似计算运行频率为1.5 MHz。ADuCM3027的功耗为38 μA/MHz,故微控制器功耗为57 μA。ADXL362在100 Hz采样频率时消耗2 μA,故AFE和LED、Cortex-M3以及加速计系统在这个例子中消耗622 μA。如此低功耗可较大限度地延长使用时间,而无需为该手表内置的LiPo电池充电。待机模式下,ADPD107功耗为3.5 μA。其后续产品的功耗将减少到1 μA。
应当注意的是,这个例子的功耗计算并非针对某种精确应用。目标应用、通过LED的电流和采样频率与系统功耗直接相关,实际结果可能比上述值更好或更差。
尽管如此,ADI公司的低功耗解决方案有助于减少医疗健康设备的充电时间和功耗,让老年人能够过上更加独立自主的生活。
审核编辑:郭婷
下一篇:浅谈大语言模型在医疗领域的应用