时间:2023-02-27 16:17
人气:
作者:admin
本应用笔记介绍了心电图仪(ECG或EKG),并讨论了如何以电子方式测量和显示心脏信号的基础知识。对ECG设备的模拟前端(AFE)部分以及该信号路径如何将心率数据数字化进行了更广泛的审查。讨论了各种心电图应用,包括自动体外除颤器(AED)、患者监护仪和高端诊断心电图,以及它们可能提供的功能变化。
概述
心电图(ECG或EKG)是与心肌相关的电信号相对于时间的测量和图形表示。心电图的应用范围从监测心率到诊断特定的心脏病。ECG测量的基础知识对于所有应用都是相同的,但电气元件的细节和要求差异很大。心电图仪或ECG设备的范围从成本低于200美元的便携式手持设备到成本超过5,000美元的设备,其大小与传真机相当。心电图甚至可以嵌入到单独的设备中,例如患者监护仪或自动体外除颤器 (AED)。
所有心电图都通过外部连接到身体特定位置的电极接收心脏信号。心脏信号由身体产生,振幅为几毫伏。电极的特定位置允许从不同角度观察心脏的电活动,每个角度在ECG打印输出上显示为一个通道。每个通道表示两个电极之间的差分电压,或一个电极之间的差分电压与多个电极的平均电压。电极的不同组合允许显示比电极更多的通道。这些通道通常被称为“导联”,因此 12 导联 ECG 设备具有 12 个以图形方式显示的独立通道。引线数量从 1 到 12 不等,具体取决于应用。不幸的是,通往电极的导线有时也被称为引线。这可能会造成混淆,因为 12 导联(12 通道)ECG 设备只需要 10 个电极(10 根线),因此请注意使用“导联”的环境。
除了生物信号外,大多数心电图还检测到两个人造信号。这些信号中最重要的来自植入式起搏器,简称为“起搏”。配速信号相对较短,几十微秒到几毫秒,幅度从几毫伏到近一伏不等。通常,心电图必须检测起搏信号的存在,同时防止它扭曲来自心脏的信号。
第二个人造信号用于检测“引线脱落”,即电极电接触不良时。许多ECG设备必须在发生这种不良接触时发出警报。因此,ECG设备产生信号来测量电极和身体之间的阻抗,以检测导联脱落的发生。测量可以是交流、直流或两者兼而有之。在一些ECG设备中,呼吸速率也通过分析导联脱落测量的阻抗来检测。导联脱落检测是连续的,不应干扰心脏信号的准确测量。

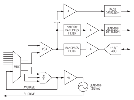
图2.功能齐全的心电图功能框图。
特征
如果将ECG分为模拟前端(AFE)和“系统的其余部分”,前者将这些信号数字化,则更容易理解ECG所需的电子元件。AFE具有相同的基本要求,但在引线数量、信号保真度、必须抑制的干扰等方面有所不同。系统的其余部分根据特征是否存在而有所不同。典型功能包括内置显示屏、打印硬拷贝的能力、射频 (RF) 链路和可充电电池。
引线数量
最明显的特征之一是潜在客户的数量。有些心电图只有一个导联;潜在客户的最大数量通常为 12。最常见的 12 导联心电图需要 10 个电极。其中九个电极拾取电信号,第十个电极位于右腿(RL)上,由ECG电路电驱动以降低共模电压。九个输入电极是:左臂(LA),右臂(RA),左腿(LL)和六个心前区(胸部)电极(V1至V6)。每个导联或心脏视图是一个电极与另一个电极或电极组之间的差分电压。当电极分组时,它们的电压是平均的。RA、LA和LL对其中1个引线(视图)求平均值,并成为差分对的一侧,而V6至V<>分别用于差分对的另一侧。其中三根导联线根据其他两个电极的平均值测量 RA、LA 和 LL。其余三个导联来自 RA、LA 和 LL,作为单独的对进行测量。基于 RA、LA 和 LL 的六个导联包含重复的信息,但以不同的方式显示。由于信息是冗余的,因此无需测量所有六个导联。一些通道可以由DSP在分析来自测量通道的数据时计算。
虽然这里描述的 12 导联系统是最常见的,但它并不是唯一的系统。此外,12 导联心电图能够作为 5、3 或 1 导联系统运行。这里的关键点是,当需要多个引线时,需要开关矩阵和平均电路。
模拟前端 (AFE)
AFE的主要功能是将心脏信号数字化。由于需要抑制来自强RF源、起搏信号、导联脱落信号、共模线路频率、来自其他肌肉的信号和电噪声的干扰,这个过程变得复杂。此外,毫伏级ECG信号可以位于数百毫伏的直流偏移之上,通道间共模电压相差超过一伏。与患者的电气连接不得造成电击危险或干扰可能连接到患者的其他医疗设备。ECG的目标频率范围因应用而异,但通常在0.05Hz至100Hz左右。
AFE 的次要功能是检测起搏信号、导联脱落检测、呼吸频率和患者阻抗。所有这些都是在多个通道上同时或几乎同时完成的。此外,大多数ECG设备需要从除颤事件中快速恢复,这可能会使前端和充电电容器饱和。这为电容耦合电路带来了较长的恢复时间。
各种心电图应用的AFE功能
| 能力 | 患者监护仪 | 诊断 | 遥测 | 动态心电图 | 自动体外 | 消费者 |
| 高射频抗扰度 | U | U | S | S | S | N |
| 最小频率(赫兹) | 0.05 | 0.05 | 0.1 | 0.1 | 0.5 | 0.5 |
| 最大频率(赫兹) | 500 | 500 | 50 | 150 | 40 | 40 |
| 模数转换器采样率 | 1k 至 100k | 1k 至 100k | 1024 | 1024 | 250+ | 250+ |
| 模数转换器分辨率(位) | 12 到 20 | 12 到 20 | 12 到 20 | 12 到 20 | 12 | 10 到 12 |
| 右腿驱动 | A | A | S | S | N | S |
| 步伐 | A | A | U | U | U | S |
| 导联脱落检测 | A | A | U | U | A | S |
| 呼吸 | U | S | S | S | S | N |
| 阻抗 | S | S | S | S | U | N |
| 兼容除颤 | A | U | A | U | A | S |
| A = 总是,U = 通常,S = 有时,N = 从不 | ||||||
AFE 架构
AFE 体系结构对功能有很大的影响。下面描述的蛮力架构由于其高分辨率、高转换速率的ADC,可在宽频率范围内提供高保真度。由于没有电容耦合,并且使用DAC进行RL驱动,因此能够非常快速地从除颤或RF事件中恢复。将配速信号数字化可以进行配速分析,从而减少错误配速指示的数量,甚至可以检测起搏器或其连接中的故障。不利的一面是,蛮力系统需要昂贵的组件并使用大量功率。相比之下,最小的AFE具有低成本和长电池寿命的特点,但除此之外几乎没有其他特点。
蛮力和 DSP AFE。通过使用强大的ADC的蛮力同时将所有九个电极上的信号数字化,以20ksps的速率将大约200位的无噪声分辨率,可以满足ECG的测量要求。然后,可以使用数字信号处理器(DSP)计算每个导联的信号,隔离起搏信号,隔离导联脱落/呼吸信号,并滤除不需要的频率。DSP还计算驱动RL电极的数模转换器(DAC)的值。这种AFE方法要求模数(ADC)通道紧密匹配,并且可能需要缓冲以将ADC采样电容与相对高阻抗的电极隔离开来。虽然这种方法可能满足测量要求,但它无法满足大多数应用的成本或功耗要求。
最小 AFE。AFE 功能谱的另一端是 1 导联消费级 ECG。该器件的AFE电路将输入信号容性耦合到低通差分放大器,低通差分放大器后接10位、120sps ADC。电容耦合输入消除了直流失调问题,低通滤波消除了起搏信号。没有共模电压,因为该器件由电池供电,只有一个通道。
典型的心电图AFE。大多数ECG设备中的电路介于上述两个极端之间。仪表放大器(IA)用于降低共模电压,消除线路频率等共模噪声,并为ADC的采样电容提供缓冲。在ADC对心脏信号进行数字化之前,IA之后的滤波器会去除起搏和导联信号。在某些情况下,心脏信号及其直流失调由高分辨率ADC直接数字化。在其他情况下,使用高通滤波或DAC来消除直流失调,以便心脏信号可以通过较低分辨率的ADC(通常为12位)进行放大和数字化。每个引线可以使用单独的ADC,也可以多路复用一个ADC以数字化多个引线。多路复用ADC会导致通道之间出现轻微的时间偏差。这种倾斜的反感程度取决于应用程序。如果需要起搏检测,起搏信号由高通滤波器拾取、放大并由比较器电路检测。

图3.直流耦合、高分辨率ADC。

图4.交流耦合模数转换器
心电图设备的类型
遥测设备
ECG遥测系统用于在临床环境中连续监测非卧床患者。它们由患者佩戴的配备射频的ECG测量单元和一个中央RF接收站组成,该接收站收集和分析来自许多患者的数据。某些遥测系统提供其他数据,例如血氧水平。这些数据用于验证或改变治疗的有效性,并警告即将发生的问题。
许多遥测系统限制为 5 导联,因为完整的 12 导联心电图使患者难以走动。患者通常会连续使用该设备几天。这些设备中经常使用一次性电池。其他心电图也能够遥测,但术语“心电图遥测”特指医院中佩戴的将数据传输到本地接收站的移动单元。遥测系统设计的关键考虑因素是低功耗、低噪声和小尺寸。
动态心电图监测仪
Holter这个名字来自Norman Holter博士,他发明了用于收集数据的移动监视器,然后上传到另一个系统进行分析。与遥测单元不同,这些监视器不需要中央接收站,可以在家中、室外或几乎任何地方使用。对于动态心电图监护仪来说,五导联通常是最大值,因为使用完整的 12 导联心电图很难行走。最常通过取出存储卡从显示器中检索数据;但是,也使用USB和其他方法。大多数患者只需要监测一两天。特殊的长期监护仪用于参与药物研究的患者 - 它们由单个患者使用一年或更长时间。动态心电图监护仪设计的主要关注点是低功耗、低噪声和小尺寸。
消费者心电图
这些低端心电图机很容易放在手上,人们在家里进行自己的心电图测试。该设备存储数据,并将其显示在内置屏幕上。这些数据可以传输到计算机或通过电话线发送给医疗保健提供者。有些装置在电线上有多个电极,而另一些装置则在外壳中内置了两个电极。外壳中的电极可以压在胸前,也可以将一只手放在每个电极上。由此产生的心电图可能不是最好的质量,但它是人们在经历异常事件时监测自己并捕获有关心脏数据的一种方式。消费类ECG设计的关键问题是低成本和小尺寸。
自动体外除颤器 (AED)
这些设备供未经培训的公众紧急使用,经常出现在购物中心、健身房和办公室等公共场所。

图5.AED 设备的功能框图。
它们在心脏病发作后或期间立即使用,通过向胸部传递高能量电脉冲来启动心脏并恢复其自然节律。如果在错误的时间传递,这种脉冲也会杀死;需要心电图功能来确保这种情况不会发生。AED 通常有一个导联线,并通过同一对电极拾取心脏信号,这些电极将高能脉冲传递到胸部。
AED 可能会放置数月或数年而不使用,然后由未经培训的人员使用,如果存在问题,他们不太可能识别问题。当需要系统时,它必须打开,进行彻底的自我检查以验证一切是否正常工作,然后运行相对较短的时间。必须记录所有心电图数据以及除颤信息,以供以后分析。使用有缺陷的 AED 弊大于利。因此,可靠性和自诊断是AED设计的基本考虑因素。
诊断心电图
这些机器用于医院和医生办公室进行高质量的心电图测试。它们能够执行完整的 12 导联心电图测试并创建硬拷贝打印输出。这些装置使用高性能AFE,通常具有增益调整和各种滤波器选择的选项,以提高ECG测量的质量。这些机器更大,更不便携,具有更多功能的空间,例如内置打印机,多个通信端口和大显示屏。这些设备由线路供电,但通常包括可充电备用电池。诊断ECG设计人员的关键考虑因素是低噪声、干扰抑制和灵活性。
患者监护仪
这些机器监测生命体征(脉搏率、呼吸频率、血压和体温)。此外,它们可能包括心电图功能,以及监测血氧和二氧化碳水平。将所有这些功能集成到一个单元中有助于整理手术室,并简化在不断开监护设备的情况下将患者从一个房间移动到另一个房间的过程。
用于患者监护仪的AFE类似于诊断ECG中使用的AFE,但必须满足射频抑制要求 - 这些机器在手术期间使用,可以接收来自电烙刀和氩等离子体凝固(APC)设备的强射频信号。从除颤事件中快速恢复也很重要。
患者监护仪由线路供电,但有备用电池,这使得功耗成为一个重要问题。外壳必须防溅且易于清洁。这排除了散热孔,从而使功耗成为一个考虑因素。除了功耗和耗散外,患者监护仪设计的关键考虑因素是射频抗扰度和低噪声。
各种心电图应用的共同特点
| 特征 | 遥测 | 动态心电图 | 消费者 | 自动体外 | 诊断 | 患者监护仪 |
| 权力 | ||||||
| 线 | N | N | N | N | A | A |
| 充电 | S | S | S | S | U | A |
| 一次性 | U | U | U | U | S | S |
| 通信 | ||||||
| 射频 | A | S | S | S | S | S |
| RS-232/RS-485 | N | S | S | S | S | S |
| 以太网 | S | S | S | S | S | S |
| USB | N | S | S | S | S | S |
| 调制解调器 | N | S | S | S | S | S |
| 数据卡 | N | U | S | S | S | S |
| 图形显示 | S | U | A | S | S | A |
| 打印机 | N | N | N | N | A | S |
| A = 总是,U = 通常,S = 有时,N = 从不 | ||||||
审核编辑:郭婷
下一篇:血压计设计注意事项