时间:2022-09-09 12:21
人气:
作者:admin
概 述
NTC电阻,即负温度系数热敏电阻,英文全称为Negative Temperature Coefficient,指的是阻值随温度上升而呈指数关系减小的现象和材料。
NTC热敏电阻一般以锰、钴、镍和铜等金属氧化物为主要材料,采用陶瓷工艺制造而成。这些金属氧化物在导电方式上完全类似锗、硅等半导体材料:
温度越低,这些氧化物材料的载流子(电子和空穴)数目减少,其电阻增大
温度越高,氧化物材料的载流子(电子和空穴)数目增多,其电阻减小
NTC电阻正以其成本低、精度高的特性,被越来越广泛的应用在各种场合。
Part 1
NTC电阻在血糖仪中的应用
血糖仪采用电化学原理,测试血糖试纸反应区内的生化酶与血液中的葡萄糖产生的微电流,再转化成葡萄糖浓度读数。这一过程对于测试环境的温度有着较高的要求,适宜血糖仪运作的温度一般来说在10℃~40℃之间,太冷或者太热的环境均会影响其测试准确性。
使用NTC电阻检测温度并对结果进行温度补偿,避免测试结果因外界温度产生偏差,耽误病患的治疗,正成为一种主流的低成本解决方案。
Part 2
基于PT32x033的NTC应用
NTC常规的应用是将热敏电阻和普通电阻器串联连接,并施加以恒定电压VIN,再将端点电压VNTC接入到ADC中采样,如下图所示:

图1 NTC恒压驱动电路
使用上图所示的电路,热敏电阻此时的阻值,可以通过下面的公式计算得出:

2.1 多选的恒压源VIN
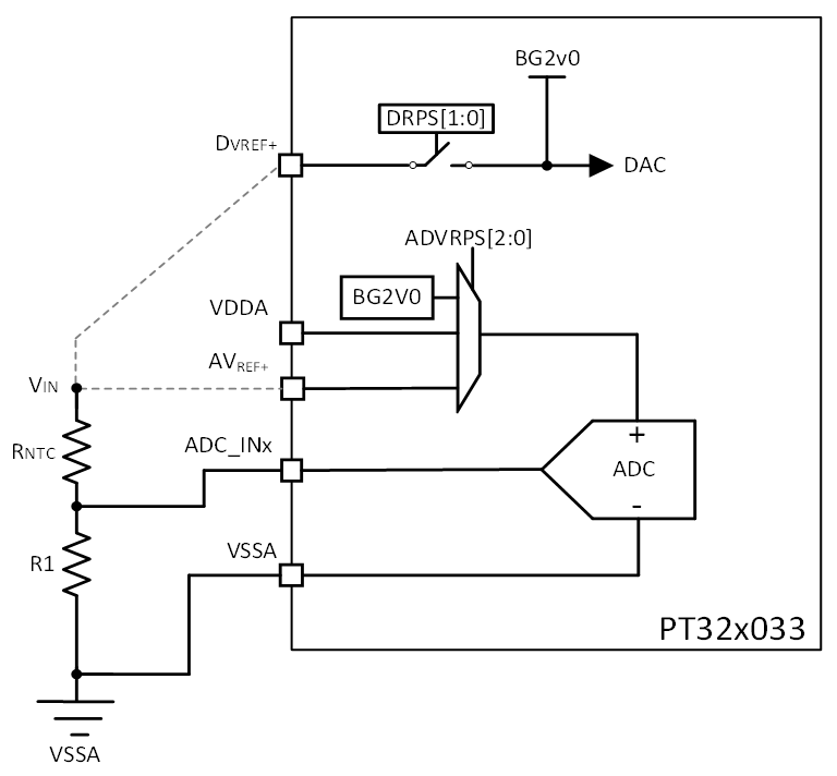
针对恒定的电压源VIN,在血糖仪应用中,PT32x033提供了几种配置策略:
BG2v0通过AVREF+引脚间接的作为恒压源
BG2v0通过DVREF+引脚间接的作为恒压源
如下图所示:

图2 可选的恒压源配置策略
注
1. 虚线,指可选的连接
2. BG2v0通过AVREF+或DVREF+引脚间接的作为恒压源时,RNTC在25℃的阻值应大于100KΩ
2.2 高精度ADC
PT32x033内部集成了一个12bit分辨率的高精度ADC,下图为ADC的框图

图3 ADC框图
ADC提供了几个可选的参考源:
VDDA
BG2V0
AVREF+
在血糖仪应用中,选择BG2v0以提供成本和精度间的最佳平衡。
Part 3
NTC温度算法
NTC的温度算法常见的有下列三种,这些算法都需要获得高精度的NTC电阻阻值作为前提。
B值法
查表法
线性拟合法
B值法需要占用较大的计算资源,但其得出的数据准确度较高,血糖仪Demo板上使用的就是这种方法通过NTC阻值来计算温度,下面就重点对B值法进行描述:
3.1 B值法
B值法根据一条公式,仅需要代入NTC电阻值和B值这两个变量,即可获取温度值,可移植性高,操作方便,公式如下所示:

其中:
TN为常量,表示25℃的开尔文温度单位:298.15
B为变量,指NTC电阻的B值,血糖仪DEMO板上使用的NTC电阻B值为3380
273.15为常量,开氏度中的绝对零度,将开氏度减去绝对零度,即获得摄氏度
下面是根据上述公式,血糖仪DEMO程序封装的函数,如下图所示:

图4 基于B值法的函数
3.2 查表法
NTC的阻值对应着温度,查表法正是应用这个原理总结的一种较为流行的简单方法。
使用查表法,需要将NTC的相关阻值根据温度的规律,都记录在一个数组中,通过将当前计算得出的NTC电阻值与数组成员进行对比,从而获得对应的温度值。但查表法难以获取更加细分的温度值且实际操作复杂,需要建立数组,可移植性差。
3.3 线性拟合法
查表法的缺陷在于无法获取更细分的温度,且实际操作复杂,需要根据NTC数据手册的“阻值温度对应表”去建立数组,可移植性差。因此在这个基础上,还延伸了一种更为简便的方法:“线性拟合法”。
线性拟合法需要根据“阻值温度对应表”去拟合出一条线性公式,在程序上,通过这条线性公式,将计算得出的电阻值代入即可获取温度值。
但该方法同样也需要建立拟合数据,且可移植性差,实际操作较为繁琐。
下一篇:基于3D打印构建的类脊髓仿生支架