时间:2022-12-13 14:17
人气:
作者:admin
远程患者监护仪 (RPM) 不断发展,包括更多功能,使医生能够更深入地了解患者的健康状况。这些功能对为显示器供电的单节电池提出了更高的要求。本文为ECG远程患者监护贴片提供电源解决方案,以延长电池寿命以利用这些功能。本文还介绍了准确估计 RPM 电池寿命的策略,以及在 RPM 通电之前延长电池寿命的方法。
介绍
物联网 (IoT) 革命使医疗保健提供商利用技术为患者提供实时护理的方式发生了范式转变。如今,远程患者监控是新医疗设备正在改变医生与患者互动方式的一个领域。更小的IC和无线通信使几十年前的设备能够更新为增强的功能外形,从而提高患者的依从性和结果。取代过去笨重的动态心电图设备,目前的远程患者监测补丁包括各种传感器,用于收集心率、温度和加速度计数据。这些补丁将患者数据传输到云端,允许患者和医生实时访问数据。
虽然这些器件提高了医生提供更好的护理的能力,但它们给必须平衡系统性能和电池寿命要求的电源设计人员带来了挑战。随着第二代贴片采用多模态检测来提高精度和效率,挑战进一步增加,这反过来又增加了对电源的要求。
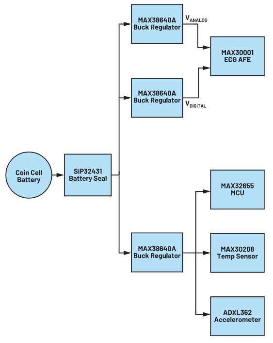
在本文中,我们将参考图1所示的ECG RPM贴片示例。该贴片持续监测心电图和加速度计,同时每 15 分钟检查一次温度。数据通过蓝牙低功耗 (BLE) 每 2 小时传输一次,每天总共 12 次 BLE 交易.此修补程序包含三种不同的模式,每种模式具有不同的负载配置文件:标准监控、温度监控和传输模式。在标准监测模式下,仅监测心电图和加速度计。在温度监控模式下,监控一个额外的温度传感器。在传输模式下,BLE无线电在传输数据的同时监控ECG和加速度计数据。®

图1.心电图贴片电源示意图。235 mAh CR2032 纽扣锂电池为稳压器、微控制器、ECG 前端、温度传感器和加速度计供电。
电源挑战
设计 RPM(例如 ECG 贴片)给电源设计人员带来了多重挑战。该设计通常空间受限,具有多个传感器的贴片可能需要多个电源轨。由于RPM贴片通常为一次性产品,因此纽扣电池通常是设计人员可用的最具成本效益的电源。仅使用纽扣电池为贴片供电,设计人员还必须认识到电源子系统的效率。
对于电源设计人员来说,一个经常被忽视的挑战是延长产品的保质期。关断电流和电池自放电会缩短任何系统的使用寿命。因此,设计人员必须确定RPM贴片在典型的保质期后是否可以满足工作时间要求,如果不能,可以采取哪些步骤来保持电池寿命。 修补程序到达最终用户。
确定电池运行时间
为了准确确定电源解决方案是否满足电池寿命要求,必须确定负载曲线。负载曲线是系统负载占空比的简单表示。对于我们使用的远程患者监护补丁,我们将考虑之前介绍的三种不同的操作模式:标准监测、温度监控和 传输模式。
在标准监控模式下,图1所示贴片的电流消耗(包括每个降压转换器的330 nA静态电流和MCU的电流消耗)为1.88 mA。在温度监控模式下,每15分钟200 ms的电流消耗为1.95 mA。在传输模式下,当补丁传输时,电流消耗为 7.90 mA,每 2 小时持续 30 秒 数据来自 BLE。这些值可以在相应的器件数据手册中找到,方法是查看有功和静态电流规格。
要开始负载曲线分析,使用一天中每种操作模式的时间段确定占空比计算。使用公式1:

这为我们提供了表 1 中所示的补丁的占空比。
| 操作模式 | 占空比 |
| 温度测量百分比(%/天) | 0.02% |
| BLE通信百分比(%/天) | 0.42% |
| 心电图监测持续时间(%/天) | 99.56% |
使用图 2 中的负载曲线,我们可以计算补丁的电流消耗。取每种工作模式的有效电流消耗,每天的平均电流消耗可以从公式2中近似得出:

下面是一个计算示例:
标准监控模式电流/天 = 标准监控模式电流 × 标准监控模式占空比 × 24 小时
标准监控模式电流 = 1.88 mA
标准监控模式占空比 = 0.9956
标准监控模式 每天电流 = 1.88 mA × 0.9956 × 24 小时 = 44.92 mAh/天
一旦找到每种工作模式每天的电流消耗,就可以通过公式3确定电池的使用寿命:

下面是一个计算示例:
电池容量 = 235 mAh
标准监控模式每天电流 = 44.92 mAh/天
温度监控模式每天电流 = 0.01 mAh/天
每天传输模式电流 = 0.79 mAh/天
电池寿命(天)= 235 mAh/(44.92 mAh/天 + 0.01 mAh/天 + 0.79 mA/天) = 5.14 天
这些计算结果表明,该器件将满足 5 天运行时间要求,电池寿命超过 5.1 天。然而,这是欺骗性的,因为这没有考虑系统的保质期。在医疗器械行业,最佳做法是设计 14 个月的保质期(12 个月在货架上,两个月在运输中)。
保质期注意事项
使用CR2032电池典型的每年1%至2%的自放电率,将系统中器件的关断电流相加,可以看到,14个月后,电池没有足够的容量来支持5天的运行时间,需要电池密封。
| 2% 电池容量泄漏 (mAh) | 230.30 |
| 待机电流消耗(mA) | 0.0082 |
| 保质期—小时 | 28085.37 |
| 保质期—天 | 1170.22 |
| 保质期—年 | 3.21 |
| 14个月后的容量(毫安时) | 146.66 |
| 14 个月后剩余容量百分比 | 63.68 |
货架上14个月后的电池容量将严重减少。CR2032 近 40% 的能量将被关断电流和电池自漏耗消耗,同时闲置在架子上。将该电池容量插入公式3,可以确定更精确的运行时间:
电池寿命(天)= 146.66 mAh/(标准监控模式 + 温度监控模式 + 传输模式)
电池寿命(天)= 146.66 mAh/(44.92 mAh/天 + 0.01 mAh/天 + 0.79 mA/天) = 3.21 天
在架子上放置一年以上时,电池容量会受到电池自放电和系统关断电流的影响。电池自放电是电池化学和环境的函数。CR2032电池具有锂锰化学性质,每年的自放电率为1%至2%。在一年结束时,纽扣电池在休眠状态下可能会失去2%的容量。同时,BR2032电池具有一氟化锂化学性质,自放电率为每年0.3%。很容易假设应用的最佳电池化学成分是放电率最低的电池,但事实并非如此。虽然BR2032电池的放电率较低,但它的容量也低于2032 mAh的CR2032电池。通过使用前面的公式重新计算,可以确定这种低容量电池是否足够。
在此ECG贴片中,IC关断电流是系统断电时缩短电池寿命的最大因素。当IC被禁用且没有活动负载时,会消耗关断电流。这些电流通常是由于IC中的泄漏和IC内的ESD保护器件引起的,即使在没有负载时也会消耗少量电流。这些电流通常很小 (低于 1 μA),但会对电池寿命产生巨大影响。在此RPM补丁中,关断电流可以在一年内使电池容量减少多达40%。电池密封件可用于限制系统在关断时从电池吸收过多电流。
电池密封件的两种常见选择是聚酯薄膜拉片形式的机械电池密封件和负载开关形式的电池密封件。聚酯薄膜/塑料拉片提供机械电池密封,塑料片位于电池和系统之间。当设备准备好使用时,用户只需拔出塑料片,电池就开始为系统供电。这是一种简单、便宜且经过验证的机械电池密封,已经使用多年。但是,对于医疗设备,此解决方案并不总是可行的。对于需要防水的心电图贴片,聚酯薄膜突出的槽会使贴片容易受到水的损坏。此外,对于灵活性低的最终用户来说,小塑料标签可能难以使用。
一个简单的负载开关,如 Vishay SiP32341,将是电池密封的绝佳选择。该器件是一个FET,当打开时,会阻止电池与系统其余部分的连接,使SiP32341关断电流成为电池的唯一消耗。负载开关具有一条逻辑控制线,当设备准备好使用时,可以通过按钮打开该线路。SiP32341 具有 14 pA典型关断电流,在没有电池密封的情况下,这比整个系统的电流消耗有了显著改善。当SiP32341用作电池密封件时,CR2032原电池在14个月内保持其99.97%的容量。当不使用电池密封来保护电池免受ECG贴片关断电流的影响时,CR2032原电池仅保留其原始电量的62.39%。这 37% 的容量差异使 ECG 贴片在 14 个月的保质期后能够满足 5 天的要求。
| 2% 电池容量泄漏 (mAh) | 230.30 |
| 待机电流消耗(mA) | 0.000005 |
| 保质期—小时 | 46060000.00 |
| 保质期—天 | 1919166.67 |
| 保质期—年 | 5257.99 |
| 14个月后的容量(毫安时) | 230.25 |
| 14 个月后剩余容量百分比 | 99.98 |
电池密封通过防止系统中的所有设备从电池吸收关断电流来保持电池容量。RPM 补丁闲置 14 个月后,超过 99.9% 的电池容量剩余。
将该电池容量插入公式3,可以确定更精确的运行时间:
电池寿命(天)= 230.25 mAh/(标准监控模式 + 温度监控模式 + 传输模式)
电池寿命(天)= 230.25 mAh/(44.92 mAh/天 + 0.01 mAh/天 + 0.79 mA/天) = 5.04 天
结论
系统处于活动状态和关断/低功耗模式时的电池分析对于设计满足医疗设备所有要求的电源至关重要。虽然本文专门讨论了通过BLE通信收集心率,温度和加速度数据的ECG贴片,但本文中的分析和原理可以应用于由原电池供电的医疗设备系统。
审核编辑:郭婷