时间:2023-01-30 14:31
人气:
作者:admin
数字 X 射线 (DXR)、磁共振成像 (MRI) 和其他医疗设备需要小型、高性能、低功耗的数据采集系统,以满足医生、患者和制造商在竞争激烈的市场中的需求。本文展示了一种高精度、低功耗信号链,可解决多通道应用(如数字X射线)的挑战,这些应用需要多通道的大小信号测量,以及过采样应用(如MRI),需要低噪声、高动态范围和宽带宽。AD7960 18位、5 MSPS PulSAR差分ADC集高吞吐速率、低噪声、高线性度、低功耗和小尺寸于一身,非常适合这些高性能成像应用以及其他精密数据采集系统。
数字 X 射线
当X射线在1895年首次被发现时,它们是使用胶片或闪烁屏幕检测到的。自发现以来,X射线技术已被用于肿瘤学,牙科和兽医学等领域的医学诊断,以及许多其他工业成像应用。数字X射线用固态传感器取代胶片探测器,包括平板和线扫描探测器。平板探测器使用两种技术:直接转换和间接转换。通过直接转换,硒阵列形成电容元件,直接将高频X射线光子转换为电子电流。通过间接转换,碘化铯闪烁体首先将X射线光子转换为可见光,然后硅光电二极管阵列将可见光转换为电子电流。每个光电二极管代表一个像素。低噪声模拟前端将来自每个像素的小电流转换为大电压,然后将其转换为可由图像处理器处理的数字数据。典型的DXR系统(如图1所示)以高采样速率将多个通道多路复用到单个ADC中,而不会牺牲精度。

图1.数字 X 射线信号链。
如今,数字X射线探测器制造商通常使用间接转换。非晶硅平板探测器或超过一百万像素的光电二极管阵列捕获光子能量,将输出多路复用到一二十多个ADC中。该技术提供有效的X射线光子吸收和高信噪比,以实时获得动态高分辨率图像,X射线剂量降低50%。每个像素的采样率很低,从骨骼和牙齿的几赫兹到捕获婴儿心脏图像的最大 120 Hz,这是体内最快的器官。
数字射线照相探测器的性能是通过其图像质量来衡量的,因此X射线束的精确采集和精确处理至关重要。数字射线照相的动态范围更大,采集速度和帧速率快,以及使用特殊图像处理技术的均匀性,使其能够显示增强的图像。
医学成像系统必须提供增强的图像以实现准确的诊断和更短的扫描时间,以减少患者暴露于X射线剂量。高端射线照相系统(动态采集)通常用于外科中心和手术室,而基本系统则用于紧急情况、小型医院或医生办公室。工业成像系统必须坚固耐用,因为它们具有较长的使用寿命,并且在恶劣环境中会受到高辐射剂量的影响。安检或行李检查应用可以使用低 X 射线剂量,因为 X 射线源长时间保持开启状态。
磁共振梯度控制
MRI系统(如图2所示)最适合脑成像或骨科、血管造影和血管研究,因为扫描可在软组织上提供高对比度,而不会使其暴露于电离辐射。MRI 在 1 MHz 至 100 MHz RF 频段工作,而计算机断层扫描 (CT) 和 DXR 在 1016 Hz 至 1018 Hz 频率范围内工作,使患者受到可能损害活组织的电离辐射。
MRI控制系统规定了严格的公差,因此需要高性能的组件。在MRI系统中,使用大线圈产生1.5 T至3 T的主磁场。向线圈施加高达 1000 V 的高电压,以产生高达 1000 A 的所需电流。MRI 系统使用梯度控制通过改变特殊线圈中的电流来线性改变主磁场。这些梯度线圈被快速而精确地调制,改变主磁场以瞄准体内非常小的位置。梯度控制使用射频能量为身体组织的薄横截面提供能量,以生成 x、y 和 z 轴图像。MRI需要快速响应时间,其梯度精确控制在1 mA(1 ppm)以内。MRI系统制造商可以在模拟域或数字域中控制梯度。MRI系统的设计涉及大量的开发时间,巨大的物料清单成本,以及与整体硬件和软件复杂性相关的巨大风险。

图2.磁共振成像系统。
高性能数据采集信号链
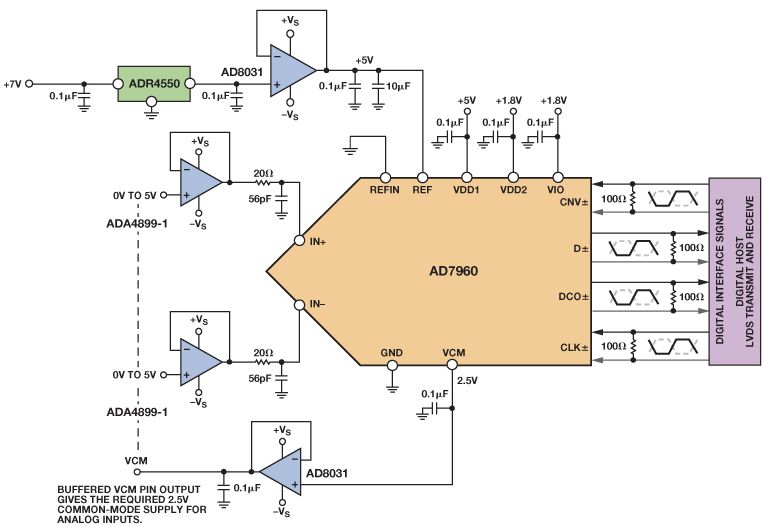
图3显示了一个高精度、低噪声、18位数据采集信号链,具有±0.8 LSB积分非线性(INL)、±0.5 LSB差分非线性(DNL)和99 dB信噪比(SNR)。图4显示了使用5 V基准电压源的典型FFT和线性度性能。信号链的总功耗约为345 mW,比竞争解决方案低约50%。

图3.采用AD7960、ADA4899、AD8031和ADR4550的精密、快速建立信号链。

图4.AD7960的典型FFT和线性度性能
这种类型的高速、多通道数据采集系统可用于CT、DXR和其他需要更高采样率而又不牺牲精度的医学成像应用。其 18 位线性度和低噪声可提供增强的图像质量,其 5-MSPS 吞吐量允许更短的扫描周期(每秒更多帧)并减少暴露于 X 射线剂量,从而实现准确的医生诊断和更好的患者体验。多路复用多个通道可创建更高分辨率的图像,用于对心脏等器官进行全面分析,并在最大限度地降低功耗的同时实现经济实惠的诊断。精度、成本、功耗、尺寸、复杂性和可靠性对医疗设备制造商至关重要。
在CT扫描仪中,每个通道使用一个采样保持连续捕获像素电流,输出多路复用到高速ADC。高吞吐速率允许将多个像素多路复用到单个ADC,从而节省成本、空间和功耗。低噪声和良好的线性度可提供高质量的图像。高分辨率红外热像仪可以从该解决方案中受益。
过采样是以远高于奈奎斯特频率的速率对输入信号进行采样的过程。过采样用于光谱、MRI、气相色谱、血液分析和其他需要宽动态范围的医疗仪器,以准确监测和测量来自多个通道的小信号和大信号。高分辨率和高精度、低噪声、快速刷新率和极低的输出漂移可以显著简化设计,降低MRI系统的开发成本和风险。
MRI系统的关键要求之一是在医院或医生办公室中长时间测量的可重复性和稳定性。为了提高图像质量,这些系统还需要严格的线性度和从直流到几十千赫兹的高动态范围(DR)。通常,对ADC进行四倍过采样可提供额外的一位分辨率,或DR增加6 dB。由于过采样而导致的 DR 改进为 ΔDR = log2(OSR) × 3 dB。在许多情况下,过采样在Σ-Δ型ADC中实现得非常好,但是当需要在通道之间快速切换和精确直流测量时,过采样受到限制。使用逐次逼近(SAR)ADC进行过采样还可以改善抗混叠并降低噪声。
先进的ADC架构
CT、DXR 和其他多通道应用(或光谱学、MRI 和其他过采样应用)中使用的精密高速数据采集系统需要最先进的 ADC。AD7960 18位、5 MSPS PulSAR差分ADC(如图5所示)采用容性数模转换器(CAPDAC),可提供前所未有的噪声和线性度,无延迟或流水线延迟。它提供医学成像应用所需的宽带宽、高精度(100 dB DR)和快速采样(200 ns),并显著降低了多通道应用的功耗和成本。该器件采用小型(5 mm × 5 mm)、易于使用的 32 引脚 LFCSP 封装,额定温度范围为 –40°C 至 +85°C 工业温度范围。16位AD7961与AD7960引脚兼容,可在16位性能足够时使用。

图5.AD7960功能框图
容性DAC(如图6所示)由差分18位二进制加权电容阵列(也用作采集模拟输入信号的采样电容)、比较器和控制逻辑组成。采集阶段完成后,转换控制输入(CNV±)变为高电平,捕获输入IN+和IN−之间的差分电压,转换阶段开始。电容阵列的每个元件在GND和REF之间连续切换,重新分配电荷,将输入与DAC值进行比较,并根据结果保留或丢弃位。控制逻辑在此过程完成时生成ADC输出代码。AD7960在转换开始后约100 ns返回采集模式。采集时间约为总周期时间的50%,使AD7960易于驱动,并放宽ADC驱动器所需的建立时间。

图6.AD7960简化的内部原理图
AD7960系列采用1.8 V和5 V电源供电,在自时钟模式下转换时,5 MSPS时的功耗仅为39 mW。功耗与采样速率成线性关系,如图7所示。

图7.AD7960功耗与吞吐速率的关系
极低采样速率下的功耗主要由LVDS静态功耗决定。与业界速度第二快的18位SAR ADC相比,AD7960的速度是其两倍,功耗降低70%,占位面积小50%。
AD7960提供三种外部基准电压源选项:2.048 V、4.096 V和5 V。片内缓冲器使2.048 V基准电压加倍,因此转换以4.096 V或5 V为基准。
数字接口使用低压差分信号(LVDS),提供自时钟和回波时钟模式,以实现ADC和主机处理器之间的高速数据传输(高达300 MHz)。LVDS接口减少了数字信号的数量,简化了信号路由,因为多个器件可以共享一个公共时钟。这也降低了功耗,这在多路复用应用中特别有用。自时钟模式简化了与主机处理器的接口,允许使用标头进行简单计时,以同步每次转换的数据。需要报头以允许数字主机获取数据输出,因为没有与数据同步的时钟输出。回波时钟模式以额外的差分对为代价提供可靠的时序。AD7960在输出数据速率低于20 kSPS时可实现超过120 dB的典型动态范围,如图8所示。

图8.AD7960动态范围与输出数据速率的关系
模数转换器驱动器
ADC的采集时间决定了ADC驱动器的建立时间要求。表1显示了选择ADC驱动器时必须考虑的一些规格。与往常一样,应在工作台上验证信号链性能,以确保可实现所需的性能。
表 1.AD7960 ADC驱动器选择基准测试
| ADC 驱动器规格 | 通式 | 最低要求 |
|
带宽( f-3dB_amp) |
![]() |
40兆赫 |
| 压摆率 |

|
100 V/μs |
||
| 建立时间 | 来自数据表 | 100 纳秒 |
| 信 噪 比 |

| 105.5分贝 | ||
|
注: N = 18, tACQ= 100 ns, Vrms_in2= 52/2 = 12.5 V2, en_amp= 2 nV/√Hz, f–3dB_ADC= 28 兆赫。 |
||
运算放大器的数据手册通常提供线性建立和转换时间的组合建立时间规格;给出的公式是一阶近似值,假设线性建立率为50%,回转(多路复用应用)为50%。
ADA4899-1轨到轨放大器具有600 MHz带宽、–117 dBc失真@ 1 MHz和1 nV/√Hz噪声,如图9所示。当配置为单位增益缓冲器以5 V差分信号驱动AD7960的输入时,它在50 ns内建立至0.1%。

图9.ADA4899噪声频谱密度
引用和缓冲区
低噪声、低功耗AD8031轨到轨放大器缓冲基准电压源ADR4550的5 V输出,具有高精度(最大初始误差±0.02%)、低漂移(最大2 ppm/°C)、低噪声(1 μV p-p)和低功耗(最大950 μA)等特性。第二个AD8031缓冲ADC的2.5 V共模输出电压。其低输出阻抗可保持与ADC输入电压无关的稳定基准电压,从而最大限度地降低INL。AD8031在大容性负载下保持稳定,可以驱动去耦电容,以最大限度地减小瞬态电流引起的尖峰。它非常适合各种应用,从宽带电池供电系统到需要低功耗的高速、高密度系统。
结论
采用ADI专有技术的高精度、低功耗信号链可提供前所未有的速度、噪声和线性度,解决了用于DXR和MRI梯度控制的高性能多路复用和过采样数据采集系统的难题。高性能信号链组件采用小尺寸封装,可在多通道应用中节省空间并降低成本。
审核编辑:郭婷