时间:2023-01-31 10:22
人气:
作者:admin
药物输送是制药行业增长最快的领域之一,领先的公司积极开发注射剂的替代品。口服、局部、肺部(吸入器型)、纳米技术和透皮给药系统等选择都是当前的研究领域。透皮方法的特点是通过患者皮肤无创输送药物,以两种方式之一克服皮肤的保护屏障:被动吸收和主动渗透。
透皮贴剂是最常见的被动给药方法之一。应用于患者的皮肤,在受控的时间内安全舒适地提供指定剂量的药物。药物通过皮肤吸收到血液中。尼古丁贴片就是一个很好的例子,但其他常见用途包括晕车、激素替代疗法和节育。被动递送有两个主要缺点:药物吸收的速度取决于皮肤阻抗,并且只有有限数量的药物能够以可接受的速率扩散通过皮肤的保护屏障。因此,对积极的透皮给药方法进行了大量投资。透皮给药的活跃方法包括:使用超声波能量加速药物扩散,使用射频能量通过角质层(表皮外层)创建微通道和离子电渗疗法。

图1.离子 导入。
离子电渗疗法使用电荷主动将药物通过皮肤输送到血液中。该装置由两个包含带电药物分子的腔室组成。带正电荷的阳极将排斥带正电荷的化学物质,而带负电荷的阴极将排斥带负电荷的化学物质。两个腔室之间产生的电磁场以受控方式主动将药物传播到皮肤中。
皮肤阻抗是透皮给药的关键变量。复阻抗取决于年龄、种族、体重、活动水平和其他因素,与频率相关且难以建模。皮肤阻抗的动态测量为最佳药物输送提供了准确实用的解决方案。
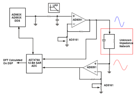
阻抗谱有助于准确分析复杂的阻抗,例如人体皮肤,利用电阻、电容器和电感阻抗随频率变化不同的事实。随着频率的增加,电阻的阻抗保持不变;电容器的阻抗降低;电感的阻抗增加。用已知交流波形激励测试阻抗可以确定未知阻抗的电阻、电感和电容成分。直接数字频率合成器 (DDS) 具有灵活的相位频率、幅度、扫描能力和可编程性,使其成为激励未知阻抗的理想选择。嵌入式数字处理和增强的频率控制使器件能够生成合成的模拟或数字步进波形。图2显示了一个简单的阻抗分析仪的框图。完整的低功耗75 MHz DDS产生的交流波形由高速轨到轨运算放大器AD8091进行滤波、缓冲和调节。另一个AD8091缓冲响应信号并对其进行缩放,以匹配AD7476A 12位、1 Msps、逐次逼近型ADC的输入范围。

图2.简单的阻抗分析仪。
然而,这种简单的信号链掩盖了一些潜在的挑战。首先,ADC必须在整个频率范围内同步采样激励和响应波形,以便保持相位信息。优化此过程是整体性能的关键。此外,还涉及许多分立元件,因此不同的容差、温度漂移和噪声会降低测量精度,尤其是在处理小信号时。
AD5933是一款12位、1 Msps集成阻抗转换器网络分析仪,通过将DDS波形发生器和SAR ADC集成到单芯片中,克服了这些限制,如图3所示。

图3.AD5933功能框图
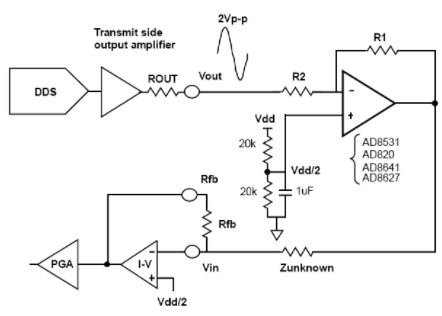
AD5933的输出阻抗为几百欧姆,具体取决于量程。该阻抗可能会淹没未确定的阻抗,因此运算放大器AD8531缓冲信号,如图4所示。请注意,AD5933的接收端内部偏置至VDD/2,因此必须将相同的电压施加到外部放大器的同相端子上,以防止饱和。出于安全原因,所有激励电压和电流在应用于人体组织之前都需要进行信号调理、衰减和滤波。

图4.低阻抗测量配置。
审核编辑:郭婷