时间:2022-07-19 10:54
人气:
作者:admin
生理生命体征作为人类健康指标的重要性早已为医学专业人士所理解,但当前的 COVID-19 大流行也提高了公众对其重要性的认识。不幸的是,大多数发现自己正在接受持续生命体征监测的人可能已经在接受急性病治疗的临床环境中。未来医疗保健的模式不是使用生命体征作为疾病治疗和患者康复有效性的指标,而是采用连续和远程生命体征监测作为识别疾病发作潜在指标的工具,允许通过以下方式进行干预临床医生在严重疾病发展之前的最早机会。
虽然许多健康和健身可穿戴设备都包含生命体征测量功能,但其读数的完整性可能会因多种原因而受到质疑,包括所用传感器的质量(大多数不是临床级)、它们的安装位置以及传感器的质量。穿着时身体接触。尽管这些设备足以满足非健康专业人员使用一种方便舒适的可穿戴设备进行随意自我观察的愿望,但它们不符合训练有素的医疗专业人员正确评估个人健康和做出明智的诊断。另一方面,目前用于在较长时间间隔内提供临床级生命体征观察的设备可能体积庞大且不舒服,并且具有不同程度的便携性。2 )、心率 (HR)、心电图 (ECG) 和呼吸率 (RR) – 并考虑提供每种传感器的临床级读数的最佳传感器类型。在最终引入高度集成的医疗保健传感器 AFE 之前,我们讨论了当前测量解决方案的缺点,该传感器将三个独立的生物传感器的功能组合到一个封装中,并且有可能使可穿戴、一次性生命体征健康贴片的概念更加接近.
血氧饱和度
健康个体的血氧饱和度水平通常在 95-100% 左右。然而,SpO 2水平为 93% 或更低可能表明个人正在经历呼吸窘迫——例如,这是 COVID-19 患者的常见症状——使其成为医疗专业人员定期监测的重要生命体征。光电体积描记术 (PPG) 是一种光学测量技术,它使用多个 LED 发射器来照亮皮肤表面下的血管,并使用光电二极管接收器来检测反射光信号,从而使 SpO 2来计算。虽然它已成为许多腕戴式可穿戴设备的共同特征,但 PPG 光信号容易受到运动伪影和环境照明瞬态变化的干扰,这可能会导致虚假读数,这意味着这些设备不提供临床级测量。在临床环境中,SpO 2是使用戴在手指上的脉搏血氧仪(图 2)测量的,通常连续连接在静止患者的手指上。虽然存在电池供电的便携式版本,但它们仅适用于进行间歇性测量。
心率和心电图
健康的心率 (HR) 通常被认为是在每分钟 60-100 次的范围内,但是,单个心跳之间的时间间隔不是恒定的。通常称为心率变异性 (HRV),这意味着心率是在几个心跳周期内测量的平均值。在健康个体中,心率和脉搏率几乎相同,因为随着心肌的每次收缩,血液都会被泵送到全身各处。然而,一些严重的心脏病可能会导致心率和脉搏率不同。例如,在心房颤动 (Afib) 等心律失常的情况下,并非心脏内的每一次肌肉收缩都会将血液泵送到全身——相反,血液会积聚在心脏本身的腔室中,这可能会危及生命。房颤可能难以检测,因为它有时会间歇性地发生并且仅在短暂的短暂间隔内发生。根据世界卫生组织的数据,40 岁以上人群中四分之一的中风是由 Afib 引起的,这一事实证明了能够检测和治疗这种疾病的重要性。由于 PPG 传感器在 HR 与脉搏率相同的假设下进行光学测量,因此不能依靠它们来检测 Afib。这需要在较长的时间间隔内连续记录心脏的电活动——心脏电信号的图形表示称为心电图 (ECG)。Holter 监护仪(图 3)是用于此目的的最常见的临床级便携式设备。虽然这些使用的电极少于临床环境中使用的静态心电图监视器,
呼吸频率
每分钟 12-20 次呼吸是大多数健康人预期的 RR。RR 率超过每分钟 30 次呼吸可能是由发烧或其他原因引起的呼吸窘迫的指标。虽然一些可穿戴设备解决方案使用加速度计或 PPG 技术推断 RR,但临床级别的 RR 测量是使用 ECG 信号中包含的信息或使用生物阻抗 (BioZ) 传感器来执行的,该传感器使用两个传感器来表征皮肤的电阻抗。一个或多个连接到患者身体上的电极。虽然 FDA 批准的 ECG 功能可用于某些高端健康和健身可穿戴设备,但生物阻抗感应是一项通常不提供的功能,因为它需要包含单独的 BioZ 传感器 IC。除了RR,BioZ 传感器还支持生物电阻抗分析 (BIA) 和生物电阻抗光谱 (BIS),两者都用于测量身体肌肉、脂肪和水的成分水平。BioZ 传感器还支持阻抗心电图 (ICG),并用于测量皮肤电反应 (GSR),这可能是压力的有用指标。
三合一传感器解决方案
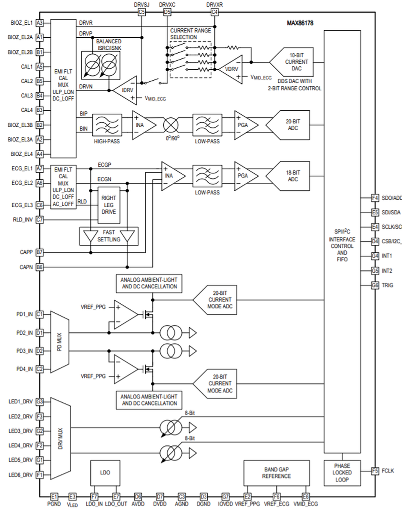
图 4 显示了临床级生命体征 AFE IC 的功能框图,该 IC 将三个独立传感器(PPG、ECG 和 BioZ)的功能集成到一个封装中。
点击查看完整大小的图片

图 4:MAX86178 超低功耗、三合一临床级生命体征 AFE(来源:Analog Devices)
其双通道 PPG 光学数据采集系统支持多达 6 个 LED 和 4 个光电二极管输入,这些 LED 可通过两个大电流 8 位 LED 驱动器进行编程。接收路径有两个低噪声、高分辨率读出通道,每个通道都包括独立的 20 位 ADC 和环境光消除电路,在 120Hz 时提供超过 90dB 的环境抑制。PPG 通道的 SNR 高达 113dB,支持仅 16µA 的 Sp0 2测量。
ECG 通道是一个完整的信号链,提供了收集高质量 ECG 数据所需的所有关键功能,例如灵活增益、关键滤波、低噪声、高输入阻抗和多个引线偏置选项。其他功能,如快速恢复、交流和直流导联检测、超低功率导联检测和右腿驱动,可在要求苛刻的应用中实现稳健的操作,例如带有干电极的腕戴式设备。模拟信号链驱动一个 18 位 sigma-delta ADC,具有广泛的用户选择的输出采样率。
BioZ 接收通道具有 EMI 过滤和广泛的校准功能。BioZ 接收通道还具有高输入阻抗、低噪声、可编程增益、低通和高通滤波器选项以及高分辨率 ADC。有几种产生输入刺激的模式:平衡方波源/灌电流、正弦波电流以及正弦波和方波电压刺激。有多种刺激幅度和频率可供选择。它还支持 BIA、BIS、ICG 和 GSR 应用程序。
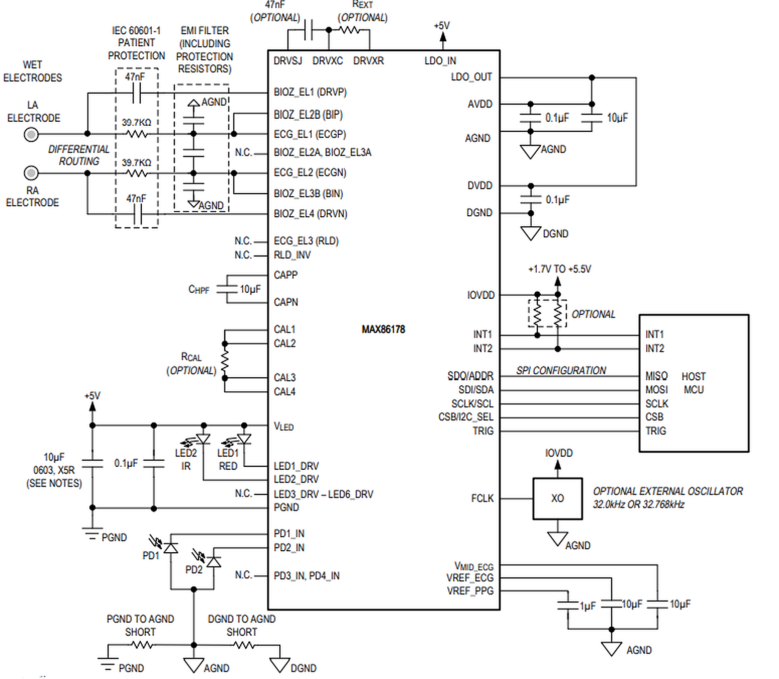
FIFO 时序数据允许同步所有三个传感器通道。此 AFE IC 采用 7 x 7 49 凸块晶圆级封装 (WLP),封装尺寸仅为 2.6mm x 2.8mm,非常适合设计成临床级可穿戴胸贴 (图 5)。
点击查看完整大小的图片

图 5:带有支持 BIA 和连续 RR/ICG、ECG、SpO2 AFE 的两个湿电极的胸贴(来源:Analog Devices)
图 6 说明了如何将此 AFE 设计为腕戴式可穿戴设备,以提供具有连续 HR、SpO 2和 EDA/GSR的按需 BIA 和 ECG 。
点击查看完整大小的图片

图 6:带有四个干电极的腕戴式设备,支持 BIA 和 ECG,具有连续 HR、SpO2 和 GSR AFE(来源:Analog Devices)
概括
SpO 2、HR、ECG 和 RR 是医疗保健专业人员用于诊断目的的重要生命体征测量值。使用可穿戴设备进行持续生命体征监测将是未来医疗保健模型的关键组成部分,可以在症状出现之前预测疾病发作。许多目前可用的生命体征监测器产生的测量结果不能被医疗保健专业人员使用,因为他们使用的传感器不是临床级的,而其他人根本没有能力准确测量 RR,因为它们不包括 BioZ 传感器。在此设计解决方案中,我们展示了一种将三个临床级传感器(PPG、ECG 和 BioZ)集成到一个封装中的 IC,并展示了如何将其设计到胸部和腕戴式可穿戴设备中以测量 SpO 2、HR、ECG 和 RR,同时还提供其他有用的与健康相关的功能,包括 BIA、BIS、GSR 和 ICG。除了应用于临床级可穿戴设备外,该 IC 还非常适合集成到智能服装中,以提供高性能运动员所需的信息类型。
审核编辑 黄昊宇