时间:2021-04-05 10:20
人气:
作者:admin
一场世纪病毒带给人类天翻地覆的影响,全球对于救命的医疗仪器需求殷切,世平集团推出新一代PFC IC – NCP1618应用于 500W 之防疫医疗仪器电源,是采用安森美(ON Semi) 半导体新一代高效能NCP1618Multi-Mode (DCM & CCM)Power Factor Controller (多模操作之功率因数控制IC) . 此一IC 内建高压启动(HV Start-up)电路,智能转换连续电流模式(CCM)、临界电流模式(CrM) 及非连续电流模式(DCM) ,在全电压(Universal)输入及不同负载条件下提供高效能且稳定的功因校正电路,对于需要高可靠度要求的医疗仪器电源,NCP1618是最佳的选择.
场景应用图
产品实体图
展示版照片
方案方块图

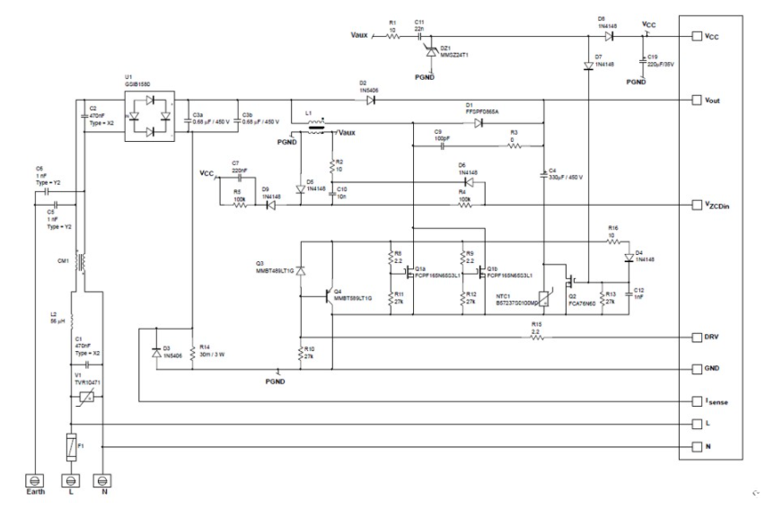
500W EVB 输入电源电路图

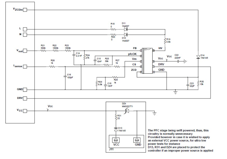
500W EVB 控制单元电路图

500W EVB Soft-Skip测试电路图

PIN ASSIGNMENT

核心技术优势
方案规格