时间:2020-10-13 14:54
人气:
作者:admin
2020年4月,在社会经济受到新冠疫情严重冲击之时,国家发改委首次明确了“新基建”的范围,并将其写入政府工作报告。可以预见,以人工智能、云计算、区块链等为代表的新技术基础设施,以数据中心、智能计算中心为代表的算力基础设施将成为拉动国民经济增长的重大驱动力。
医疗是事关国计民生的行业,数字技术是医疗卫生产业转型发展的引擎之一。我国医疗卫生行业正处于新一轮医改当中,一边是医保基金面临巨大的支付压力,另一边是人口老龄化和慢性疾病负担加重,人们对于医疗质量和医疗服务提出了更高的要求。
在数字医疗错综复杂又挑战重重建设过程中,我们也看到了一些乘风破浪重构医疗卫生体系的典型案例和尝试。
随着医疗数字化建设的不断成熟,有诸多企业将人工智能、云计算、大数据等前沿技术转化为临床可用的解决方案。这些技术在疾病诊疗、健康管理、药物研发和精准医学等方面的应用场景越发丰富,逐渐成为影响卫生健康行业发展,提升卫生服务能力和水平的重要支撑性因素。针对卫生健康领域的不同需求,数字化技术带来的不仅是技术革新,还有卫生服务的供给和管理模式的转变,成为医疗行业新的基础设施。
当下,新医改更加坚定地朝着更好医疗服务质量;更高医疗可及性、更透明的医疗费用发展,各种数据技术与临床结合也从皮毛走向深层交互。我们认为,在多种驱动力量的结合下,数字医疗建设迎来了发展建设的黄金时代。
为了更好地剖析中国医疗行业数字化创新现状,探析未来创新模式,在10月10日于杭州阿里云和英特尔联合举办的SparkAI“数字人体”挑战赛——脊柱疾病智能诊断大赛研讨会上,动脉网联合阿里云天池发布了《数字医疗新基建》报告。
在此份报告中,我们将智慧医疗分为院内·智慧医院、院外·智慧健康、纵向·智慧专科、横向·区域人口健康平台作为智慧医疗四大场景,解析了四大场景的主要领域和路径及活跃企业。
智慧医疗成为新医改重要抓手
回顾智慧医疗发展,这条路并非一帆风顺。从历年来智慧医疗建设的核心政策就能看出端倪。早在2015年7月,《国务院关于积极推进“互联网+”行动的指导意见》就已出台,鼓励发展基于互联网的在线医疗、远程服务和跨医院的数据共享。同年,原国家卫计委制定《智慧医院综合评价指标(2015版)》,首次提出了智慧医院评价指标体系,但这个版本的评价指标体系并未实施。
事实上,2018年前的智慧医疗相关政策,大多属于导向性政策,对于智慧医疗建设的驱动性有限。从报告中整理出的智慧医院建设政策数量和相关性,可以发现,一大明显的趋势是2018-2019年,关于智慧医院建设政策有了明显的深化,智慧医院建设政策开始与医院绩效考核挂钩,对医院展开评级,细则性政策出台。
2018年《电子病历系统应用水平分级评价标准(试行)》,要求“到2019年,所有三级医院药达到分级评级3级以上,到2020年,所有三级医院药达到分级评价4级以上,二级医院要达到分级评价3级以上。2019年3月,《国家卫生健康委办公厅关于印发医院智慧服务分级评估标准体系(试行)的通知》,提出建立0-5级的医疗机构智慧服务分级评估体系。
政策深化的同时,也正对应了新医改行至深水区。这时的医疗体系改革的政策方向变得越来越清晰,要求更透明普惠的支付体系;更优质高效的医疗服务供给体系;更高的医疗可及性。
此时,智慧医疗建设政策的深化实际上标志着智慧医疗建设已经不只是简单的信息化,已经成为新医改实施的重要抓手。
在供给端,全面提升中国医疗的服务能力和服务水平离不开数字化技术;在支付端,更加透明的支付体系需要大数据支撑。数字医疗已经成为新医改的基础设施和底层技术。
麦肯锡的研究结果表明,互通互联的电子健康记录、医院自动化、医护协同和疾病预防的数字化手段能够推动支付改革和有效控制成本。不论投资方还是运营方,智慧医院建设的重要性和必要性已经越发清晰。发展中国家有望借“数字化”东风实现对传统服务模式的弯道超车。
作为智慧医疗建设的核心主体,医院对于智慧医疗建设积极性也大幅提升。动脉网根据政府采购网/机构官网等多个第三方公开渠道、《中国医院信息化状况调查》报告统计分析了医院对于招投标投入和招投标项目分析发现,在政策的拉动和医院内部需求推动下,近年来,智慧医院投入千万级别项目大幅增加;信息化建设项目更加多元。

数据来自:《中国医院信息化状况调查》

数据来源:政府采购网/机构官网等多个第三方公开渠道
新技术如何重构智慧医疗四大场景
智慧医疗建设成为新医改重要抓手后,也意味着智慧医疗要向医院信息化主要服务于医院向以患者为中心,服务医生、医院、医改三医联动改革。本质上的变革为医院的服务、运营、管理、互联互通都提出了更高的挑战。
具体而言,我们认为新时期智慧医疗建设存在着四大方面的变革趋势。
首先在服务主体,将从单一主体到生态,最终将以患者为中心。
过去的医院信息化建设模式非常简单,直接将信息化系统卖给医院,医院信息化系统按照需求不断集成。如今医院需要转而构建医院、政府、供应商之间,信息部门、业务部门、供应商之间等多种生态共赢体系。智慧医院建设需要从以管理目标和业务流程信息化为导向,转向以患者为中心、以疾病为核心,实现医院职能协同发展。
从服务范围上,将从封闭到开放,智慧医院需要容纳新业务形态
以往的医院信息化建设主要服务于医院内部传统固定的诊疗业务。而今,互联网服务、区域医疗协同、精准医学等新的业务模式、业务形态正在带来全新的信息化建设需求。智慧医院需要更开放,包容的设计。
从理念上看,将从孤立到一统,信息化政策已实现顶层规划和基础设施的一体化。
过去,医院信息化建设是流程化建设,根据医院需求按模块设计。现阶段,医院发展需要医院信息化建设顶层信息资源规划,标准贯穿全过程。从底层设计上看,需要基础设施一体化。存储、数据、计算资源的一体化,便于引入虚拟化、超融合等技术。同时在容灾保护、数据保护与复用、运维管理、计算服务等方面也可需要一体化管理。
在流程上,将实现从传统到智能,形成以数据为驱动的闭环。
未来将由数据驱动,大量医疗设备数字化,物联网应用将获取更多信息,如医疗废弃物管理、院内导航等,数据会大幅增加,且实时化。如何解决海量数据的存储、计算,并且高效、易扩展的使用,以及保证数据安全,将成为新挑战。
骨科成为数字医疗建设高地
新时期的数字医院建设将从哪些场景落地。在《数字医疗新基建》报告中,我们选取了院内·智慧医院建设;院外智慧健康;横向·区域人口健康平台;纵向·智慧专科四大场景。
智慧医院
首先是涉及医院核心的智慧医院。智慧医院能够实现患者、医务人员、医疗机构、医疗设备之间互联互通,提高医院运营水平,优化诊前、诊中、诊后医疗服务环节的体验。智慧医疗三大细分领域分别是智慧医疗、智慧服务和智慧管理。
智慧服务面向患者,智慧服务包括诊前、诊中、诊后服务,以及全程服务和基础安全,具体场景包括诊疗预约、急救衔接、转诊服务;信息推送、标识与导航、患者便利保障服务;患者反馈、患者管理、药品调剂与配送、家庭服务、基层医师指导;费用支付、智能导医、健康宣教、远程医疗;基础与安全包括安全管理和服务监督。
面向医院管理的“智慧管理”。最早医院管理系统是HIS系统,现在面向医院管理的系统形态丰富,包括财务、结算、物资管理等,涉及医院里大量的药品、耗材、检验试剂的管理,以及医疗废弃物,患者被服等物资管理,甚至囊括医院后勤的水电气管理等。医院精细化管理中核心方向是精细化的成本核算。
智慧医疗即以电子病历为核心的信息化的建设,这项工作在2010年开始已经在全国开始推进。国际上通行的医院信息化评级也是以电子病历为核心进行分级,通过电子病历分级来引导智慧医院建设。
院内智慧医院涉及医院各个业务流程。在院内智慧医院建设中,电子病历是核心。电子病历是医疗机构信息化建设的基础,在消除院内信息孤岛、加强病历质控、临床路径管理、医疗质量控制、诊疗安全、移动医疗等方面具有重大的作用,是医疗服务效率、服务质量、医疗安全的基础;同时,基于互联网的电子病历为远程病患信息传输和共享、远程医疗奠定了重要基础。
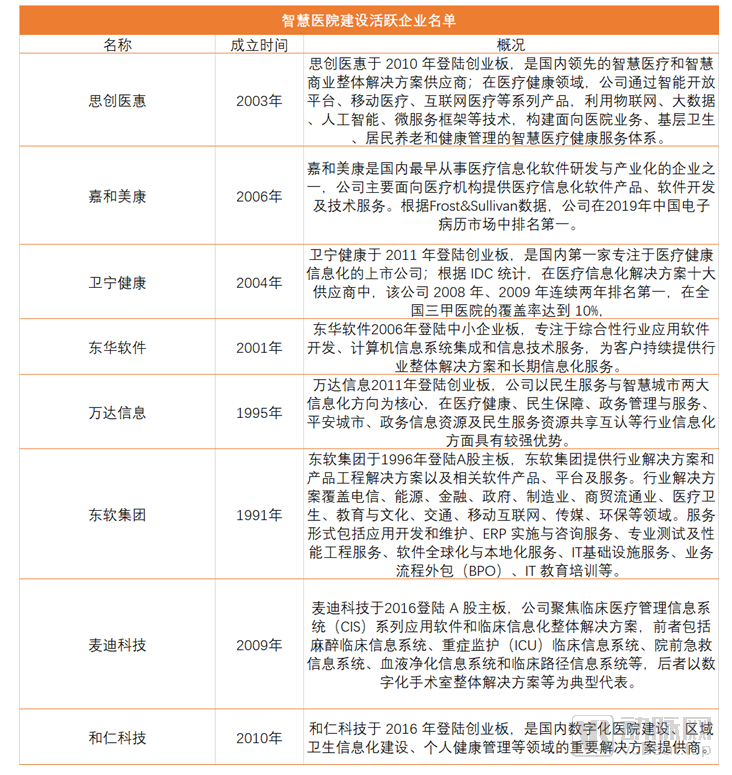
动脉网以电子病历建设能力为核心筛选了国内智慧医院建设的活跃厂家。

智慧健康,未来将有超百亿美元市场
智慧医疗主要涉及院内,而智慧健康更多是在院外和家庭场景。我们将智慧健康的主要场景分为健康管理、慢病管理和康复三大场景。
Frost&Sullivan曾发文预测,协助患者在医院以外接受医疗服务的数字医疗技术将增长30%,全球市场在2019年会超过250亿美元。
解析智慧健康三大场景,健康管理主要指通过大数据挖掘分析、与可穿戴设备等智能硬件联动,实现对个体的体脂、血糖、心率、呼吸情况、睡眠情况等指标的监测记录,并通过人工智能技术辅助个体形成灵活的身体健康管理解决方案。
慢病管理主要指慢病的预防早筛,在早期通过各种途径对未来可能发生的疾病进行早发现,以期得到早治疗的各种手段。对疾病的筛查,能够尽早对慢病进行防治干预,发现早期疾病,及时治疗,降低发病风险,减少晚期病例和死亡率。
康复是对院内治疗的延伸,帮助患者更好地恢复日常生活,在智能康复中,利用脑机接口、康复机器人、大数据、虚拟现实等技术,正在让康复下沉到家庭社区成为趋势。
智慧专科——骨科成为智慧专科高地
智慧医院建设的最终落脚点将是智慧专科,在智慧医院建设的三大方面:智慧医疗、智慧服务、智慧管理。其中,智慧管理和智慧服务主要体现在医院整体信息化建设,而智慧医疗则需要与科室特点深度下沉结合。智慧专科的建设将在医院信息化基础上,实现从诊疗工具、诊疗方式和管理的智慧化。
骨科是智慧医疗发展的高地,骨科汇集了AI、3D打印、虚拟现实等众多前沿智能技术,数字化建设难度也较大。但具备较大的市场潜力。
智慧骨科由智慧医疗、智慧科研、智慧服务、智慧管理四大部分组成。
智慧手术包括三维重建、VR技术、3D打印技术、计算机辅助导航、手术机器技术为骨科关节医生提供覆盖术前规划、术中导航和术后随访全流程的解决方案,能够有效提高骨科手术的精准性、标准性和安全性,解决医生的实际临床需求。
骨科智慧科研现阶段主要实践案例包括利用骨科专科大数据管理、AI智能随访系统、解决现有的重复化的病例记录、病理数据非结构化,无法用于管理研究,随访跟踪效率低,不利于积累经验问题。
骨科智慧服务包括,一站式骨科诊疗服务、在线服务、医院服务平台,智能分诊;远程会诊实现线上线下融合,解决患者匹配效率问题,解决管理效率问题。
骨科智慧管理现阶段应用包括:智慧骨科供应链管理:通过云计算、物联网、人工智能等技术,实现骨科高值耗材一物一码管理,让以往复杂、低效和以人力为主的骨科供应链变成高效智能的流通供应链,实现全流程数据可追溯、自动化出库入库。改变骨科领域耗材流转路径。在报告中,也整理了智慧骨科领域活跃企业。
区域人口健康平台
区域人口健康平台是可以实现居民电子健康档案在区域内的动态更新及检查、检验结果的互认等功能而建设的规范统一的数据交换和共享平台。区域内用户可以实现易查询的个人档案的查询、就诊记录、体检、随访信息查询及检验检查结果查询等功能。
在区域人口健康平台这一场景中,主要的政策标准包括从2012年就开始提出的互联互通。2014年开始有医院通过互联互通评级,最近几年开始加速。国家卫健委2017年颁布了互联互通成熟度测评方案。
报告中根据国家卫生健康委员会9月16日公布的《2019年度国家医疗健康信息互联互通标准成熟度测评结果公示》的数据选出了在区域人口健康平台建设这一领域中的典型案例。
最后,《数字医疗新基建》报告中,从数据价值、业务趋势和产业发展三大方面提出了六大趋势。
我们认为数据未来将成为智慧医疗重要驱动力,医疗数据将成为重要资产,关键在于如何实现活化。在业务层面,医院智慧医院系统将迎来升级,从补丁式升级到一体化变革。医院信息化建设不再是单兵作战,医疗协同服务均衡医疗资源将是重点。在产业层面,智慧医院建设市场将迎来一波洗牌,智慧医院产业生态中,提供底层数据计算能力的平台型企业将成为关键。
责任编辑人:CC
下一篇:5G+医疗的最大障碍是什么