时间:2020-07-15 16:20
人气:
作者:admin
血氧饱和度成病情诊断重要指标
说到指夹式血氧仪首先要了解一下什么是血氧饱和度。血氧饱和度(SaO2)指的是人体血液中被氧结合的氧合血红蛋白的容量占全部可结合的血红蛋白容量的百分比,通俗的理解为血液中氧的浓度。血氧饱和度与心率、血压、呼吸频率、体温并称为人体最关键的五大健康指标,尤其是在此次蔓延全球的疫情下,血氧饱和度的检测尤为重要。
由国家卫生健康委办公厅、国家中医药管理局办公室联合印发的《新型冠状病毒肺炎诊疗方案》中,当指氧饱和度(从手指上测量的血氧饱和度)低于 93%(健康者的指氧饱和度在 98%左右)即为重症患者,需要进行辅助呼吸治疗。
血氧浓度骤然下降成为监测病情判定病情变化一项重要依据,对于一些轻症患者,家用便携小巧的指夹式血氧仪被医生推荐,很多品牌的血氧仪线上被抢购一空。
指夹式血氧仪工作原理
最早一代血氧检测仪诞生于上个世纪的 30-40 年代,夹在耳朵上,二次世界大战爆发后,主要用于战机飞行员,随着飞机高度升高,空气中氧气的含量降低。在高空飞行时要监测飞行员血氧饱和程度,决定是否需要吸氧。但是,当初这个设备非常不准确。
随着测量方法的改进以及技术的更新,血氧仪的测量速度越来越快,精度也大幅提高,造型也变得十分的小巧便捷。
指夹式血氧仪测量的原理则是基于动脉搏动期间光吸收量的变化来进行计算。分别位于可见红光光谱(660 纳米)和红外光谱(940 纳米)的两个光源交替照射被测试区,微处理器计算动脉血所吸收的这两种光谱的比率,并将结果与指氧仪存储器里的饱和度数值进行比较,从而得出血氧饱和度。
指夹式血氧仪一般由微处理器、存储器(EPROM 与 RAM)、两个控制 LED 的数模转换器、对光电二极管接收的信号进行滤波与放大的器件、将接收信号数字化以提供给微处理器的模数转换器等器件组成,LED 与光电二极管放置在与患者指尖或耳垂接触的小型探针中。其中,脉搏血氧仪一般还包括小型液晶显示器。
未来市场空间巨大
疫情的突发使得血氧仪市场迎来了一个短期的爆发增长。但业内人士分析认为未来几年,随着中国正在逐渐成为一个老龄化大国,血氧监测设备的需要依旧会大幅增长。
联合国将 65 岁及以上老年人口占比超过 7%或 60 岁及以上人口占比超过 10%作为进入老龄化社会的标准。按照这一标准,中国自 2000 年开始进入老龄化社会。

根据国家统计局公布的数据,2019 年我国 60 周岁及以上人口 25388 万人,占总人口的 18.1%,65 周岁及以上人口 17603 万人,占总人口的 12.6%。
新一代的老年人,对待疾病的态度也和上一代大为不同。他们积极运动,热衷养生,关注预防性措施,常备血压仪、血糖仪。新型肺炎后,又多了新装备,血氧仪,市场空间可能比想象中的还要大。
指夹式血氧仪芯片方案推荐
TS951X 系列芯片
TS951X 系列芯片是苏州坤元微电子有限公司(Trusignal)为“指夹式血氧仪”定制的一款专用芯片。凭借独有的发明专利技术,将指夹式血氧仪的性能又向前推进了一大步。
目前,TS951X 方案已成为“指夹式血氧仪”产品的主流应用方案之一。采用该方案的指夹式血氧仪,在 Fluke Index2 血氧模拟器上测试,其弱灌注指标普遍能达到 0.3%以下,最优的方案商已经达到 0.1%。采用 TS951X 方案的产品,通过了 FDA、CE 等国内外认证。TS951X 系列芯片在国内晶圆厂流片,采用成熟的 QFN16 封装形式,产能充足,不受国际形势影响。

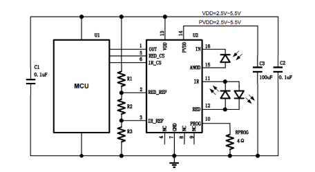
以 TS9514 为例,芯片的 PVDD 和 VDD 为供电引脚,能接受 2.5~5.5V 的电压范围;IN 和 ANOD 之间,接光敏二极管,用于接收透射之后的光信号;IR 和 RED 之间接头尾相连的发光 LED 对管(红光和红外光);RED_CS、IR_CS 为红光使能和红外光使能控制管脚;RED_REF、IR_REF、PROG 用于设置 LED 的驱动电流(详细设置方法请参考 TS9514 的产品手册);OUT 脚为芯片的输出管脚,其信号值与光敏二极管的信号具有线性关系。

下图为 TS9514 实现血氧检测功能的示意图。

TS951X 方案,具有高性能、高集成度、低成本等优点。TS951X 系列芯片集成了发光控制、驱动电流设置、信号检测与处理、自动消除背景光(可选)等功能。
相比于传统方案,TS951X 方案可减少的元器件包括:
①用于切换红光及红外光的模拟开关;
②调整发光光强的 LED 驱动电路;
③信号检测电路,包括运算放大器、ADC 等。
此外 TS951X 方案对 MCU 的要求也较低,不需要 ADC、DAC 等配置。
TS951X 方案的高集成度,将血氧仪的电路设计简化到了极致,不仅实现了产品的卓越性能,而且显著降低了 BOM 成本和生产管理成本,同时也大幅提高了产品的一致性与可靠性。
