时间:2020-04-18 09:21
人气:
作者:admin
由于新冠疫情的影响,现在全球各国对呼吸机的需求量快速增长,医院需要呼吸机来帮助重症新冠患者保持呼吸,然而,医院和卫生部门表示,呼吸机的供应跟不上持续上升的病例数量,这促使制造商紧急加速生产更多的呼吸机。
据外媒报道,美国最近与制造商签署了一个价值超过25亿美元的新合同,预计到5月8日,通用电气、美敦力和其他制造商计划向美国战略国家储备交付6,190台新呼吸机,到6月1日将要交付29,510台,而到2020年底时,将要交付137,431台新呼吸机。
目前,不仅传统的呼吸机厂商开足马力,加大生产力度外,像通用电气、福特汽车、特斯拉、兰博基尼等汽车厂商也纷纷加入了呼吸机的生产企业行列,就连富士康也联手美敦力准备在美国威斯康星工厂生产呼吸机。
可即便如此,呼吸机的需求量短期内之内仍然难以满足。为何呼吸机不会像我们年初紧缺的口罩和额温枪一样,在中国制造工厂加足马力后,一两个月时间就将产能提升至可以满足需求的水平呢?
据公开资料显示,目前主导呼吸机市场的是国外企业,比如美敦力、德尔格、Vyaire Medical、哈美顿医疗公司、Getinge和飞利浦等。其中,哈美顿、德尔格、Getinge和北京宜安瓜分了全球半数市场。
据ADI中国区医疗行业市场总监彭智峰介绍,呼吸机其实在医疗器械产品分类中是一个需求量不大的产品类别,平常医院的呼吸内科,一般会有几台无创呼吸机,只有ICU病房才会配备有创呼吸机,但数量不会太多。而且呼吸机在医院内属于耐用品,一般使用寿命会在六年以上,有的甚至会超过10年。因此,传统呼吸机厂商每年的产能都不会很大。
比如平常年份,飞利浦每周的产量大概是1000台左右,意大利的Siare每周产量约为75台,德国的德尔格和瑞典的Getinge每周产量约200台,瑞士Hamilton每周产量约为560台。几大厂商加起来产能也就2045台一周。而有机构预计,目前全球的呼吸机缺口可能达到了近百万台,面对现在如此大量的需求,产能即便翻倍也难以满足。
跟口罩和额温枪能够快速提升产能不同,呼吸机的产能很难快速爆发。因为呼吸机的生产壁垒比较高,属于二类或三类医疗设备。
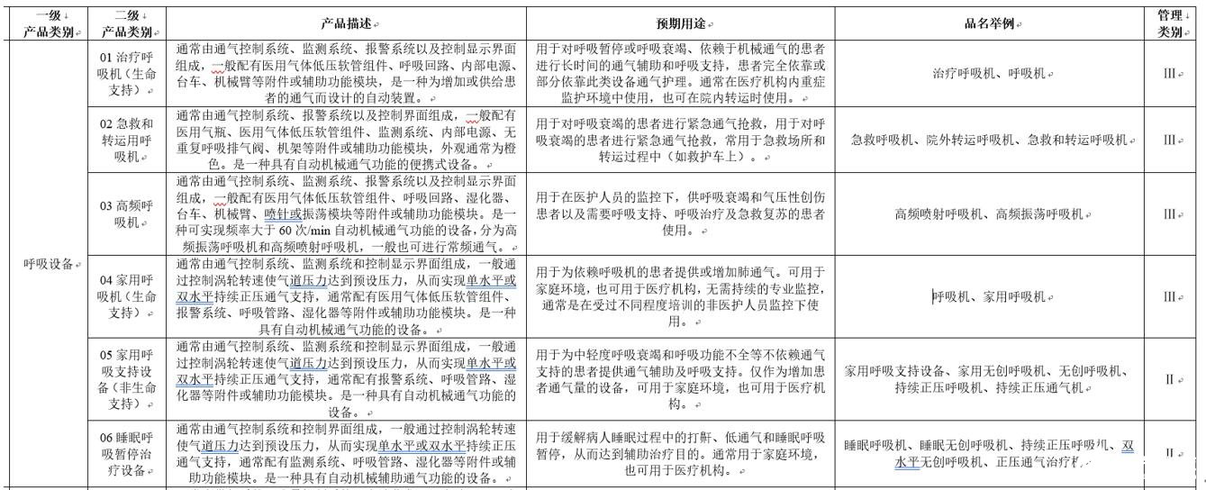
根据国家药品监督管理局发布的2017年版《医疗器械分类目录》,家用呼吸支持设备(非生命支持)、睡眠呼吸暂停治疗设备属于二类医疗器械,一般用于家庭;治疗呼吸机(生命支持)、急救和转运用呼吸机、高频呼吸机、家用呼吸机(生命支持)属于三类医疗器械。

图1:呼吸机分类和管理类别。
根据我国的医疗器械分类标准,第二类是具有中度风险,需要严格控制管理以保证其安全、有效的医疗器械;第三类是具有较高风险、需要采取特别措施严格控制管理以保证其安全、有效的医疗器械。
按照规定,在我国,第二类、第三类医疗器械实行产品注册管理。申请第二类医疗器械产品注册,注册申请人应当向所在地省、自治区、直辖市人民政府食品药品监督管理部门提交注册申请资料。申请第三类医疗器械产品注册,注册申请人应当向国务院食品药品监督管理部门提交注册申请资料。
这个过程一般需要短则一两年,长则三到五年的时间,不过,现在疫情期间,有关部门可能会加速审批过程。
除了严格的管理标准,呼吸机的供应链也很复杂。一台呼吸机相当于一个精密的气体输送工控系统,需要上千个零部件。其中任何一个零部件出现问题,整个设备可能就无法正常运转了。

图2:Venteclife的呼吸机零部件拆解图。
在这些零部件中,比较关键的有涡轮风机、传感器、芯片、电磁阀、氧气源等等,有的零部件仍然依赖分布在世界各地的国际供应商。
比如,谊安的一位负责人在接受媒体采访时透露,其关键核心元件涡轮均为瑞士进口。还有一些国产呼吸机厂商用的比例阀和比例阀控制器、传感器等也需要进口。
TE传感器事业部的Peter Li向<电子发烧友网>透露,最近呼吸机用的传感器需求量也暴增,未来可能会跟年初的红外传感器一样紧俏。
我国外交部长王毅在4月7日与瑞士联邦委员兼外长卡西斯通电话还特意提到,希望瑞士能够大幅增加呼吸机零部件的供给,助力企业提高产量,缓解各国燃眉之急。
另外,据市场传言,NXP的压力传感器目前代理接单的数量已经远远大于原厂的排程,缺货将在Q2都无法得到缓解。
为了满足需求,美敦力在3月31日,正式公布了PB 560呼吸机设计文档,包括制造夹具,印刷电路板图纸,多个物料清单(BOM)和3D CAD文件。
4月1日,该公司还发布了软件源代码文件。随后还提供了其他BOM和设备所有信息的最终文档包。
这样的开源方案可以缓解呼吸机的需求吗?可能也未必,因为PB 560的设计在十多年前已经完成了,选用的器件也都是十年前的,现在要是再用这些器件去制造的话,如何购买到这些器件也是一个问题。如果改用其他芯片替代的话,验证也需要时间。

图3:美敦力开源的560呼吸机气动框图。

图4:PB 560电源管理PCBA框架图。
除了传统呼吸机厂商的开源方案,还有一些动手能力强的网友开始自制呼吸机,并开源出来,比如美国加利福尼亚的 Johnny Lee 的方案是,将低成本CPAP(连续气道正压通气)鼓风机改装成基础呼吸机。
图5:Johnny Lee 的方案实物图。
需要的材料基本都可以从网上购买到,包括CPAP鼓风机(20美元)、Arduino Nano/Clone开发板(28美元)、直流无刷电动机电子速度控制器、控制开关、可处理5A电流的12V直流电源、霍尔磁传感器、面罩和管路和空气净化装置等。其中包括鼓风机、面罩、空气净化装置还提供3D打印的图纸。

图6:Johnny Lee 的方案原理图。
除此之外,美国明尼苏达大学开发设计的Coventor呼吸机已经得到了美国食品和药物管理局(FDA)的授权可以进行生产了。该项目试图打造一种可以提供跟现有呼吸机同等水平救生护理能力但成本要低得多的呼吸机,从而起到迅速扩大生产并使需要这些设备的卫生机构负担得起的目的。
图7:Coventor呼吸机。
Coventor呼吸机成为了首款获得FDA紧急使用许可(EUA)的新型呼吸机。EUA,就像它的名字一样即不是完整的传统医疗设备批准,而是出于紧急情况而提供的一个临时授权。
该团队开发的U of M’s Coventor跟台式机一般大小,制造成本大概在1000美元左右,相较于传统呼吸机的2万~2.5万美元的价格,这能大大减轻许多医疗机构的负担。
据悉,医疗设备制造商Medtronic和Boston Scientific都参与了这一呼吸机的设计开发工作。另外,明尼苏达大学在4月16日宣布他们将Coventor的规格数据对外开源从而使其能在全球范围内展开生产。
目前很多半导体厂商和电子产业链厂商都为医疗设备制造企业开通了绿色通道,很多厂商都有自己的呼吸机解决方案,比如NXP、Microchip、Maxim、瑞萨等等。
ST的CPAP和呼吸机
连续正气压呼吸机(CPAP)保持肺泡开放并防止肺泡在呼气阶段完全塌陷,从而帮助患者呼吸。在CPAP系统中最重要的方面是需要调节气流控制,以补偿高度、面罩移动和泄漏,以及加热、加湿、气道呼吸支持等特性。
根据ST官网的介绍,ST的电机控制集成电路可帮助实施非常精确的运动配置文件,减少声学噪音,提高了患者的舒适性。此外,ST还提供一系列MEMS运动、压力和湿度传感器、高性能STM32微控制器、以及高精度运算放大器和低功耗调节器,帮助开发先进的CPAP呼吸机。

图8:ST的CPAP和呼吸机解决方案。(图片来源:ST官网)
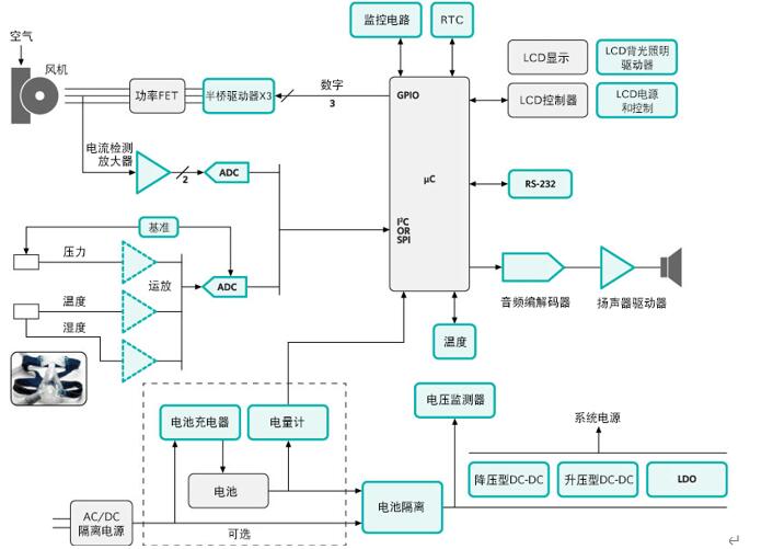
Maxim的CPAP解决方案
Maxim的CPAP解决方案包括一个小型风机,用于产生一定的正空气压力,该气压被引入睡眠呼吸暂停症患者的口腔,保持呼吸道敞开,缓解或消除呼吸暂停症状。
该呼吸机包括气压可调节风机,气压变化由微控制器嵌入式系统控制。嵌入式系统包含空气监测传感器和电机控制传感器。
面罩压力由输入传感器监测,测量温度、湿度和压力。与电机相关的传感器包括:电机绕组电流输入检测和电机电压检测,此外,还有温度传感器等。
系统输出包括:电机速度、蜂鸣报警或语音报警。
用户界面主要包括开/关、压力控制按钮,压力指示。对于较昂贵的系统,系统指示可使用背光LED实现,价位较低的系统可使用简单的信号灯LED。
有些CPAP呼吸机为电池供电的便携式设计,但大多数采用电网供电(床头插座)。电网供电设备也可以包括电池备份,以便在断电时正常工作。

图9:Maxim的CPAP解决方案,蓝色部分Maxim可以提供相应的器件。(图片来源:Maxim官网)
NXP的呼吸机解决方案
NXP的这个参考设计方案是用来治疗睡眠呼吸暂停综合症,以房置呼吸系统肌肉阻塞起到的。因为CPAP可以通过持续监控系统压力与呼吸机电机控制调速相结合来保持恒定气流。在该解决方案中,NXP可以提供MCU、电源管理、电机驱动和压力传感器等芯片。

图10:NXP的呼吸机解决方案。(图片来源:NXP官网)
Microchip的呼吸机解决方案
Microchip的呼吸机解决方案采用了dsPIC数字信号控制器,该控制器可以实现多电机控制策略,包括无感BLDC的控制。

图11:Microchip的呼吸机解决方案。(图片来源:Microchip官网)
TI的医疗呼吸机解决方案
在医疗呼吸机解决方案中,TI主要提供电机驱动器和电源管理芯片。

图12:TI的医疗呼吸机解决方案。(图片来源:TI官网)

除了这些半导体大厂提供的呼吸机解决方案,国内也有半导体企业提供了一些参考方案,比如安路科技,只是他们的解决方案还只是在与客户的接洽当中,还没真正用于量产产品当中。
本文由电子发烧友网原创,未经授权禁止转载。如需转载,请添加微信号elecfans999。