时间:2020-05-28 17:14
人气:
作者:admin
本文讨论了供患者连接应用的两种用于医疗设备内部电源系统的方法。与患者接触的设备部件称为“应用部件”。应用部件被定义为医疗设备的一部分,为了使整个设备能够执行其功能,需要与患者直接接触。这也适用于可能与患者接触的部位。
根据患者接触类型和医疗器械的类型或性质,应用部件需要符合60601-1系列标准。最新版本的60601-1是第三版,于2005年12月首次出版。本标准已在世界主要国家和地区采用,并发布为以下最新版本:
IEC 60601-1:2005(第三版)+校正1:2006+校正2:2007+A1:2012
欧洲:EN 60601-1:2006/A1:2013/A12:2014
美国:ANSI/AAMI ES60601-1:A1:2012、C1:2009/(R)2012和A2:2010/(R)2012
加拿大:CSA CAN/CSA-C22.2编号60601-1:14
每种分类对电击防护有不同的要求。从最低到最严格的分类概述如下:
B型(主体)。B型分类适用于一般不导电且可能接地的应用部件。
BF型(浮体)。BF型分类适用于与患者电气连接且必须漂浮并与地面分离的应用部件。该分类不包括与心脏直接接触的应用部件。
CF型(心脏漂浮)。CF型分类适用于适用于直接心脏连接的应用部件(与患者心脏的连接,包括静脉)。这些部分必须漂浮并与地面分离。
BF型和CF型医疗设备的电源系统设计用于提供从二次输出到接地的额外绝缘,通常在交流线路电压下额定为1 x病人保护装置(MOPP)。
基于250伏交流工作电压的绝缘测试电压。
MOP=保护手段
MOOP=运行保护方式
MOPP=患者保护手段
此外,这些电源系统必须限制接地漏电流、外壳漏电流,特别是下表中定义的患者漏电流。

NC=正常条件
SFC=单一故障条件
*美国病人护理设备最大接地和外壳漏电流为300μA
引用的数字是用于便携式设备的。
接地漏电流=流过接地导体的电流
外壳漏电流=从外壳通过患者流向接地的电流
患者漏电流=从应用部件经由患者流向接地的电流
病人辅助电流=两个应用部件之间的电流
在需要电气连接的患者接触设备中,电力系统设计师面临的挑战是确保系统在正常运行时将漏电流降至最低,并通过将患者与接地隔离在故障条件下进行保护。在这些系统中,电源系统是满足这些重要要求的关键因素。
大多数符合医疗安规标准的电源不适合直接连接到患者。这是因为它们不具备从输出到接地的所需绝缘,也不满足患者漏电流的要求。虽然它们可能提供从输入到输出所需的2 x MOPP和从输入到接地所需的1 x MOPP,但大多数这些产品采用从输出到接地的操作绝缘,通常额定值约为500VAC/VDC。患者连接应用要求在电源电压下至少进行基本绝缘,其中要求的测试电压为1500VAC,必须遵守爬电距离和间隙距离。此外,从输入到输出的绝缘电容过高,允许从输出到接地的漏电流过大。
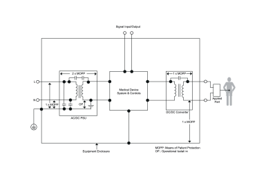
对于低功率系统,一个简单且低成本的解决方案是采用一个二次绝缘阶段,以符合医疗安规的DC/DC转换器的形式,在电源电压下提供基本绝缘,最小的输入至输出电容(20–50 pF),将潜在的病人漏电流降低到一位数μA。该方案也可用于连接到不受控制的外部设备(如计算机或监视器)的系统输入和输出信号。

图1:具有二次DC/DC绝缘的医疗电源系统。
从1W到20W的DC/DC转换器是现成的,具有所需的输入至输出绝缘和极低的内部电容,专门为这些应用设计,并且价格具有竞争力。当与符合医疗标准的输入电源一起使用时,它们可以将患者的漏电流降低到2μa的水平,适合在BF和CF应用中使用。如果DC/DC转换器的电源来自调节AC/DC电源,则可以使用固定输入、半调节输出设备,使其成为非常经济有效的解决方案。宽范围输入DC/DC产品,在宽的DC输入和输出负载范围内提供严格控制的输出,具有高达2 x MOPP绝缘和同等低的内部电容,也可随时用于DC输入或电池供电的便携式设备。
图2:XP Power的JHL和JHM系列
在高功率应用中,如外科设备或电机驱动装置,不希望使用额外的绝缘级。这是因为具有高功率额定值的适当绝缘的DC/DC设备的可用性差,以及功率的双重转换效率低。在这些应用中,需要设计一个有必要的绝缘、间隔和病人漏电流的电源。
由于这些通常是BF而不是CF应用,因此患者漏电流要求不太高(100 uA而不是10 uA),并且有越来越多的标准产品可用于BF额定应用中的患者接触。XP Power的新250W,BF额定,CMP250系列是一个很好的例子,符合隔离和漏电流的要求。它还具有对流冷却(消除系统风扇噪音)和高达2倍峰值功率,且最长可达1分钟的额外优点,适用于电动应用,如刮骨刀、手术工具和电动桌椅。
图3:XP Power的CMP250
这种高绝缘和低漏电流的结合在AC/DC电源中提出了自己的设计挑战。二次侧的内部间距要求大大增加,必须在考虑系统集成的情况下实施。低排放和低漏电流的要求是冲突的,要求低噪声拓扑结构,并注意在整个产品中最小化差分和共模噪声。同时,需要将初级电路中的线路频率波动降至最低,以减少相同输入至输出电容下的患者漏电流。
对患者连接医疗设备的要求对医疗设备电源系统设计者来说是一个挑战。使用标准、经批准、评级适当的产品或通过EMC性能认证的产品组合(如上文所述),为终端设备提供最佳价值、最低风险和最快上市时间,简化了终端医疗设备的安规和EMC合规性。
上一篇:两款催眠器电路图详解