时间:2019-03-14 09:12
人气:
作者:admin
“当前,资本对于人工智能医疗市场的投入正在持续增长,创业和投资可谓一片火热。然而繁荣景象之下,乌云正在汇集:国内绝大多数人工智能医疗产品由于算法准确度不够且未能拿到人工智能产品的CFDA证。一边是眼看就要挖到金矿的赛道,一边是可能两至三年无法获得收入的窘境。很多人都在问:2019年,人工智能医疗方向到底值不值得投资?投资机会有哪些?这里,AA投资创始合伙人成妙绮给出了自己的答案。
三个半BAT级别的机会
2018年是AI+医疗赛道投资特别火的一年。根据统计:2018年1-8月,国内AI+医疗赛道的总投资额达到49.07亿元人民币,投资事件数39个;同期,国内AI+医疗投资金额和项目数均达到全球的60%以上,也侧面说明中国在AI+医疗赛道已经处于全球领先的水平。

根据统计,截止到2018年年底,光是AI+医疗影像读片领域,就有38家公司获得了投资,累计融资金额高达70亿元人民币。
然而,看似一片大好的喧嚣下却是难以逾越的“硬伤”——2018年有多家AI+医疗影像公司号称收入过千万,但是考虑到这些收入过千万的“领先公司”,无一例外地都未能拿到人工智能相关的CFDA证,所以无法进入公立医院的招标流程。再加上医疗领域人命关天,新产品和新技术获得市场接受或认可的周期会比较长,所以这些公司的收入到底是怎么来的?含金量有多少?都值得推敲甄别。在我看来,或许2019年我们将见证一大批AI+医疗影像公司的B轮死、C轮死,甚至是D轮死。
那么问题来了,这个赛道还有机会吗?是否值得我们关注或投资?答案是肯定的!人工智能赋能医疗,将有机会在未来10-15年产生三个半BAT级别的公司,而创业或早期投资的时机则需要前移8-10年。
这三个半BAT级别的机会中,半个是AI+影像诊断,另外三个分别是:AI+医药研发、AI+辅助诊疗(即AI医生),以及AI+精准医疗。下面分别简单说明:
AI+影像诊断:
这是最成熟的细分方向,已有公司做到很高的准确率并开始了商业化收费。如我投资的医准智能,其AI+肺结节检测产品的算法准确率已经高达99%且假阳性率不错。今年将是人工智能医疗影像诊断商业化爆发的一年,但也是众多从业公司死亡的一年。因为不同医疗影像种类需要用不同的算法,业内公司会八仙过海,各显神通,所以市场集中度可能会低于后面三个赛道,只能产生半个BAT级别的公司。
-AI+医药研发:
根据德勤的统计,研发一个新药需要14年,且平均成本已经飙升至15.4亿美元。新药研发的困难,倒逼药企用AI等下一代科技来减少在失败药物中的尝试,以降低研发时间和资金成本。2018年8月份,全球已有53家AI+医药研发企业获得融资,累计融资总额达到13.1亿美元。中国的医药研发基础非常薄弱,缺人、缺化合物构效关系的基础数据。如果创业团队没有海外大药企的多年医药研发背景,或不能通过与医药巨头的合作获得足量的基础数据集,就算AI能力再强,也难以获得突破。
-AI+辅助诊疗(即AI医生):
未来,AI医生将是普遍的存在。患者如果感觉身体不舒服,首先会找AI医生,只有大病或需要手术时才会去医院。但是,人类有4,000种常见病和7,000多种罕见病,要想把所有病种的诊断都AI化是极为困难的。所以这个领域的公司必须先从单独的科室甚至单独的某一小类疾病做起,争取在最小范围内做好算法,形成产品的闭环。最近看到有个公司通过面部识别做小儿罕见病的初筛,就是很好的尝试。与此相反,有家公司曾宣称:每个科室做好20个最常见疾病的算法,就可以解决80%的问题。说这句话的人,一定是一厢情愿地以为大夫连常见病都看不好。
-AI+精准医疗:
除了外伤,人类所有的疾病都与基因有关,所以精准医疗的前提是基因检测和基因数据解读,而基因解读的核心是找到基因组与表型组、疾病组之间的关系,从而精确地找到最佳治疗方案,以达到治疗效果最大化和副作用最小化。AI能帮助提升基因测序的质量和准确性,并更好地找到基因组突变与疾病组之间的关系,将成为精准医疗的推动引擎。华人人口众多,且基因与白种人基因差异大,所以国内能长出深扎市场的精准治疗巨头。
需重点关注的AI+医疗方向
下面简单列出未来三到五年值得重点关注的AI+医疗方向。需要说明的是,虽然机会很好,但每一个机会旁边都是无数的坑。投资有风险,入坑需谨慎!

三个闭环判断体系识别真假投资机会
虽然人工智能医疗是必然趋势,也将跑出来多个重磅级的公司,但里边的坑也特别多。我们怎么去判断其中的细分方向/项目是馅饼还是陷阱?我认为:AI+医疗项目的成功,必须满足三个闭环,分别是数据的闭环、算法的闭环以及商业的闭环。这三个闭环也适用于所有AI场景。

-数据闭环:
对于想在AI+医疗领域创业的人来说,数据是第一个拦路虎。我们或许会想当然地认为,只要是医疗数据,就可以喂给AI算法。但实际上,由于绝大部分的医疗数据做不到数据的闭环,对算法来说,是无效的数据。比如说,97%以上病例都是门诊病例。通常情况下,病人去医院找医生看病,告诉医生哪里不舒服,医生问诊后得出一个诊断结论、开处方,病人拿完药就走了。医生诊断是否准确?该药疗效如何?医院和医生是不会知道的,所以门诊病历数据的可用性极差。
-算法闭环:
算法要在短期内可以攻克,且可以达到97%以上的准确度。人工智能技术仍处于发展的初期,相当多细分方向是短期内无法攻克的,在这些领域创业,充其量也就是成为先烈。比如家庭服务机器人,用户如果花二三十万买一个家庭机器人,肯定会期望它能出得了厅堂、进得了厨房,不仅能唱歌、跳舞、陪聊天,还能洗衣、拖地、做饭。短期内,这些期望显然不可能实现,所以我并不看好家庭服务机器人方向。
-商业闭环:
就算是高科技,人工智能医疗的产品也需要挣钱,需要有足够大的市场空间和潜力。AI+医疗产品能挣到钱的首要前提是算法准确度要足够高。否则,医院会试用,但不可能掏钱购买。因为医生不敢完全信赖的AI产品,实质上对医生的价值有限。目前绝大多数AI+医疗影像诊断产品,由于算法的准确度不高、且还需要至少2年半到3年才能拿到智能产品的3类CFDA证。所以可以预见,未来两年多的时间内,没有CFDA证的众多AI+影像诊断公司,很难有什么收入。
AI+医疗领域的四个大坑
用三个闭环的理论去分析,投资机会是馅饼还是陷阱,就比较容易区分了:有些是细分方向本身有问题,有些是算法准确度近期突破不了,有些是因为拿不到CFDA证,也有些是因为从业公司大肆造假,下面分别简单说明:
-方向的坑:如果方向本身有问题,再努力也白搭
人工智能医疗中,许多细分方向本身就是大坑,大家需要瞪大眼睛看清楚。下表是部分有问题的细分领域及原因分析:

-算法的坑:太难了做不出来,太简单了没壁垒
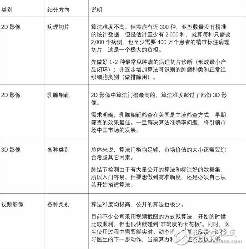
医疗影像针对范围广,约70%的临床诊断需要借助医学影像,而且医疗影像大多存储在PACS(影像归档和通信系统)中,数据提取方便,所以人工智能医疗影像将会率先商业化。AI+影像诊断也是当前成熟度最高且各基金重点布局的方向,我们就以这个赛道为例说明算法的难度等级,以及对创业和投资的影响。
医疗影像主要分三大类,分别是2D影像、3D影像和视频影像:
·2D影像:病理切片、乳腺钼靶、X光、眼底相片、心电图、皮肤癌等
·3D影像:如CT、PET-CT、核磁共振等
·视频影像:内窥镜(肠镜、胃镜、食道镜、喉镜等)、超声检测等
2D影像在算法上总体来说比较简单,但3D影像和视频影像的算法难度则依次提升一个台阶。也就是说,视频影像诊断的算法难度大约是2D影像的100倍左右。
既然2D影像在算法难度上相对不高,是否其中的AI产品都没有机会呢?当然不是。比如乳腺钼靶AI检测,虽然针对的也是2D影像,但由于以下三个原因,其算法难度很高,达到了肺结节AI检测这种3D影像产品的5倍以上:
·亚洲女性和欧美女性的乳腺腺体差异比较大,亚洲女性的腺体比较致密,脂肪含量低,钼靶图像的高亮部位连成一片,很难辨识清楚。
·检查过程中病灶被紧压变形,造成识别困难。
·需要能把轴位图和侧斜位两张图做好空间配准,才能更好地判断同一个病灶。相应算法的难度极大,全球都没有任何公开的算法。
3D影像从诞生之初就有比较高的壁垒,视频影像的算法壁垒更高,且视频影像几乎找不到公开的算法,创业公司必须自己从头开始搭建算法,更抬高了壁垒。
AI在医疗领域的应用中,AI+影像读片是最成熟、获得投资的项目数量最多的赛道。我们看看AI+医疗影像的公司,算法闭环做得怎么样?
这个领域中已有公司率先拿到了C轮融资,有300多个员工,光算法人员就有70多人。2018年12月底,该公司宣称其肺结节发现准确率高达90%。90%的准确率意味着有接近10%的患者没有被诊断出来,很容易造成医疗事故。这样的产品,医生怎么敢放心使用呢?
所幸的是,行业中还是有公司能做到算法上的突破。比如医准智能,他们的肺结节AI检测产品准确度已经达到99%;他们的第二个产品,乳腺钼靶AI检测产品也已面市,准确度达到93%,远高于医生的平均水平。我们希望这样踏踏实实做事的企业多一点,投资人才会把更多真金白银放到这个市场,弄虚作假忽悠是走不了多久的,美国“女版乔布斯”的倒下就是最好的警示。
-算法壁垒高或值得重视的部分医疗影像细分方向:

-CFDA证的坑:所有公司会呼吸的痛?
除了算法要过关之外,AI+医疗产品能挣到钱的第二个前提是产品要有CFDA证。而迄今为止,国内医疗AI产品只发出了两张证,都在我投资的医准智能公司手中,别的拿了CFDA证的产品大多是以CAD等软件产品的名义报批获得的。
这个行业买单的客户主要是四大类:公立医院、体检中心、远程读片公司和私立医院等,其中最主要的客户是公立医院。要进入公立医院的采购流程,没有CFDA证是万万不能滴。因而CFDA证成为所有AI+医疗公司会呼吸的痛,只是知情者都不敢宣之于口。
雪上加霜的是,从2018年8月1日起,医疗器械分类目录正式规定:若诊断软件通过其算法对病变部位进行自动识别,并提供明确的诊断提示,则风险级别高,相关产品需要按照第三类医疗器械管理。要想拿下三类证,至少需要两年半到三年时间,拿证整个过程还至少需要500-1,000万的投入。
对财大气粗的AI+医疗影像企业来说,1,000万的CFDA拿证费还真的不是个事,但2年半的CFDA证申请时间,无论对企业还是对投资人,可能都事关生死!
先从体检中心、远程读片公司和私立医院等获得收入?虽然这三类客户不要求CFDA证,但对算法精度和产品可靠性的要求一点不比公立医院低,而且他们仅对部分病种的影像检测有需求,总市场规模远小于公立医院。
-业绩造假的坑:已形成完整产业链
医疗行业人命关天,如果产品未经国家权威认证(获得CFDA证),算法的准确度不高,未能赢得医生的完全依赖,产品未经市场充分认证,没有行业大专家的认可,很难打开市场。所以可以预见,未来2.5-3年内,没有CFDA证的玩家不太可能获得规模收入。
但是2018年底,已经有多个AI+影像诊断公司宣称年收入过千万了。他们的收入到底是怎么来的?含金量如何?其实是很值得商榷的。因为公立医院的采购都是需要公示的,所以验证收入的真实性也不难:看看收入的来源,如果是公立医院的订单,查看招标网就可以了。
AI产业需要巨额的资金投入,而整个AI产业的商业化进程还远落后于投资进程。迫于业绩压力,也为了更好地拿到融资,不少公司开始想着“抄近道”。有需求就有供给,目前华东某省已经形成了高科技公司业绩造假一条龙服务,且收、支循环的成本极低。投资人在尽职调查时,如果看到公司的主要客户或采购款项均位于该省,就一定要睁大眼睛看清楚。