时间:2018-11-27 16:20
人气:
作者:admin
11月26日,来自中国深圳南方科技大学的科学家贺建奎在第二届国际人类基因组编辑峰会召开前一天宣布,一对名为露露和娜娜的基因编辑婴儿于11月在中国健康诞生。然而,此消息一经报道,基因编辑结果难测,伦理问题是否解决等引起广泛争议,一度登上微博热搜榜。
据报道,这对双胞胎的一个基因经过修改,使她们出生后即能天然抵抗艾滋病。这是世界首例免疫艾滋病的基因编辑婴儿,也意味着中国在基因编辑技术用于疾病预防领域实现历史性突破。
基因编辑——有效的治疗手段
据贺建奎介绍,基因编辑手术比起常规试管婴儿多一个步骤,即在受精卵时期,把Cas9 蛋白和特定的引导序列,用5微米、约头发二十分之一细的针注射到还处于单细胞的受精卵里。他的团队采用“CRISPR/Cas9”基因编辑技术,这种技术能够精确定位并修改基因,也被称为“基因手术刀”。
这次基因手术修改的是CCR5 基因,而CCR5 基因是HIV 病毒入侵机体细胞的主要辅助受体之一。此前资料显示,在北欧人群里面有约10% 的人天然存在CCR5 基因缺失。拥有这种突变的人,能够关闭致病力最强的HIV 病毒感染大门,使病毒无法入侵人体细胞,即能天然免疫HIV 病毒。
贺建奎还将在峰会现场展示他领导的项目组在小鼠、猴和人类胚胎的实验数据。在50枚人类胚胎基因测序结果显示,未发现脱靶现象;而所有人类正常胚胎里面,有超过44% 的胚胎编辑有效。贺建奎还展示此次基因手术婴儿脐带血的检测结果,证明基因手术成功,并未发现脱靶现象。他表示,结果仍然需要时间观察与检验,因此准备了长达18年的随访计划。
CRISPR/Cas9 技术自问世以来就因简单、高效备受瞩目,吸引全球各地科学家在医学、动植物育种、药物筛选等不同领域进行研究。贺建奎强调:“对于少数家庭来说,基因手术是治愈遗传性疾病和预防严重疾病的新希望。” 美国哈佛医学院遗传学教授、基因工程知名专家乔治·丘奇George Church 说:“考虑到HIV 对全球公共健康的威胁有扩大的趋势,我认为贺建奎选择了一个非常好的目标基因。”
基因编辑能否在伦理上站住脚跟?
不久前,中山大学一研究团队发布了国内首份针对普通公众和HIV 携带者关于基因编辑认知的比较报告,超六成受访者对基因编辑技术的运用持积极态度。575份HIV 携带者问卷显示,有94.78% 的HIV 携带者支持基因编辑技术用于预防HIV 。另据美国皮尤研究中心2018年4月针对2537名美国成年人的一项调查显示,60% 的美国人支持对未出生婴儿进行基因编辑,认为为了降低患严重疾病的风险,基因编辑是一种有效的医疗手段。
在进行科学研究中,贺建奎率先提出基因技术研究和应用领域需遵循的“核心价值”,包括对真正需要的群体保持“悲悯之心”(Mercy for families in need)、仅仅用于严重疾病的“有所为更有所不为”(Only for serious disease, never vanity)、尊重孩子自主性为前提的“探索你自由”(Respect a child’s autonomy)、命运不能由基因来决定的“生活需要奋斗”(Genes do not define you )、“促进普惠的健康权”(Everyone deserves freedom from genetic disease)等5项伦理原则。
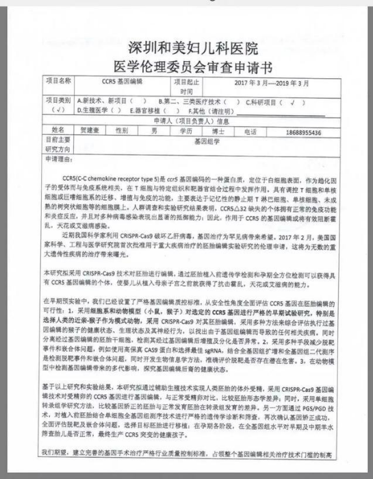
据此前一名曾在医学伦理委员会担任委员的专家表示,按照此前惯例,像基因编辑等技术等临床研究,实际上是不需要向卫计部门进行报备,只需要医院内的医学伦理委员会通过即可。并且根据相关网站披露,这项临床试验已经通过深圳和美妇儿科医院的伦理委员会审批,并在中国临床试验注册中心完成注册登记。然而也有业内人士表示,深圳和美妇儿科医院是家莆田系医院。


在此事被报道之后,深圳和美妇儿医院作出回应,否认该院与此事有关,医院没有接受过相关信息。并且,据报道,深圳市卫生计生委医学伦理专家委员会相关负责人告诉记者,此前并未收到项目的伦理审查报备。此次临床试验的伦理审批是否真实仍存疑。
基因编辑是否安全?
事件发生后,百余位中国科学家发表联署声明,对于在现阶段不经严格伦理和安全性审查,贸然尝试做可遗传的人体胚胎基因编辑的任何尝试,表示坚决反对,强烈谴责。
除了伦理审查问题遭到质疑之外,该临床试验也遭到同行专家的质疑:CCR5是否是一个最佳的基因编辑靶点以及有无必要进行这样的操作?
Cas9核酸酶和sgRNA如何影响胚胎发育?Cas9的核酸内切酶活性是否对胚胎产生毒性?这些问题都需要科学家在分子水平或其功能水平进行详尽的研究,并且,还需使用动物模型研究基因编辑对多代的影响,探究基因组编辑产生的后裔是否健康、正常。
基因编辑之所以未被大力推广,主要原因在于医学界还无法预知其潜在的危害性,技术层面还不成熟。诸如后续可能引起的基因重组、脱靶效应、基因组突变、患病敏感性提升等问题,目前尚无法解决。
但由于目前婴儿的相关信息尚未证实,基因健康问题也非一时能否确认,基因编辑治疗是否安全有效仍是个关键的争论点,究竟是违反伦理规则还是打开了拯救人类的神奇大门?