时间:2018-04-12 12:44
人气:
作者:admin
人口老龄化+慢病高涨+医疗资源分配不均,医疗人工智能需求巨大
医学人工智能是解决医疗生产力的根本之道。在我国,人口老龄化、慢病高速增长、医疗资源供需严重失衡以及地域分配不均等问题,造就了对医疗人工智能的巨大需求;同时,我国人口基数大、产业组合丰富、人才储备充分等特点,又给人工智能的发展提供了很好的基础。
图表1:2010-2017年国内人口以及60岁以上的人口统计(单位:万人,%)

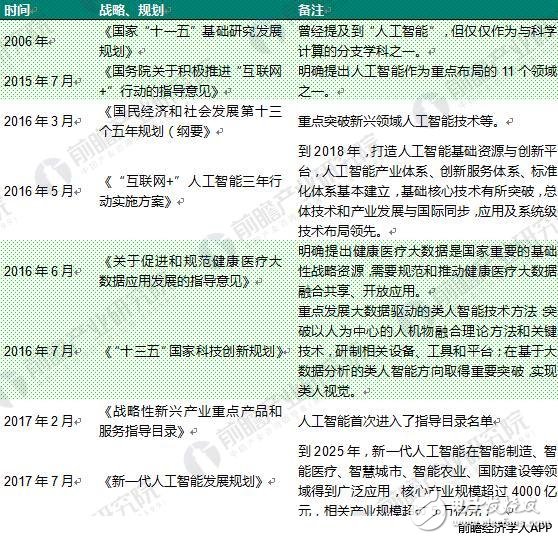
另一方面,近年来国家发布的80多条全国性政策以及多条医疗人工智能专项政策,都表明医疗人工智能的发展迎来政策利好。因此,中国已经成为了全球领先的AI研发中心,医学人工智能在中国的发展面临着非常好的机遇。
图表2: 截至2017年医疗人工智能的相关政策

优质医疗资源匮乏,人工智能+医疗健康改变未来
医疗领域最突出的问题就是优质医疗资源不足,同时,医生对疾病的诊断准确度和效率还有非常大的提升空间。长期以来,大多数国家和地区,特别是进入老龄化社会之后,对医生的需求量有增无减。解决医生资源不足的问题,除了增加供给量,别无他法。但是医生培养需要周期,而且供给量也不能无限增加。于是,人们开始寄希望于机器。因为一旦能够实现机器看病,供给量将会无限增加。所以,人工智能+ 医疗健康的结合,是人工智能诸多应用场景中最重要一个。
图表3: 医疗人工智能的发展历程(人工网络神经为例)

算力算法齐备,人工智能+医疗等待医疗大数据引爆
算法、算力和数据,是人工智能快速发展的三个要素。算力是人工智能的基础设施之一,目前每GFLOPS的算力成本已降至8 美分。算法是人工智能发展的基础,算法框架中诸如Caffe、TensorFlow、Torch 等大多数已经实现了开源,成为大多数工程师的选择,对行业的加速发展和人才的培养起到了非常大的作用。数据方面,人工智能系统必须通过大量的数据来“训练”自己,才能不断提升输出结果的质量。目前医疗数据还具有公开性不高,难以获得、清洗的特点。
图表4: 医疗人工智能的三大要素

在过去的十年里,随着电子病历的实施,数字化的实验室幻灯片,高分辨率的放射图像、视频,医疗保健数据量呈指数级增长,整个医疗行业的数据量令人难以置信。再加上制药企业和学术研究机构档案,以及数万亿的数据流从可穿戴式设备的传感器中得到。EMC和IDC发布的报告显示,2013年全球医疗保健数据量为153EB,预计年增长率为48%。这意味着到2020年,这个数字将达到2314EB。
图表5: 2013-2020年全球医疗大数据数量及预测(单位:EB)

图表6: 医疗数据特征

应用丰富,人工智能和医疗行业多个领域檫出火花
在医疗健康行业,人工智能的应用场景越发丰富,人工智能技术也逐渐成为影响医疗行业发展,提升医疗服务水平的重要因素。与互联网技术在医疗行业的应用不同,人工智能对医疗行业的改造包括生产力的提高,生产方式的改变,底层技术的驱动,上层应用的丰富。人工智能与医疗的结合方式较多,就医流程方面包括诊前、诊中、诊后;适用对象包括医院、医生、药企、检验机构等;就赋能医疗行业的角度分析,包括降低医疗成本,提高诊断效率等多种模式。我国医疗人工智能企业聚焦的应用场景集中在虚拟助理、病例与文献分析、医疗影像辅助诊断、药物研发、基因测序等领域。
图表7: 医疗人工智能主要应用场景

创业公司层出不穷,国内医疗人工智能相关企业多达139家
据前瞻产业研究院统计数据显示,目前,国内医疗人工智能相关企业多达139家,主要分布在北京、广州以及长三角地区。从时间的维度上来看,国内的医疗人工智能企业从2014年开始出现了一个增长的高峰,虽然相较于国外来说发展较晚,但是近三年来的增长非常迅速,创业公司层出不穷。
图表8: 1998-2016年我国医疗人工智能成立公司数(单位:个)

从大的产业链层面来看整个行业的业态,我们可以看到,整个产业链可以分为三个层次:基础层、技术层与应用层。由于基础算法和计算平台、海量的数据来源还有机器学习、图像识别的基础技术的壁垒较高,往往需要较长期的高投入才能有高回报,因此科技巨头往往偏向于布局底层,而创业公司则往往选择在变现能力强、容易进入的辅助诊断、健康管理和药物研发等应用层扎堆。
图表9:医疗人工智能产业链

医疗人工智能潜力非凡,2018年市场规模有望达200亿
人工智能和医疗的结合具有非凡的发展潜力和想象空间,也是未来 5-10 年的投资热点之一。根据前瞻产业研究院发布的《2018-2023年中国人工智能行业市场前瞻与投资战略规划分析报告》:2016年中国人工智能+医疗市场规模达到96.61亿元,增长率为37.9%,中国人工智能+医疗市场规模在持续增长,2017年将超130亿元,增长40.7%,有望在2018年市场规模达到200亿元。
图表10: 2015-2018年中国人工智能+医疗市场规模增长趋势图(单位:亿元)

上一篇:亚马逊最可能切入的五大医疗方向