时间:2017-12-27 11:05
人气:
作者:admin
便携式心电图设备的出现使心电信号能够在更多场合进行采集,它既可以实现可移动化,又可以实时的对心电信号进行分析。通过内置大容量存储器件能够对患者进行长时间的实时监护,并记录患者的心电数据,通过USB接口与PC机进行数据传输,以提交到专业医疗机构做进一步分析和诊断。
系统原理框图可以用图1表示。心电信号由电极获取,送入心电采集电路,经前置放大、主放大、高低通滤波、电平抬升后,得到符合要求的心电信号,并送入到STM32的ADC进行AD转换。为了更好地抑制干扰信号,在电路中还引入了右腿驱动电路。系统控制芯片采用STM32,TFT-LCD的触摸功能加上少量按键可以建立良好的人机交互环境,可以通过LCD实时显示和回放,采用SD卡可以存储24h的心电数据,数据通过USB可靠地传输到PC机,以便对心电数据做进一步的分析。

图1 心电图仪原理框图
系统主要划分为三大部分:心电采集电路,主要完成心电信号的提取;带通滤波及主放大电路,用于调理采集到的信号,使之符合处理要求;STM32处理电路,完成心电信号的显示、分析、存储和数据传送功能。
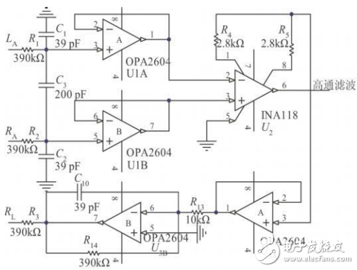
心电采集电路是整个便携式心电图仪的核心,直接决定整个系统性能的好坏。心电采集电路主要包括:输入缓冲及前置放大、右腿驱动、高低通滤波器、主放大和电平抬升。
体表心电信号的频率主要集中在0.05~100Hz,幅度为10μV~4mV,典型值为1mV,是一种低频率的微弱双极性信号。而STM32的ADC输入端电压范围是0~3.3V,因此需要对心电信号进行放大和电平抬升,总体放大倍数约为1000倍,然后再通过电平抬升电路抬高1V左右。心电测量中,实际的电极不可能完全对称,这样将会引起基线漂移现象,还有无处不在的电源工频干扰(50Hz),肌电干扰等,这些都要求心电前置放大器必须有很高的共模抑制比。一般要求共模抑制比在80dB以上。心电前置放大电路及右腿驱动电路如图2。(未画出放大器的正负电源)

图2 心电前置放大电路及右腿驱动电路
本设计选用INA118仪表放大器作为系统前置放大器,它具有低噪声、低漂移、高共模抑制比、高输入阻抗等特点,它的增益可达1000倍,计算公式为G=1+50k/Rg。电极极化电压最大可达300mV,为了防止前置放大器进入截止或饱和状态,必须限制其放大倍数,这里增益取10,由G=1+50/Rg得出Rg=5.6kΨ,外部电阻Rg选用阻值为5.6kΨ的精密线绕电阻。由于人体的阻抗和心电电极阻抗非常大,所以在前置放大前设计了一级跟随作为信号缓冲。为了更好地抑制50Hz干扰,采用右腿电极经电阻与放大器接地端相连,以降低人体的共模电压。
上一篇:半导体激光治疗仪的作用及原理
下一篇:医疗物联网应用的现状和展望