时间:2015-12-01 17:59
人气:
作者:admin
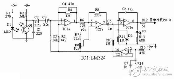
心率采集处理电路如图所示。该部分电路主要由脉搏次数红外检测采集电路模块、信号抗干扰电路模块、信号整形电路模块等三个主要的电路模块组成。其中,红外线发射管D1和红外线接收管Q1组成了红外检测采集电路;R2与C1、C2与C3、 R4与C4和IC1a共同构成了信号抗干扰电路组,它们分别承担了对信号的低通滤波、干扰光线的光电隔离、残余高频干扰的滤除等任务。另外,IC1b、 C5与R10、IC1c则共同组成了信号整形电路模块。

心率采集处理电路工作的基本过程如下:
首先,红外检测采集电路中D1发射红外线,而Q1则接收相应组织的半透明度,同时转换为电信号。由于脉搏一般在50次/分~200次/分之间,对应的频率范围在0.78Hz~3.33Hz之间,因此经红外检测采集到并转换得到的电信号频率就非常低。为了防止信号因外界高频信号干扰而使检测结果有误,信号就必须先进行低通滤波,以便滤出绝大部分的高频干扰。电路中采用R2和C1来完成滤除高频干扰的任务。
然后,由于本心率计设计的适用场所为室外,因此它必然会遇到强光辐射的情况。为了避免在接收正常脉搏红外线时受到强光的干扰,电路中设计使用C2、 C3背靠背串联组成的双极性耦合电容构成一个简单的光电隔离电路,从而实现了对于干扰光线的隔离。此外,为了防止前面对于高频干扰滤除的不够彻底,电路中还设计连接了由IC1a、R4、C4组成的截止频率为10Hz左右的低通滤波器电路,以便进一步滤除干扰,同时将前面的信号放大200倍左右。
经前面处理得到的信号为叠加有噪声的脉冲正弦波,接下来必须对这个信号经过整形。先是通过比较器IC1b将正弦波转换成方波。利用R8可以实现将比较器的阈值调定在正弦波的幅值范围之内的目的。接下来,从IC1b的7引脚输出的方波信号经C5、R10构成的微分电路,进行微分处理后将成为正负相间的尖脉冲。为了稳定脉冲的输出,电路设计时是将此脉冲输入到单稳多谐振荡器IC1c的反相输入端,并利用IC1c的输出来作为后极工作的实际使用脉冲。
IC1c在工作时,凡有输入信号时,它会在输入信号后沿到来时输出高电平,从而使C6通过R11充电。大约持续20ms之后,IC1c同相输入端的电位会因C3充电电流减小而降低,当此电位低于反相输入端的电位时(尖脉冲已过去很久), IC1c就将改变状态并再次输出低电平。这20ms的脉冲时间是与脉搏同步的,这种脉冲在电路工作时是与红色发光二极管D3的闪烁情况相对应的。
经过IC1c之后的脉冲就是后面单片机控制电路所需的实际脉冲,通过R12送到单片机P3.3引脚后,就可实现后面的计数和显示了。
IC1a、IC1b、IC1c工作所需的4.5V电源电压,在电路中是通过R14、R15对9V分压并经IC1d缓冲而得到的。这样的设置,就使得即使电池电压降低到6V,本电路也能实现正常工作。
上一篇:看清无线医疗仪表要求以及发展趋势
下一篇:智能医疗市场起飞,各大厂商频亮剑