时间:2015-12-08 09:33
人气:
作者:admin
心电采集包括模拟采集和数字处理两部分,本设计通过AgCl电极和三导联线心电采集线采集人体心电信号,通过前置放大电路,带通滤波电路,50 Hz双T陷波后再经主放大电路和电平抬升电路把心电信号的幅度控制在STM32的A/D采集范围内,STM32通过定时器设定A/D采样频率,通过均值滤波的方式对得到的数字信号进行处理。
主控模块的STM32F103VET单片机是控制器的核心,该单片机是ST意法半导体公司生产的32位高性能、低成本和低功耗的增强型单片机,其内核采用 ARM公司最新生产的Cortex—M3架构,最高工作频率72 MHz、512 kB的程序存储空间、64 kB的RAM,8个定时器/计数器、两个看门狗和一个实时时钟RTC,片上集成通信接口有两个I2C、3个SPI、5个USART、一个USB、一个 CAN、一个SDIO,并集成有3个ADC和一个DAc,具有100个I/O端口。主控单片机管脚排列图如图1所示。
图1 STM32F103VET单片机管脚排列图
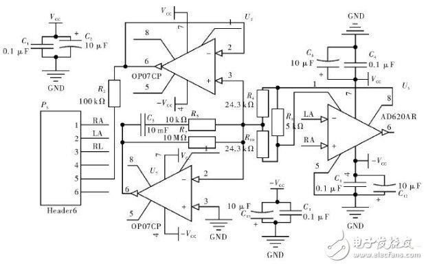
前置放大电路是模拟信号采集的前端,也是整个电路设计的关键,它不仅要求从人体准确地采集到微弱的心电信号,还要将干扰信号降到最低,由于心电信号属于差分 信号,所以电路应采用差动放大的结构,同时要求系统具有高共模抑制比、高输入阻抗、低漂移等特点。因此,选择合适的运算放大器至关重要,这里选择仪用运放 AD620实现前置放大,AD620具有高精度、低噪声、低输入偏置电流低功耗等特点,使之适合ECG监测仪等医疗应用。AD620的放大倍数由1与8脚 之间的反馈电阻决定,增益G=49.4 kΩRG+1,由于心电信号中含有较大的直流分量,因此前置放大电路的放大倍数不能过大,在这里选择放大约10倍,因此反馈电阻R6取约5 kΩ,为提高电路的共模抑制能力,这里用一个OP07检测R10,R4上的共模信号驱动导线屏蔽层,消除分布电容。同时用另一个OP07运放和 R5,C3,R7组成右腿驱动电路,在R10,R4上检测到的共模信号经反相放大器后经R7,反馈到人的右腿,进一步抑制了共模信号和50 Hz工频干扰,这里右腿驱动有一个对交流电的反馈通路,交流电的干扰可能对人体产生危害,因此这里要注意做好绝缘措施,同时保护电阻R7尽可能大,取1 MΩ以上。此外系统电源的不稳定也对心电信号的采集有较大影响,因此在本系统中,所有运放的电源脚都并联两个0.1μF和10μF的电容退耦,提高系统的稳定性,前置放大电路的电路图如图2所示。

图2 前置放大电路