时间:2014-10-21 11:22
人气:
作者:admin
提出了一种基于GPRS标准的新型心电图仪系统。该系统由监护终端(便携式心电监护仪)、无线网络和监护中心站三部分组成。其中无线网络利用现代的通信网络和计算机网络,在监护终端提供接入装置就行;监护中心一般建在医院日的监护中心,心电监护是该中心的一个部分;监护终端是实现无线实时监控的关键。
心电监护终端硬件
整个心电监护终端电路主要包括:①心电信号采集处理电路,该部分包括前置放大电路、滤波电路和后极放大电路;②心电监护电路,QRS波提取的检波电路、MCU和液晶显示;③远程通信部分,包括MCU、GSM/GPRS模块、SIM卡和射频电路;④电源电路。心电信号由后极放大电路出来后分为两路,一路径带通滤波和检波电路进入MCU,实现对心律不正常和早搏的判断;另一路径MCU进入存储器,作为完整心电信号存储。
前置放大级
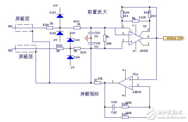
心电前置放大要求具有非常高的输入阻抗和共摸抑制比、低零漂、低失调、低功耗、尤其是低的1/f噪声电压,一般采用同相并联差动三运放仪表放大器,以获得良好的综合性能,本设计选用美国Analog Device公司的低价仪表放大器AD620,获得了良好的电路效果。电路如图2所示。本设计前置放大级增益设定为放大7倍。与后继放大器组成300倍的通道增益。

图2 前置放大电路
下一篇:医疗电子市场半导体器件国产化观察