时间:2014-10-29 11:14
人气:
作者:admin
在智能硬件浪潮的推动下,可穿戴医疗设备成为各半导体厂商争相追逐的蓝海,并且随着国内医患关系的紧张,医务资源的短缺,发展可穿戴医疗设备的重要性越发凸显出来。一款优秀的可穿戴医疗电子产品必须在功耗、尺寸、性能等因素上有独到的平衡方法,那具体到其内部细节又如何去设计呢?小编特意整理了六篇可穿戴医疗电子电路图,为工程师们提供有价值的参考方案。如要详细了解更多可穿戴医疗电子方案,请关注电子发烧友《物联网核心技术之通信》专题。
可穿戴型下肢助力机器人感知系统传感电路设计
电路说明: 电路由检测电路、信号放大电路和稳压电源电路组成。其中检测电路由电阻RH、晶体管VT以及电阻R1、R2组成;信号放大电路由A1、RP1、RP2、 R3、R4、R6、R5、R8、VD3组成;稳压电源电路由VD1、VD2、R7、R9、R10、R11组成,为检测电路提供2.5V的稳压电源。而电阻 RH可以采用硅电阻,因为硅在25摄氏度时响应时间小于5S。 其中电路中采用了两个TL431,TL431是一个有良好的热稳定性能的三端可调分流基准源。它的输出电压用两个电阻就可以任意地设置到从2.5V到 36V范围内的任何值。该器件的典型动态阻抗为0.2Ω,在很多应用中可以用它代替齐纳二极管,例如,数字电压表,运放电路、可调压电源,开关电源等等。

电路原理: 当传感器穿戴身上时,由于温度不同,使得传感器的RH阻值也不同,这个电阻成为VT的基极偏流电阻。偏流电阻的不同,使基级的电流也不同,从而改变了VT 的集电极电流,也就改变了VT发射极电流,发射极的电流流经 R2,在R2上将发射极电流转换成电压,并将该电压送到A1的同相输入端,经A1放大后输出,并由VD3控制输出电压,使得输出电压在5V以内。
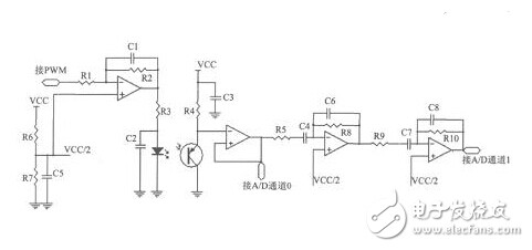
可穿戴式心率信号采集预处理电路设计
心率信号采集预处理电路:脉搏信号采集预处理电路主要是将脉搏波转换成电信号,并进行初步高频滤波预处理。其关键部分就是光电式脉搏传感器。光电式脉搏传感器按光的接收方式可分为透射式和反射式两种。反射式不仅可以精确测得血管内容积变化,而且在实际应用中反射式 只需将传感器接触身体任何部位,当照射部位的血流量随心脏跳动而改变时,红外线接收探头便接收到随心脏周期性地收缩和舒张的动脉搏动光脉冲信号,从而采集到心脏搏动信号。

分析:本设计采用了反射式红外传感器。光电式脉搏传感器采用红外对管KP-2012F3C和KP- 2012P3C,反射式排列。KP-2012F3C 具有良好的表皮照明度,电流一般设在20mA,亮度由软件通过PWM电流来进行控制,这样能够使红外LED工作在饱和区域,发出稳定光强的光。