时间:2012-11-07 11:19
人气:
作者:admin
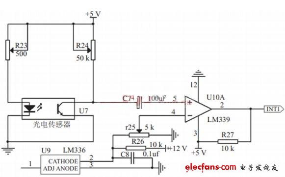
红外发光二极管垂直于漏斗壁发送红外光, 红外接收三极管依据接收到的红外光信号的强弱产生脉冲信号, 通过定时采样计算出液体点滴速度。 基本原理为: 当滴斗处无液滴落下时, 红外光在滴斗表面发生全反射, 光敏三极管导通, 比较器输出低电平; 当滴斗处有液滴落下时, 红外光在穿过点滴时有散射现象发生, 光敏三极管只能接收到微弱的光信号, 光敏三极管截止, 比较器输出高电平。 电路输出脉冲信号(或者经555触发器整形后)输入到单片机I N T 1 口, 单片机对脉冲信号计数, 从而确定点滴下落速度。 具体电路如图所示。

图 反射检测点滴速度电路图
上一篇:心电图机输入保护电路
下一篇:最新改进仿生腿:残疾人爬楼不费劲