全球最实用的IT互联网信息网站!

AI人工智能P2P分享&下载搜索网页发布信息网站地图

当前位置:诺佳网 > 电子/半导体 > 医疗电子 >

腋臭治疗仪电路图及原理

时间:2012-11-19 08:50

人气:

作者:admin

标签: 电池  医疗器材  开关  数码 

导读:腋臭治疗仪电路图及原理-腋臭是一种菌体霉变的产物。臭氧有灭菌、除臭、防霉的作用,用它治疗腋臭具有一定的效果。本电路中IC1(M5232)组成电压检测、电池欠压自动关机电路,F...
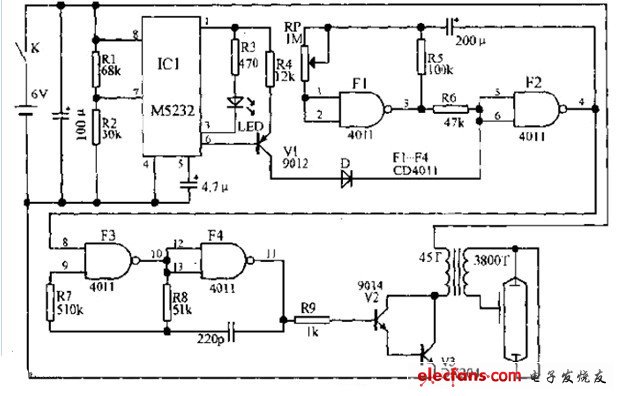
腋臭是一种菌体霉变的产物。臭氧有灭菌、除臭、防霉的作用,用它治疗腋臭具有一定的效果。本电路中IC1(M5232)组成电压检测、电池欠压自动关机电路,F3、F4组成12kHz振荡器,受F1、F2构成的低频振荡器的调制,调整RP可使工作间歇时间在0~20s连续可调。电池电压大于4.2V时,LED发亮,M5232的6脚输出低电平,振荡电路开始工作,并通过V2、V3驱动臭氧发生电路工作。电池电压小于4.2V时,M5232的6脚输出高电平,振荡器停振并关闭臭氧发生电路,同时指示灯闪烁,提醒更换电池。腋臭治疗仪电路如图所示:

温馨提示:以上内容整理于网络,仅供参考,如果对您有帮助,留下您的阅读感言吧!
相关阅读
本类排行
相关标签
本类推荐

CPU | 内存 | 硬盘 | 显卡 | 显示器 | 主板 | 电源 | 键鼠 | 网站地图

Copyright © 2025-2035 诺佳网 版权所有 备案号:赣ICP备2025066733号
本站资料均来源互联网收集整理,作品版权归作者所有,如果侵犯了您的版权,请跟我们联系。

关注微信