全球最实用的IT互联网信息网站!

AI人工智能P2P分享&下载搜索网页发布信息网站地图

当前位置:诺佳网 > 电子/半导体 > 医疗电子 >

TGQH9203阻肺康复器电路

时间:2012-03-02 10:12

人气:

作者:admin

标签: 康复器  TGQH9203 

导读:TGQH9203阻肺康复器电路-TGQH9203阻肺康复器是一种治疗阻塞性肺炎的电子装置,该装置可产生连续可调的电脉冲,对阻塞性肺炎的康复有一定作用。...

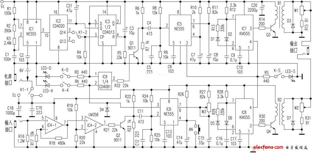
  TGQH9203阻肺康复器是一种治疗阻塞性肺炎的电子装置,该装置可产生波宽为0.3ms,波幅10~150V连续可调的电脉冲,对阻塞性肺炎的康复有一定作用。

  工作原理:图中IC1、IC2、IC3及其相关元件构成装置的工作定时控制电路。其中IC1、R1~R3、C1、C2构成多谐振荡器,其输出为IC2提供时钟信号。IC3是由1/2双D触发器CD4013构成的双稳触发器,电路通电后,电源经C3、R5使双稳触发器进入Q=0、Q=1的稳态。其中Q=0直接加于IC2的{11}脚,使IC2开始计数;而Q=1通过电阻RD、开关K-D使LED-D发光,指示电路进入定时状态,同时Q=1加于IC9的{1}脚使与门打开。IC2为十四位串行计数器,其Q13、Q14分别对应于2(的13次方)和2(的14次方)分频。按图示参数及开关K1-2的位置,当电路工作到60分钟时,Q14将输出高电平,该电平阶跃加于IC3的CP端,使IC3翻转为Q=1、Q=0的稳态。其中Q=1加于IC2的{11}脚使IC2停止计数,返回到初始状态,而Q=0则使LED-D熄灭,与门关闭。

  可将装置的工作概述为:定时控制电路限定本装置对外输出的时间,输入变换电路为IC6提供触发条件,而IC6在暂稳期间出现的高电平,则通过与门和Q1使IC5进入暂稳态,从而使IC7和IC8得以在此期间起振,向外输出治疗电脉冲(点击放大)。

TGQH9203阻肺康复器电路
温馨提示:以上内容整理于网络,仅供参考,如果对您有帮助,留下您的阅读感言吧!
相关阅读
本类排行
相关标签
本类推荐

CPU | 内存 | 硬盘 | 显卡 | 显示器 | 主板 | 电源 | 键鼠 | 网站地图

Copyright © 2025-2035 诺佳网 版权所有 备案号:赣ICP备2025066733号
本站资料均来源互联网收集整理,作品版权归作者所有,如果侵犯了您的版权,请跟我们联系。

关注微信