概述
心电图(ECG或EKG)用于测量随时间变化的心肌电信号,并将测量结果用图形显示出来。ECG的应用范围涵盖了简单的心率监测到特殊的心脏状况诊断。任何应用中,ECG的测试原理是相同的,但设计细节以及对
电子元件的要求差别很大,从价格低于$200的便携设备到超过$5000、大小与传真机等同的台式设备。有些应用中,甚至把ECG嵌入到其它仪器中,比如病人监护仪、自动体外除颤器(AED)等。
所有ECG都通过连接在身体特殊部位的电极采集心电信号,身体产生的心电信号幅度只有几个毫伏,通过连接在身体特定位置的电极,可以从不同的角度观察心电活动,每个位置都可以作为ECG的一个输出通道显示并打印,每个通道代表两个电极之间的差分电压或某一电极与几个电极平均电压的差值,电极间的不同组合可以显示出比电极数更多的通道。这些通道一般称为“导联” (或“通道”),一个12导联的ECG设备具有12个独立的图形显示通道。基于不同应用,导联数量可以在1至12之间选择。问题是,连接电极的导线有时也被称为导联,这样容易引起混淆,因为12导联(12通道)的ECG只需要10个电极(10条线),所以要仔细判断所使用的“导联”。
病人监护仪所显示的ECG和血氧读数
除了生物
信号外,多数ECG还会
检测两个人工信号,其中植入式心脏起搏器(简称为“起搏”信号)是最重要的信号。起搏信号时间相当短,从数十微秒到几毫秒,幅度从几毫伏到将近1伏。通常,ECG必须同时侦测是否存在起搏信号,以防干扰其它心电信号。
第二种人工信号用于检测“导联脱落”,即电极的接触不良。许多ECG需要在电极接触不良时发出报警指示。为此,ECG设备产生一个信号用于测量电极与人体间的阻抗,从而检测是否存在导联脱落。测量信号可以是交流或直流,也可以兼用。某些ECG还可以在检测导联脱落的状态时通过分析阻抗检测呼吸频率。应该连续检测导联脱落状态,而且不能妨碍心电信号的准确测量。

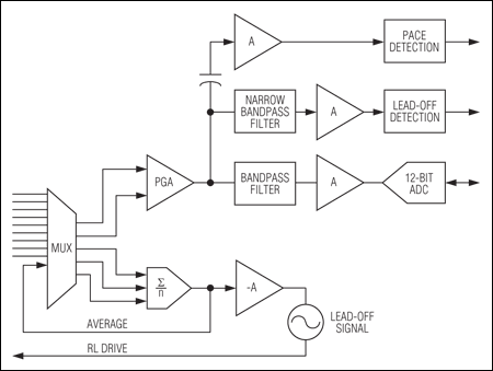
ECG总体功能框图,有关
Maxim针对ECG设计
推荐的解决方案,请访问china.maxim-
ic.com/ECG。
特性
如果把ECG划分成对信号进行数字转换的
模拟前端(
AFE)和将要进行分析、显示、存储和传输数据的“其余部分”,就比较容易理解心电仪对
电子元器件的要求。AFE通常具备相同的基本要求,差别在于导联数、信号保真度、干扰抑制能力等。根据具体的功能需求,系统其余部分的差异很大,典型功能包括:显示器、打印
硬件拷贝、无线(
RF)连接以及电池充电等。
导联数
最显著的特性之一是导联数,有些ECG只有一个导联,有些则多达12个导联。最常用的12导联ECG需要10个电极,其中9个用来采集电信号,第10个电极连接在右腿(RL)上,由ECG电路驱动,以降低共模电压。9个输入电极是:左臂(LA)、右臂(RA)、左腿(LL)各一个电极,前心(胸)区域6个电极(V1至V6)。每个导联或心电视图都代表某一电极与另一电极或一组电极之间的电压差,如果将电极编组,则取电压平均值。RA、LA和LL三个电极引出的6导联取平均,作为差分对的一边,V1至V6分别作为6个差分对的另一边。有三个导联源于RA、LA,LL各自与其它两个电极的均值之差。其余三个导联是把RA、LA和LL作为独立的差分对进行测量的结果。基于RA、LA和LL的六个导联包含类似
信息,只是通过不同方法显示。因为信息是冗余的,所以不需要测量所有6个导联,有些通道数据可以利用
DSP对其它通道数据分析计算得到。
此处描述的是最常用的12导联系统,但不是唯一方案。另外,12导联ECG也可以作为5导联、3导联或1导联系统使用。关键是当需要不止1个导联时,需要开关阵列和均值电路。
模拟前端(AFE)
AFE的主要功能是将心电信号数字化,由于需要抑制RF信号源、起搏信号、导联脱落检测信号、工频共模信号等强干扰以及其它肌体信号和电子噪声的干扰,处理过程非常复杂。另外,毫伏级的心电信号可能叠加在数百毫伏的直流失调电压上,加上通道间的共模电压,可能超过1伏。连接到患者身体的电极一定不能产生电击危险或干扰到连接在病人身上的其它医疗仪器。ECG的有效频率范围某种程度上与应用有关,通常在0.05Hz至100Hz。
AFE的第二个功能是能够检测起搏信号、导联脱落、呼吸频率和患者阻抗,检测工作在几个通道上同时或几乎同时进行。另外,心脏除颤时,多数ECG设备需要快速恢复,但由于心脏除颤会导致前端电路和充电
电容饱和,这些容性
耦合电路会延长恢复时间。
各种ECG应用中的AFE功能
|
Capabilities |
Patient
Monitor |
Diagnostic |
Telemetry |
Holter |
AED |
Consumer |
|
High RF immunity |
U |
U |
S |
S |
S |
N |
|
Minimum frequency (Hz) |
0.05 |
0.05 |
0.1 |
0.1 |
0.5 |
0.5 |
|
Maximum frequency (Hz) |
500 |
500 |
50 |
150 |
40 |
40 |
|
ADC sample rate (sps) |
1k to 100k |
1k to 100k |
1024 |
1024 |
250+ |
250+ |
|
ADC resolution (bits) |
12 to 20 |
12 to 20 |
12 to 20 |
12 to 20 |
12 |
10 to 12 |
|
Right leg drive |
A |
A |
S |
S |
N |
S |
|
Pace |
A |
A |
U |
U |
U |
S |
|
Lead-off detection |
A |
A |
U |
U |
A |
S |
|
Respiration |
U |
S |
S |
S |
S |
N |
|
Impedance |
S |
S |
S |
S |
U |
N |
|
Defibrillation compatible |
A |
U |
A |
U |
A |
S |
A = 总是、U = 通常、S = 有时、N = 从不
AFE架构
AFE架构对系统性能影响很大,下面描述的增强型架构,由于采用了
高精度、高速ADC (模/数
转换器),从而在较宽的频率范围内提供高保真。没有采用电容耦合,而是通过
DAC (数/模转换器)作为RL驱动,使AFE可以从除颤或
射频干扰中快速恢复。数字化起搏信号允许对起搏数据进行分析,从而减少错误的起搏指示,甚至可以检测起搏器或连接部分的缺陷。另一方面,还要考虑到增强系统需要昂贵的
元器件,耗电也很大。相比之下,简化型AFE价格便宜,电池寿命也更长,其它特性差异则很小。
增强型AFE和DSP AFE:需要高性能ADC满足ECG测试要求,可以同时量化9个电极信号,在200ksps采样率下的无噪声精度可达20位。然后用
数字信号处理器(DSP)计算每个导联信号,隔离起搏信号、导联脱落信号和呼吸信号,并滤除干扰频率信号。DSP还计算数/模转换器(DAC)驱动RL电极所需要的信号强度。这种AFE架构需要模/数转换(ADC)器的各个通道高度匹配。另外,还需要缓冲器隔离ADC采样电容和高阻电极。这种方案虽然满足了测量指标要求,却不能满足多数应用的成本和功耗要求。
简化型AFE:低端AEF系列的特性是单通道、消费类ECG。这些设备的AFE采用电容耦合电路,将输入信号耦合到一个低通
差分放大器,再馈送给10位、120sps采样率的ADC。电容耦合电路可以去掉输入的直流失调,低通
滤波器滤除起搏信号。这些设备通常采用电池
供电,且只有一个通道,因此没有共模电压。
典型的ECG设备AFE:大多数ECG设备采用的电路介于上述两者之间。
仪表放大器(IA)常用来抑制共模电压,消除诸如工频干扰的共模噪声,并为ADC的采样电容提供缓冲,后续滤波器可以滤除起搏信号和脱落检测信号,然后送到ADC进行采样、数字转换。某些情形下,心电信号和直流失调会通过一个高精度ADC直接进行数字转换。其它情形下,则会采用
高通滤波器或DAC去除直流失调,从而可以使用典型的12位精度ADC,对放大后的心电信号进行采样、数字转换。每个通道可以配备一个ADC,也可以多个通道共用一个ADC进行数字转换。ADC复用则在通道间引起微小的时间偏差,其接受程度取决于具体应用。如果需要检测起搏信号,则可用高通滤波器提取,然后放大,再用
比较器电路进行放大和检测。

直流耦合、高分辨率ADC

交流耦合ADC
ECG设备类型
遥测设备
遥测型ECG系统用于临床环境下流动患者的连续监测,它包括一个置于患者端、带无线(RF)收发功能的ESG和一个
中心站,通过无线接收采集并分析患者的监测数据。有些遥测系统还提供额外数据,比如血氧值。这些数据用来验证治疗效果或调整治疗方案,并对即可能发生的问题告警。
许多遥测系统只有5个导联,如果用满12个ECG导联的话,则难以应对病员的流动性,通常,患者会连续几天使用设备,此类设备通常采用一次性电池。其它ECG也能增加遥测功能,不过“遥测ECG”专指在医院内部可移动携带并能发送数据到本地接收站的移动单元。对于此系统的设计,关键要考虑低功耗、低噪声和小尺寸。
霍尔特(Holter)监护仪
名称Holter源于纽曼.霍尔特博士,他发明了移动监护仪对数据进行采集并上传到其它系统进行分析。与遥测型设备不同,这些监护仪不需要中心接收站,可以用于家庭、户外乃至任何地点。对于Holter ECG监护仪,因为12导联监护仪不便移动,多数情况下导联数不会超过5个。一般用存储卡从监护仪转移数据,当然,也可以用
USB盘或其它方法。多数患者只需要监测1-2天,当需要患者参与某些药理研究时,则使用特殊的长期监护仪,患者可能需要使用一年甚至更久。Holter ECG监测仪设计的主要要求也是低功耗、低噪声和小尺寸。
消费类ECG
这类低端ECG可以方便地固定在手臂上,人们在家里就可以进行ECG检查,这些仪器能够保存数据并显示在内置屏幕上。数据也可以传送到计算机或通过电话线传送到康复中心。有些仪器有挂接多个电极,有些则只是在机壳上安装了两个电极。内置电极可以压在胸部,或者把两手分别放在两个电极上。由此得到的心电图可能质量不是很好,却为人们在异常时监护自身状况、采集心电数据提供了一个有效途径。对消费类心电仪的设计主要着眼于廉价和小尺寸。
自动体外除颤器(AED)
为了在公众场合应对一些突发事件,大多在公共场所(如大型购物中心、健身房以及办公室等)安装这类设备。

AED设备的原理框图,如需获取Maxim推荐的AED设计方案,请访问china.maxim-ic.com/AED。
在心脏病发作时可以立即采用这些设备,对胸部释放一个高能量的电脉冲,起搏心脏并使之恢复到正常心率。如果使用时机不当,脉冲冲击会造成生命危险,因而,ECG功能上必须能够防止这种意外发生。AED一般只有1个导联,其电极既用来释放
高压脉冲,也用来采集心电信号。
AED可能数月或数年搁置不用,而使用这些设备的往往是没有经过专业培训的人员,设备即使存在问题,他们也无从知道。需要使用AED时,要先开机、进行一系列自检确认功能完好无损,然后再运行一小段时间。所有心电数据以及除颤信息,需要记录下来,用于随后分析。使用有问题的AED弊大于利,因而可靠性和自诊断能力是AED设计首先要考虑的。
诊断型ECG
这些设备用于医院和医生办公室,提供高质量ECG检测,可以测试全部12导联的ECG,并创建硬拷贝输出,这些设备使用高性能AFE,通常可以通过调整增益、选择适当的滤波器来提高ECG检测质量。由于体积较大很少移动,这些设备有空间实现更多功能,比如:内置打印机、各种
通信接口、大尺寸显示屏等。它们一般使用交流
电源,通常也带有可充电电池用作备份。设计诊断型ECG的关键在于低噪声、高抗干扰能力和灵活性。
病人监护仪
这些设备用于监测生命体征(脉搏、呼吸速率、血压及体温等),另外也具备ECG功能,同时还可以监测血氧、二氧化碳水平。把这些功能整合成一台设备,可以使手术室显得简洁,同时也便于在病人转移房间时始终保持与监护设备的连接。
病人监护仪的AFE类似于诊断型ECG,但要满足RF抑制要求,因为在手术期间,会受到电子刀和氩离子凝固术(APC)设备的高强度RF干扰。另外,能够从心脏除颤操作中迅速恢复也是这类AFE的基本要求。
病人监护仪采用交流供电,也配有备用电池,所以功耗也是重要指标。外壳必须能防溅水并便于清洁,当然这会影响冷却通道,还要考虑散热问题。除了功耗和散热,设计病人监护仪的关键在于RF抑制和低噪声指标。
ECG应用的公共特性
|
Features |
Telemetry |
Holter |
Consumer |
AED |
Diagnostic |
Patient Monitor |
|
Power |
|
Line |
N |
N |
N |
N |
A |
A |
|
Rechargeable |
S |
S |
S |
S |
U |
A |
|
Disposable |
U |
U |
U |
U |
S |
S |
|
Communication |
|
RF |
A |
S |
S |
S |
S |
S |
|
RS-232/RS-485 |
N |
S |
S |
S |
S |
S |
|
Ethernet |
S |
S |
S |
S |
S |
S |
|
USB |
N |
S |
S |
S |
S |
S |
|
Modem |
N |
S |
S |
S |
S |
S |
|
Data card |
N |
U |
S |
S |
S |
S |
|
Graphic display |
S |
U |
A |
S |
S |
A |
|
Printer |
N |
N |
N |
N |
A |
S |
A = 总是、U = 通常、S = 有时、N = 从不