全球最实用的IT互联网信息网站!

AI人工智能P2P分享&下载搜索网页发布信息网站地图

当前位置:诺佳网 > 电子/半导体 > 医疗电子 >

病房呼叫系统设计方案

时间:2011-01-28 09:39

人气:

作者:admin

标签: 呼叫系统 

导读:病房呼叫系统设计方案-病房呼叫系统设计方案...

本文运用电力载波技术设计了一种病房呼叫系统。随着电力载波技术的发展,应用低压电力线作为传输媒质,采用扩频、数字编码、单片机控制等技术实现病房呼叫已成为可能。

1 病房呼叫系统的基本要求

临床求助呼叫是传送临床信息的重要手段,病房呼叫系统是病人请求值班医生或护士进行诊断或护理的紧急呼叫工具,可将病人的请求快速传送给值班医生或护士, 并在值班室的监控中心电脑上留下准确完整的记录,是提高医院和病室护理水平的必备设备之一。呼叫系统的优劣直接关系到病员的安危,历来受到各大医院的普遍重视。它要求及时、准确、可靠、简便可行、利于推广。利用电力线载波通信技术、单片机多机通信和计算机监控管理技术设计的具有呼叫、振铃、显示排队、优先权设定、存储记录等功能的病床呼叫系统,满足了医院的病房管理和护理要求。

2 病房呼叫系统设计

2.1 系统组成与工作原理

病房呼叫系统由若干个呼叫源(一般每张病床为一个)、调制解调载波模块、耦合电路和监护系统组成,如图1所示。当呼叫源有呼叫信号时,在监控系统上有相应的声、光呼叫信号指示,并能显示出呼叫编号。若采用并行总线扩展方式,上百个呼叫源与主机之间的布线太复杂,故本系统利用单片机的串行通讯功能,使得主机到各个从机之间的信号通过电力线载波调制解调模块,经过~220V民用电力线传输,实现主机和从机之间的双向数据传送。
 



图1 系统框图

系统采用主从结构,监控系统(主机)放在医生值班室内(可以通过接口电路与计算机相联,构成监护中心),当病床有呼叫请求时进行声光报警,并在显示器上显示病床的位置。呼叫源(从机)放在病房内,病人有呼叫请求时,按下请求按钮,向值班室呼叫,并点亮呼叫指示灯。主机和从机之间通过电力线连接在一起。主机和从机通讯时,主机依次向各从机发送地址信息,各从机接收主机发来的地址信息,如果和自己的地址相同,则向主机发送自己的报警信息,无报警信息时,向主机发送一个空号(00)。

2.2 SC1128扩频通信芯片及收发电路简介

SC1128芯片是面向电力线载波通信市场而开发研制的专用扩频调制/解调器电路。由于采用了直接序列扩频、数字信号处理、直接数字频率合成等新技术,因此该电路应用在电力线通信方面具有较强的抗干扰及抗衰减性能。SC1128芯片内部集成了扩频/解扩、调制/解调、D/A转换和A /D转换、内置电子表、输出驱动、输入信号放大、看门狗、工作电压检测以及与单片机(MCU)串口通信等功能。该芯片在小型多功能应用系统中可以起到降低系统成本并提高系统功能的作用。

SC1128芯片组成的收发电路框图如图2所示,信号由电力线经耦合器、带通滤波器和前级放大器进入SC1128芯片。经过处理后通过功率放大器和耦合器发送至电力线上,完成信号在电力线上的发送和接收。框一为耦合线圈,它可将框三中发射的信号耦合到电力线;又可将电力线上接收的信号耦合到框二。框二为前级接收电路,它将接收的信号经滤波、放大后,送入SC1128的一级运算放大器(13脚)进行处理。框三为功率放大器,它将SC1128的24脚发出的调相信号进行功率放大,经耦合线圈送入电力线。框四为SC1128内部部分模拟信号处理电路,包含三级运算放大器,其中一级运放的增益可调。
 

图2 SC1128芯片组成的收发电路框图 2.3 呼叫源电路的设计

呼叫源由8051单片机(从机)、SC1128扩频通信芯片及一些外围电路组成,如图3所示。八个请求按钮开关接在单片机8051的P0口上,当某一按钮按下时,该按钮对应的P0口的某一输入状态为0。当单片机确认主机呼叫该机地址时,扫描P0口上的8位I/O端口状态,一旦有键按下,立即把该P0口对应的请求信息发送给主机,并等待主机的确认。当主机返回正确信息时,通过P2口驱动对应的LED指示灯显示,表明那一个请求信号发送成功。八个请求按钮开关分别编号,每个开关代表一种请求信息,由用户自行定义。
 

图3 病房呼叫源电路

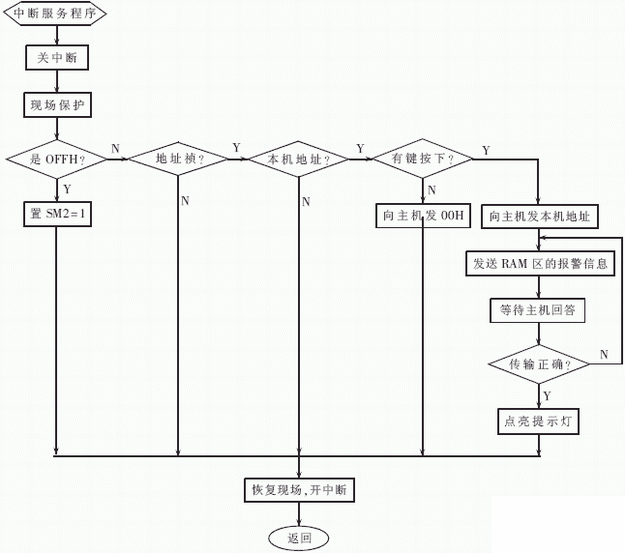
8051单片机的P1.0和RST/VPD口接备用电源及掉电保护电路,以保证发生停电等电源故障时系统能够正常使用。假如系统已检测到“即将发生掉电故障”信号,则信号通过外部中断INT0向主机请求中断,主机响应中断便把有关数据送内部RAM保存,然后向P1.0写入“0”,由P1.0引脚上的低电平触发555定时器,而555定时器的输出脉冲取决于R、C和VCC。若555定时器定时结束,VCC仍正常,这表明“即将发生掉电故障”信号是个错误的告警信号,则555输出的正脉冲加在RST/VPD使主机复位后开始重新操作;如果RST/VPD在555定时结束时确实变低了,则555定时器在P1.0 低电平触发下输出高电平加在RST/VPD上作备用电源,直到VCC又恢复正常,然后再保持一段由R、C所决定的正脉冲宽度时间。应选择合适的R、C值, 以使得在主电源VCC恢复正常后,有足够的加电复位时间,使主机可靠复位后恢复正常运行。8051的时钟采用片内时钟振荡方式,在XTAL1和XTAL2 脚外接石英晶体(6MHz)和振荡电容。串行口RXD(P3.0)和TXD(P3.1)通过SC1128芯片及电力线与主机通讯。呼叫源中断程序流程图如图4所示。

 

图4 呼叫源中断程序流程图 2.4 监控系统设计

监控系统由8051单片机(主机)、显示装置、报警电路、SC1128芯片及一些外围电路组成,如图5所示。8051单片机P0口的三条I/O线,提供 MC14499所需的时钟信号、使能信号和串行数据,MC14499驱动和控制四块LED八段显示器,LED数码管显示发出报警的病人所在的床位号和报警类别,其中,前三位LED指示的是床位号,后一位指示的是报警类别。

P2.0口通过非门驱动报警扬声器。主机设一个按钮键K,直接连在INT0上,K用于撤消报警声和LED数码管所指示的报警源。该电路采用的备用电源及掉电保护电路和时钟振荡方式与呼叫源电路相同。监控系统程序流程图如图6所示。
 

图5 监控系统
 


图6 监控系统程序流程图

 

图7 登录界面

图8 管理界面  

2.5 病房呼叫管理系统软件设计

上述各部分电路组合已能完成病房呼叫功能,为完善系统,使呼叫系统能与病床信息管理相结合,设计了病房呼叫管理系统软件,从而构成由计算机及相应的接口电路所组成的病房监护中心。呼叫的信息经微处理器处理后通过接口电路输入到计算机,再通过计算机软件对呼叫信息及病人信息进行管理。这里仅对基于POWER BUIDER9.0的病房呼叫管理系统软件介绍如下: 本系统设有保护功能,非管理人员不能进入系统获取信息,只有获得密码才能进入该系统的信息界面。登录界面如图7所示。

本系统具有添加功能、编辑功能、查询功能、删除功能、翻页功能、退出功能。在检测到正确的密码后,系统进入管理界面(如图8所示),该界面包括病人基本资料的管理,呼叫信息的显示、分类和存储查询等功能。

病人基本资料管理采用的是在数据库中建立病人的数据信息,数据库由表组成。表是在数据库中存储有组织的数据的方法,表有预先定义好的结构,并存储符合此结构的数据。

本系统的主机采用查询方式,从机采用中断方式,系统具有如下几个特点:

(1)当呼叫源接收到的监护系统发送的地址码与本机地址码一致时,将报警点的报警状态数据传送给监护系统;若不一样,则不予响应。单片机不断地对检测点进行巡回检测,就保证了某一个时刻只有一个呼叫源发出报警信号,解决了信道争用问题,真正实现了多路呼叫。

(2)本系统采用具有调制解调功能的SC1128芯片和借助电力线构成的通讯网络,具有结构简单、成本低、工作方式灵活可靠、抗干扰能力强等特点。

(3)本系统采用POWER BUIDER9.0设计的信息监控管理系统软件具有界面友好、保密性强、易用性强等特点,操作人员经短期培训即可掌握。

总之,本呼叫系统与现有的其它呼叫系统相比具有可靠、简单、实用等特点,适合各级各类医院使用。尤其对已建成且需增设呼叫系统的医院来说,基于电力线的病房呼叫系统应是首选。
温馨提示:以上内容整理于网络,仅供参考,如果对您有帮助,留下您的阅读感言吧!
相关阅读
本类排行
相关标签
本类推荐

CPU | 内存 | 硬盘 | 显卡 | 显示器 | 主板 | 电源 | 键鼠 | 网站地图

Copyright © 2025-2035 诺佳网 版权所有 备案号:赣ICP备2025066733号
本站资料均来源互联网收集整理,作品版权归作者所有,如果侵犯了您的版权,请跟我们联系。

关注微信