时间:2011-02-12 17:25
人气:
作者:admin
在医师办公室或医院内外诊断健康问题的便携式医疗设备迅速增多。在将病人送往医院之前,便携式医疗保健设备可帮助医疗专业人士监控生命体征、恢复心脏跳动、利用超声检查体内状况。便携式医疗的目标是提供易于使用、可互操作并具有诊断价值的家庭医疗保健设备,以便将相关费用纳入医疗保险范围。这样就避免了医院出诊,降低了医疗成本。病人在家也可以使用便携式医疗设备来监控血压、肺活量、血糖水平,以及记录心脏事件。许多此类便携式医疗设备都带有USB 或无线数据连接,允许医疗专业人员在医院和在家不间断地监控病人状况。同时,Continua Alliance正在制定基于USB、Zigbee和蓝牙标准的互通协议,这将加速上述通信接口的采用。对于采用电池供电的便携式医疗设备,提高计算能力、减小尺寸和延长运行时间的要求使得电源系统设计极具挑战性。电源系统对电池大小、运行时间、待机时间、物料(BOM)成本和可靠性均有影响。
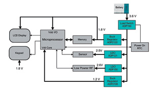
便携式医疗系统所涵盖的应用极其广泛,包括血压监控、血糖仪、脉搏血氧仪和超声应用等。一些应用要求硬件长时间工作,而另一些应用则要求较短的工作时间和较长的待机时间。虽然终端应用千差万别,但大多数便携式系统都可以简化为一系列核心功能:传感器采集数据,微处理器(带专用软件)分析数据,存储器存储软件和数据,以及数据连接用于访问结果。图1显示了一个带键盘和显示器的典型手持式便携系统。当连接市电时,便携式系统必须能够发挥最大处理能力,同时不会产生过多热量;当保持便携状态时,电池使用时间必须最大化。电池最长使用时间,即便携式设备在需要充电或更换电池前所能工作的时间,取决于电源系统因素,如电池容量、电源系统效率和电源管理软件。只有充分利用所有这些因素降低电池消耗,才能使电池寿命达到最长。大多数高性能便携式系统采用3.6V标称输出的锂离子充电电池供电。

图1 典型手持医疗系统
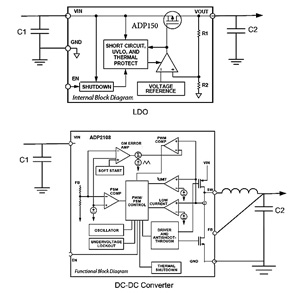
便携式系统包含多个集成电路,各集成电路都有自己的优化半导体工艺和工作电压要求。便携式应用的IC采用比电池更低的工作电压,因此需要使用降压调节器。当今最常用的调节器是低压差(LDO)和降压型开关调节器,如图2所示。LDO由基准电压源、误差放大器、分压器和传输管(pass transistor)组成。低压差调节器只需使用两个外部电容就能用较高直流电压产生较低直流电压,十分简便。不过,当Vin远高于Vout时,LDO 效率低下,这是因为未输送到负载的功率会以热量形式损失。LDO效率约为(Vo/Vin)×100%。

图2 LDO和降压转换器的功能框图
LDO 无法储存大量未使用的能量,因此未输送到负载的功率以热量形式在LDO内部耗散。例如,连接到3.6V电池的2.6V LDO的效率为72%。此外,当要求LDO最大程度地省电时,必须检查其静态电流和使能功能。当系统处于正常工作模式与休眠模式之间的空闲模式时,低静态电流(Iq)可以减少系统的功耗,从而提高系统的自主性。使能输入引脚允许LDO关断,使休眠模式下的功耗不到1μA,从而延长电池使用时间。例如,ADP150就是一款出色的低静态电流LDO。
当电源电压比工作电压高得多时,开关DC/DC转换器是更好的选择,它能够实现更高的效率,因为在将一个直流电压转换为另一个直流电压时,它能够将能量临时储存在电感的磁场中,然后释放给负载。便携式开关调节器以500kHz~3MHz的频率工作。DC/DC开关转换器有多种拓扑结构。内置开关元件的同步降压型调节器用于输出电压远低于输入电压的场合,在便携式系统中最为常用。用降压调节器替换LDO可以提高系统效率。例如,当利用LDO将系统电压从3.6V降至1.2V,为负载电流为300 mA的微处理器内核供电时,LDO效率约为1.2V/3.6V×100%=33%,67%的输入功率以热量形式损失。为了提高效率并降低工作温度,应当用 ADP2108等降压转换器取代LDO。降压转换器能将能量储存在电感的磁场中,因而效率更高。使用ADIsimPowerTM可知,在相同条件下 ADP2108的效率为80%,比LDO提高47%。设计工程师会发现,ADP2108尺寸较小,仅使用两个去耦电容和一个1μH芯片电感,几乎可以直接取代LDO。选择降压转换器时需要考虑的其他省电特性包括:低静态电流、使能功能以及负载电流较小情况下的省电模式。
为使电池使用时间达到最长,除了优化便携式系统硬件效率以外,还必须优化电源管理软件。运行复杂的专用软件对计算能力提出了更高要求,需要使用高耗电量的高速微处理器。降低处理器速度可以降低功耗,延长电池运行时间,但软件性能会下降。系统架构师可以通过选择最适合应用的处理器速度来提高系统效率。便携式系统的另一种省电方法是关断不用的子系统,如微处理器、显示器背光、数据端口和处于测量间隙的传感器,使用调节器的使能输入或ADP190/ADP195等负载开关来隔离电池,如图1所示。
设计便携式电源系统时,并不存在万用的解决方案。延长电池使用时间的方法有许多种,某种方法可能优于其他方法。本文所述的技术同时适用于便携式和市电供电的医疗设备,能够提高系统效率,降低内部温度和运行成本。
上一篇:心电图仪设计综述
下一篇:医院触摸式紧急呼叫求助板电路图