时间:2010-01-27 09:47
人气:
作者:admin
滤波和放大电路
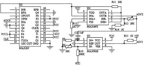
如图4所示,电路由滤波和放大两部分组成。其中MAX267是MAXIM公司出产的一个集成滤波器,可以构成低通、带通、高通、等多种方式,使用灵活,性能远远优于采用集成运放组成的滤波电路。

图4 滤波和放大电路
MAX4471是MAXIM公司的一款低功耗的放大器。MAX9028是MAXIM公司的一个低功耗的比较器。滤波电路采用MAX267构成带通滤波器(允许0.8~38Hz的信号通过),滤掉信号中的直流成分和电源以及皮肤与袖带摩擦的高频噪声和工频干扰,然后经过MAX4471进行进一步放大,得到单片机匹配的电压信号,进入ADC2,监视血压的交流分量。同时该信号通过低功耗比较器MAX9028转换成脉冲信号,触发ADC1工作。
上一篇:血压传感电路
下一篇:初探无线型睡眠呼吸暂停症监视系统