时间:2009-12-24 14:06
人气:
作者:admin
沐浴热水器自控水龙头的制作方法
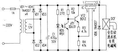
沐浴热水器自控水龙头电路如附图所示,IC QT3353是一种大功率高速开关集成电路,它具有良好的开关特性,其内部设有过压、过热等多种保护电路。
该lC引脚逻辑功能是在IC控制端第⑤脚加上1.5V~6V的高低电平信号,就能快速地控制外接负载通断。当IC第⑤脚为高电平时,QT3353导通,其第②、③脚亦为高电平。若人体不在电磁水阀DCF出水口下方时,红外线接收管VTl受到红外线发射管VD5红外光作用,使VTl内阻变小,VT2截止,IC的⑤脚为低电平,QT3353关断,DCF断电关闭。
当人体处于DCF出水口下方时,就会挡住VD5与VTl之间的红外线光路,使VTl截止、VT2导通,QT3353第⑤脚为高电平而导通,从而使DCF通电而开启电磁水阀。

本文摘自《电子报》
下一篇:鱼缸充氧控制器设计方法