时间:2009-12-25 09:29
人气:
作者:admin
扩音机的结构设计及制作方法
本文就是要将众多成熟机型中的成熟技术作个介绍,让发烧友少走些弯路。
首先,元件的布置是很重要的,这是作好一台放大器的前提条件。普通使用的电子管放大器大都采用水平底盘型的结构,在水平底盘的上面安装电源变压器、滤波用扼流圈、音频变压器、电解电容器、电子管等大型元件,在其下面(内部)主要是安装接线架、小型电阻器、小型电容器等小型元件及其配线,这种构造方式比较简单,空间利用率较好,制作时比较容易,但是检修或是进行各点电压电流调节时稍感不便。
底盘的材料最好使用铝及铝合金等非磁性材料,这样可减小各变压器的漏磁对固定在底盘上元件的干扰。比如可用装饰用的“n”形铝型材,宽10cm,两段或三段并接,再用螺丝钉紧固,加上侧板即如图1所示。
如果铝型材不易购得,也可用普通的镀锌铁板弯制底盘,其价格低廉且构造坚固耐用,但主要缺点是具有导磁性,为了防止从电源变压器和滤波扼流圈的漏磁通过底盘串入输入级造成干扰,需采取以下措施:1、加强各变压器的磁屏蔽:2、移动变压器位置,3、在各变压器的安装孔位垫上隔离垫,并用非磁性螺钉紧固,4、加强输入级的磁屏蔽。
但是对于低电平的前置放大器,一定要用铝合金底盘及屏蔽壳。更讲究的机型则将前级的电源部分独立出来,将干扰减至最低。
元件布置时低电平的放大器应尽量地离开电源部分和高电平的输出电路,特别是整流管和输入放大管必须离开。高阻抗电路因其电平比较高,所以应离开电源电路和输出电路,要求导线越短越好。因为音量电位器的阻抗很高,所以易受输出电路的影响,此点必须注意。因为音量电位器在通常情况下是安装在面板上的,但是有的输入插孔距离面板太远,这时应按情况而定,为了不延长输入导线,而将音量电位器不安装在面板上,而是放置在输入插孔的附近。如果低电平电路和电源或输出电路的距离较近时,可在它们中间置一个隔离板。
在元件布置时应特别注意的是元件中可能发热及微热的元件。电解电容器是不能耐热的,应把它安放在距离发热物体较远和散热良好的位置。
容易发生故障的元件,例如电解电容器、电子管、电源变压器等应安放在容易更换的位置,为了工作及测量方便,管座的各脚应装在能够用万用表接触着的位置。其次元件布置时要求整齐美观,配线应尽量排列整齐有序,达到一目了然的程度。
小型电阻器和电容器安装在绝缘支架上比较整齐,但是配线时感觉是很不方便的,联接线显得比较混乱和复杂,解决的办法是尽量地选用体积和安装位置适宜的元器件,一端焊接在电子管管座脚上,另一端接架空接线柱,电容器接线柱也可用作连接元器件的支架。
音频电路输入部分的阻抗一般是较高的,因此必须使用屏蔽线,电予管的中间耦合电路的配线越短越好,必须使用屏蔽线。使用屏蔽线时,应注意单端接地(见图2),以免感应出噪声。
灯丝的配线使用双股绞线(见图3),两根电线相互扭绞在一起并通过方向相反的电流时,辐射出的交变电场会相互抵消。高压电路的配线必须使用绝缘套管。为了制作和检修起来方便,通常在不同的电路部分用不同颜色的导线进行连接见附表。

接地母线布置在底盘上,可使用直径2~3毫米粗的镀锡硬铜线并与底盘绝缘安装,电路中的接地线完全由接地母线取得,在输入电路临近一点与底盘连接时则交流声可以减小数个分贝,现代的高级放大器均采用这种方式。
底盘接地的位置对于交流声有显著的影响,经验丰富的焊机发烧友一般选输入插孔的屏蔽极焊片作整机接地点,也有用主电源滤波电容的负极接线端作整机接地点的。采用这种方法可把小型电阻器或小型电容器安装在电子管管座上或是底盘上,以减少绝缘支架的数量。
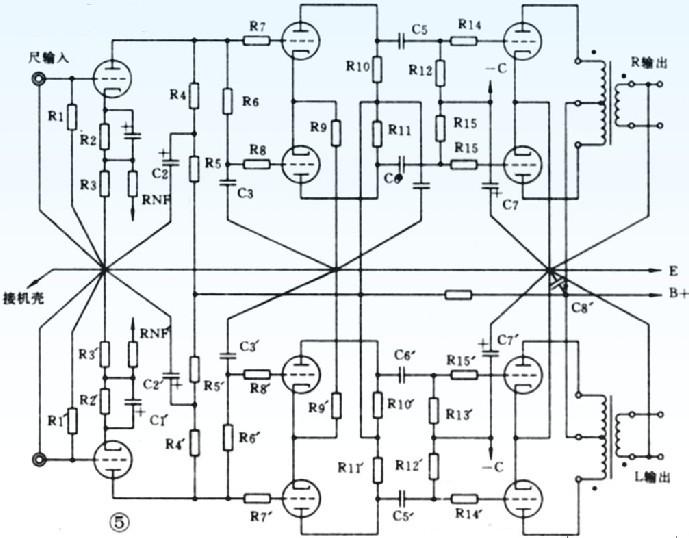
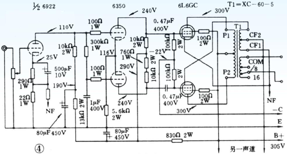
图4是一典型的电子管放大器的电路图,遵循上述原则,整机连线见图5,实验表明,这样的方法可把噪声降至最低,失真亦很低。
|
图4
图5 本机的电路具有优良的特性,如果仿制上有错误的话,结果很可能还不如一般电路。 |