时间:2009-12-25 17:43
人气:
作者:admin
交流电焊机空载节电电路原理
交流电焊机是间歇工作的,间歇期内的空载功耗达几百瓦。为了省电而不停地人工开、关机显然会影响工作效率,因此,减小电焊机空载损耗很具有实际意义。本文介绍的电路可使电焊机在空载时自动切断电源,工作时又可自动接通电源,节电效果显著。
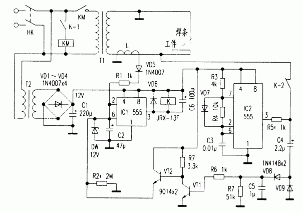
电路见图。图中T1是交流电焊机变压器。电源开关HK接通后,电源变压器T2首先得电,滤波电容C1上得到12V左右的直流电压。IC1、IC2是两块555时基集成电路。由于初始状态C2上电压为0,IC1②、⑥脚为低电平,故③脚为高电平,继电器K不吸合,交流接触器KM不工作,电焊机未通电。与此同时,由IC2等组成的多谐振荡器开始工作,③脚输出频率为10kHz左右的脉冲信号。该信号经R5,后一路加到T1次级的一端,T1次级另一端与控制电路的“地”相连,由于T1次级绕组对10kHz信号呈现的感抗很大,所以该回路电流很小,互感器L的输出电压也极小。另一路由C4耦合,VDR、VD9整流、C5滤波后得到直流电压使VTl导通,VT2截止。因此C2无充电电流,IC1③脚保持高电平。电路处于空载节能状态。
焊接时,焊条和工件相触,IC2输出的脉冲信号被短路,VT1失去偏流截止.VT2导通,12V电压通过VT2对C2充电,IC1②、⑥脚电位迅速升到2/3Vcc以上,③脚翻转为低电平,K吸合,使KM吸合,电焊机变压器T1得电工作。由于K的常闭触点K-2先于常开触点K-1闭合前断开,所以T1工作时次级的30-35V交流电压不会窜人控制电路。K-2断开后,IC2③脚输出的脉冲又使VT1导通,VT2截止,12V通过VT2对C2的充电停止。但是此时电焊机很大的工作电流使电流互感器L中感应出电压,该电压由VD5整流后对C2充电,使IC1②、⑥脚电位保持在1/3Vcc以1上,③脚保持低电平,K、KM保持吸合,T1正常工作。电路中DW的作用是使IC1②、⑥脚电压最大不超过Vcc(12V)。
停止焊接时,T1次级电流消失,L中感应电压也消失。C2经R2放电,到达设定时间后,IC1②、⑥脚电位低至1/3Vcc,③脚翻转为高电平,K、KM相继释放,电焊机回到空载断电的节能状态。
L为自制的穿心式互感器,绕组匝数根据试验而定。调试只需调整R2,使停止焊接时再过约1分钟,T1能自动断电即可。
上一篇:省电实用的电话灯制作原理及用途