时间:2009-11-10 09:13
人气:
作者:admin
基于LT1083的大功率工业电子线路电源系统的设计
工业用大功率的电源设备要具备高的可靠性,优良的电压稳定性,低的功率损耗,超强的抗干扰能力以及低的电磁辐射干扰。特别是对于仪器仪表电路,传感器输入电路,小信号的线性放大系统,这些特性尤为重要,为此常采用线性稳压电源。但应对工业环境中电网的大范围波动和需要降低功耗所形成的矛盾常常成为设计的难点。为此,我们基于LT1083大功率低压差三端稳压电源的特点,设计了适合于工业用的大功率电源系统。
三端稳压集成电路电源的组成和特点
图1是采用LM350(I0=3A)或LM338(I0=5A)三端集成稳压电路所组成的大功率电源系统。它具有输出电流大,输出阻抗低,稳压特性好,电路简单等优点;并可根据负载需要在1.25~36V之间通过简单的电阻分压取样来进行调节。

图1 采用LM350的大功率电源系统
由于LM350或LM338在满载工作时,要保证输出电压稳定系数为1%,输入电压需大于输出电压3V以上。例如,对于输出为12V、7A的稳压电源,要保证U0=12V,Vi≥15V。按照一般设计要求,在电容滤波电路中,变压器的输出电压U2≥15+K(V),K=15/1.2×10%,为电网允许波动的下降值。在一般民用电子产品中常采用U2=15V这种方案。
但是,这样的设计几乎不能实际应用在工业电子线路中,因为工业电子电源的电气环境恶劣,特别是电网的大幅度波动往往会超过额定值的30%(例如,大型电动机的启动)。如果电压波动是极其短暂的,可以通过增大滤波电容来补偿,而对长时间的波动(时间超过一分钟以上),设计就遇到了困难。
随着U2的提高,输入与输出的压差即三端稳压器中的调整管压降△U=Ui-U0上升,直接造成电源自身的功耗PC=△UI0增加,这部分增大的功耗直接转换成热能,严重地影响着电源的安全性,同时使电源的效率减小。
LT1083的特点及电路设计
LT1083是凌利尔特公司生产的大功率线性三端稳压集成电路,采用TO-3P封装,输出电流高达7A。它能够在低至1V的压差条件下运行,压降能够在最大电流条件下保证在1.5V内,且负载电流减小时允许压差同时减小;可在多种电流水平条件下通过片内修正电路,提供所保证的最小压差,并能够使输出电压准确度调节至1%。其电压调整率为0.015%,负载调整率为0.01%,具有热功耗限制保护。
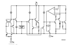
图2是LT1083的工作原理图,其典型应用如图3所示。

图2 LT1083内部结构

图3 LT1083的典型应用
利用TL431实现前段补偿提高电源的效率
TL431是可变分流的稳压集成电路,由高精度的基准电压源和高速比较器组成,适用范围广泛。本设计巧用TL431的比较特性来实现电压的自动切换,用TL431组成前段补偿电路。
下一篇:家电节能小常识