时间:2009-11-21 10:55
人气:
作者:admin
自制电子抢答器
子抢答器已被人们所熟知,在一些电子类的杂志中也经常介绍,许多电子抢答器都采用了逻辑电路进行设计,在本文中,我们介绍一款利用51系列单片机作为主控制器的单片机6路抢答器的制作。当系统工作后,6路抢答者中只要有一人按下抢答键,系统的数码管便显示按键者的编号,同时喇叭中响起动听的音乐声,表示抢答成功。当有几个人同时按键时,由于在时间上必定存在先后,系统将对第一个按下者进行锁存,显示的编号也是第一个按下者,其他按键者将不能响应,以便公平地选择第一个抢答者。当确定了抢答成功者后,裁判只要按下复位键,系统便停止音乐,返回到抢答状态,进行下一轮抢答。
一、设计与分析
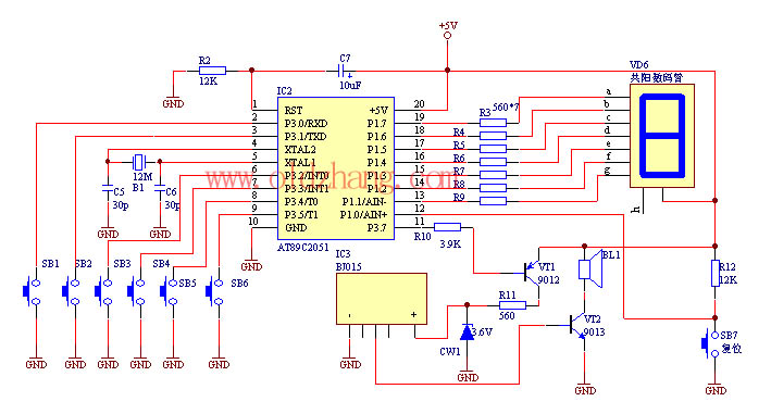
从设计所要完成的任务与要求来看,需要显示6路输入,用一只数码管便可以完成,对于7段数码管,占用7个单片机的I/O口,考虑6路输入,占用6个I/O端口,一个端口用于控制音乐电路的工作,这样,只需14个I/O便可以完成电路硬件的安排。为此,我们可以选用51系列单片机中的简易型产品AT89C2051来作为中央处理器。这款单片机的I/O作为输出时,具有较大的吸收电流能力,因此我们可以选用共阳型数码管,这样由单片机的I/O就可以直接驱动,能简化硬件电路的设计。
经以上分析,我们设计出这款多路抢答器的电路原理图如图1:
图2为电源部分原理图。


根据原理图,我们设计的PCB线路板图如图3:
二、硬件电路的制作与调试
在电子产品的制作中,如能按较佳的安装与调试步骤进行制作,将大大提高制作成功的概率。特别是对一些初学者,还不具备分析电路中的故障能力时,这一点尤为重要。
1、 电源部分的制作。
按图2的原理图,将电源部分的各元件焊上,注意极性不要搞错,对于1N4007二极管,电流从没有白线处流向有白线处,对于电解电容,有一条白线且标有"-"的为负极,元件在没有剪脚前,长的为正,短的为负。发光二极管也是长的为正,短的为负。
这部分元件焊好后,不要忙于焊其他元件,先进行测试。接上电源变压器,用万用表测整流后的电压值,即7905的1、2脚之间电压值,正常应为10到14V间。然后再测7905第1、3脚间的电压值,正常应为:4.9到5.1V间。同时查看发光二极管是否亮。由于发光二极管(集成电路)容易被静电击穿,因此在焊接时的时间不要太长,最好将电烙铁的外壳接地。若两处电压异常,仔细查看整流二极管有没有接反或虚焊,三端稳压管有没有插反;若两处电压正常,而发光管不亮,查看发光管有没有接反,经以上检测后,若都正常,说明电源部分制作完成且工作正常,接下来就可以制作其他单元电路了。
2、 显示电路的制作。
将R3到R9及共阳数码管焊好,再将20脚的集成电路插座焊上,这样这部分电路就制作完成了。接下来对这部分电路进行测试,接上电源,数码管全灭,用一导线的一端与地线相连,另一端依次碰集成电路插座的19脚到13脚,一边碰一边查看数码管,正常时可以看到每碰一个脚,对应一段数码管灯亮。若不亮,仔细查看与该脚相连的电阻及数码管是否虚焊。
3、 音乐电路的制作。
音乐集成电路是CMOS电路,很容易受到静电攻击而损坏,因此在焊接时动作一定要快,时间过长一则容易使铜皮脱落,再则容易损坏器件。先将两只三极管及相关的电阻焊好,最后再焊音乐集成电路。在焊音乐电路时,先用剪下来的电阻引脚将音乐片上标有B、E处及电源正端引出,然后再焊到线路板上。焊好后的音乐芯片见图4。
这部分元件焊好后,进行音乐电路部分的调试。先不接喇叭,用一导线一端接地,另一端碰20脚插座的第11脚,此时用万用表测量CW1两端电压,正常应在3.4到3.65V间。若电压不正常,查看9012三极管有没有焊反,相应的元件是否有虚焊。正常后,断电,接上喇叭。再次上电,用同样的方法进行测试,应听到喇叭发出音乐声。若只听到"吱、吱、吱"的声音,说明音乐片损坏,换一完好的音乐芯片即可。
4、 整机调试
将烧录好程序的AT89C2051芯片插上(我们提供的芯片中已烧录好程序),注意方向不要插错(反插容易损坏芯片),芯片上有一个小三角的标记处为1脚。只要元件焊接无误,按以上制作流程操作,装好后就可以正常工作。制作完成的6路抢答器见图5。所有元件全部制作完成后,接上电源,电源指示灯亮,按动6路抢答开关中的任何一路,音乐响起,同时数码管显示相应的抢答开关号。抢答成功后,按下复位键,系统返回抢答状态,若不按键,则30秒后自动返回抢答状态。
三、系统软件的设计
由于该制作的软件设计较为简单,在此,我们将设计的流程图1、流程图2刊登出来,以供编程时参考,当然读者也可以根据自己的思路进行编程,只要实现的功能一样即可。
四、元件器选择
上一篇:数控机床故障诊断方法分析