时间:2009-07-29 15:00
人气:
作者:admin
本充电器的功能特点:1?充电前先对电池放电,以消除记忆效应,放完电后自动转换成充电;2?充电方式为脉宽调制恒流式,脉动恒流充电加脉冲放电;3?充满检测参数为电池端电压,双重控制;4?并联充电;5?防反充电。
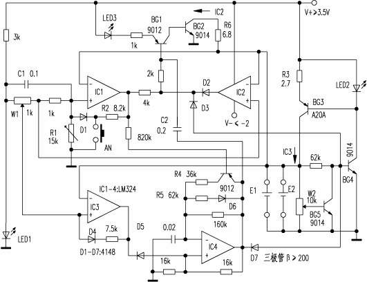
电路原理 见下图所示。IC1、IC2、IC3接成电压比较器,IC4接成方波脉冲发生器,脉冲宽度和频率由IC1控制,输出正脉冲期间,BG4导通,恒流IC3对电池充电;负脉冲期间,输出经C2微分后使BG1、BG2短时导通,对电池放电。
接通电源后,IC1输出高电位,电路进入充电状态。若需放电,应触动放电按钮AN,使IC1输出低电位,BG1、BG2导通,电池开始放电,放电指示LED3亮,充电指示LED3熄灭。当电池放电至0?9V时,IC1输出高电位,BG1、BG2、D3截止,放电结束,充电开始。
当电池被充至1?42V时,IC1输出由高变低,IC2输出由低变高;IC3正输入端电位约1?44V;IC4输出的脉冲频率由180Hz变为320Hz左右,净充电电流平均值由200mA降至62mA左右。
当电池被充至1?44V时,IC3输出由高电位变为低电位,将IC4输出钳制在低电位上,BG4截止,充电结束。
组装与调试 电路安装无误,装入待充的500mAh镍镉电池两只,接通电源,应有LED1、LED2亮,LED3微亮;IC1、IC3输出高电位,IC2输出低电位,IC4输出平均值在0?2V~1V,否则应检查有关元件是否接错。若工作正常,可按以下步骤进行调试:
1?按下AN,IC1正输入端电位约0?9V,否则应改变R2,此时LED2熄灭,LED3亮。
2?当放电至0?9V时,LED2亮,LED3变成微亮。断开D1测IC3约为375mA,否则应调R3;接通D7测IC3应为225mA左右,否则应改变R5;再测IC2应为25mA左右,否则应改变R6或C2。
3?充电6?5小时,调R1使IC1输出刚好由高变低,再改变R4使IC3为90mA左右。
4?用涓流充电2?5小时,调W2,测IC3由90mA降为80mA,此时LED2的亮度减弱。待LED2熄灭时,调W1使IC3输出刚好由高变低。
实验点评:
该电路比较实用 。在试制时,找不到型号为A20A的三极管,后来用9012代替,电路可以正常工作。A20A可用其它Icm>200mA的PNP晶体三极管代替。
电路焊接无误后,一般可正常工作,否则应检查IC4的输出端有无矩形脉冲输出。若IC4输出正常,可检查BG3、BG4是否损坏。若IC4无矩形波输出,则可按四个运放及其周围的电路分为4个功能模块。通过考察各个运放的输出,逐个排除故障。
注意:应调整R1到适当阻值,使得IC1的同相输入端为1?42伏。调整W1可改变两种不同频率充电的切换点。

上一篇:镍镉电池自动充电、放电器电路图
下一篇:简单易作的自动充电器电路图