时间:2006-03-13 13:59
人气:
作者:admin
引言
典型的T3/E3/STS-1信号是在短距离内传输,然而,一些应用要求更长的距离。T3/E3/STS-1光纤/铜线变换器把铜线上的信号变换为在光纤链路传输的光纤信号。一对变换器能扩展T3/E3/STS-1信号使其优于铜线性能指标,所用的T3/E3/STS-1信号突破楼宇内的长度限制。T3信号标准长度连接是380米,E3信号长度连接为440米,STS-1标准信号长度连接是360米,而光纤连接可达到几英里。然而,对于在光纤中传输T3/E3/STS-1信号,没有标准。典型的设计包括采用SC或ST连接器和不同波长(如850nm,1310nm和1550nm)的单模或多模光纤。光束波长将决定工程师是否需要增强光元件设计来满足终端用户的应用。
为了经光纤发送数据,首先信号必须从电信号变换为光信号。在接收器中,过程相反。大多数设计在每个方向(即TX和RX)用两根光纤。然而,由于光的独特性,可以用光双工器,在一根光纤上在实现全双工连接,两个方向采用相同波长。
STS-1是同步光纤网络(SONET)中传输的基本单元。STS-1是OC-1铜线基版本。STS-1也称之为EC-1。T3和E3是准同步数字序列(PDH)中的第3分层。表1为有关波特率说明。
表1 波特率与分层标准关系
波特率 分层
34.368Mbps-E3 PDH
44.736Mbps-T3 PDH
51.840Mbps-STS-1 SONET
在TDM系统,时钟和数据一起的线路编码/译码通常采用Manchester技术。对于光纤中的光信号调制,激光器/LED发送器/接收器用“光亮”做为逻辑1,“光灭”做为逻辑0。光接收机检测来自光纤的信号并把光信号变换回电信号,在时钟和数据恢复前必须放大它们。图1示出用于光TDM系统的典型接收器和发送器对的框图。

图1 光TDM传输用典型的接收器/发送器对

图2 眼图表明数据流的质量
光接收器性能
在光链路的接收器端,PIN二极管或雪崩光电二极管(APD)变换所接收的光信号为电流信号。PIN二极管工作电压与其他元件相同(3.3V),而且它比APD便宜。然而,对于给定的光接收功率,PIN二极管发射电子比APD少,所以,若接收器需要放置在远离发送器的地方,则选择APD比较好。与PIN二极管不同,APD需要偏置电路,它需要30V~100V的反向工作电压。除增加成本外,APD对电路会增加更多噪声而且需要冷却。
光电检测器提供输出电流到互阻放大器(TIA)。TIA变换此电流为电压,并放大此单端电压,然后转换为差分信号。TIA在输入应提供大的动态范围和高过载容限。TIA噪声必须降到能提供由于发射器老化和/或长传输距离使接收光信号变弱所必须的高输入灵敏度。为了避免由于强光信号出现失真所导致的误码,需要高过载容限。TIA的最大增益依赖于工作频率,为了保证稳定工作,只有在窄范围内使工作频率最佳化。TIA必须接1个后置放大器,后置放大器通常称之为限幅放大器(LA)。LA给出输出电压摆幅,其最大值依赖于输入信号强度。
在LA之后是时钟和数据恢复(CDR)单元。CDR再生原来的时钟和数据流,对来自LA的输入信号执行定时和幅度电平判定。集成时钟恢复电路遇到的问题是要满足抖动性能指标。当几个伪随机位模板施加在一起时,可以从眼图(图2)看到相应的信号质量。
因为CDR必须接受一定量的输入数据抖动来达到正常的无误差工作,所以,在线路终端的所有接收器单元和再生器,必须遵守抖动容限的建议。抖动传输涉及到所允许的抖动部分从CDR输入传输到输出,而抖动的产生由CDR本身生成。在系统的每一级,恢复时钟能够传输到下一个再生器,使抖动得以累积。线路终端接收器不需要满足抖动传输和抖动产生性能指标,因为再生数据与系统时钟同步。
对于数据恢复,用锁相环(PLL)来同步时钟与数据流是重要的,这样可保证时钟对准数据字中心。光接收器系统就包含调节时钟和数据之间相位关系的选择方案。这将有助于减小在接收信号异步上升和下降过程中的误码率(BER)。
光发送器性能
在光链路的发送端,激光二极管或LED把电位流序列变换为光脉冲。通常在电信网络中用第2和第3光窗口经标准光缆发送信息(见图3)。在光窗口内,信号得益于每光纤长度单位较小的色散和较小的衰减。用“激光器驱动器”单元调制激光二极管或LED(见图1)。
直接调制半导体激光二极管(如电子光吸收、分布反馈和Mach-Zehnder型)是一种具有高光谱纯度的光源,它可工作在第3光窗口。因此,对于很长的距离和/或非常高的波特率,喜欢用激光二极管。所有用于直接调制的半导体激光器二极管都需要DC偏置电流来设置信号传输的工作点和调制电流。DC偏置和调制电流的大小取决于激光二极管的特性,激光二极管不同型号其特性是不同的。
为了补偿激光器的漂移(随时间和温度的变化),其激光器驱动器必须保持最初调节的DC工作点。为了补偿,通常把自动功率控制(APC)集成在激光器驱动器内。为了检测有效的激光器输出功率,一个内部监控光电二极管把激光器光信号变换为成比例电流并反馈到激光器驱动器与输出设置点比较。任何差别会导致DC偏置电流增大或减小,以便稳定在原来的设置点。
另外,还必须补偿由时间和温度引起的光信号强度的变化。这可用其他外部电路或集成的自动调制控制(AMC)来解决。AMC通常使用APC环路中监控器光电二极管。除这些功能外,系统必须把驱动器断开,而不是用中断输入端的数据接收来停止激光器传输。

图3 第1、第2和第3光窗口的衰减和色散

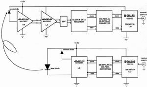
图4采用Maxim和Dallas器件的光TDM传输
用收发器系统
专用系统框图
以下给出了针对上述准则进行优化处理,采用Maxim/Dallas器件实现的完整系统。图4示出T3/E3/STS-1工作的光收发器信号链路。在光接收器端,选用MAX3657做为TIA,AC耦合输出可减小漂移。MAX3645是LA,带有信号丢失检测器。在LA之后的低通滤波器是4阶Besel或线性相位LPF,dB频带截止点按照波特率的80%选择。CDR器件需要采用Manchester译码,输出为CMI/PECL差分信号或单端时钟和数据。CMI/PECL差分到单端双极性时钟和数据变换器单元,对调理DS3150LIU信号到同轴线发送是必须的。
在光发送器端,选用带APC的MAX3667做为LD。也需要单端双极性到CMI/PECL的差分变换器从DS3150LIU(从同轴线接收信号)取时钟和数据流。在图4所示的系统中只有T3/E3/STS-1收发器的一边。所需的另外一组允许全双工工作。若光电二极管用APD替代PIN二极管,则MAX1932可提供偏置并可由MAX1968控制。
有关T3/E3/STS-1光纤通信的问题,可联络电信工程师:telecom.support@dalsemi.com。从www.maxim-ic.com/telexom可获得更多的DS3150信息。从www.maxim-ic.com/fiber可获得更多的MAX3657、MAX3645、MAX3647、MAX1832或MAX1968信息。
上一篇:用I2C总线扩展I/O
下一篇:激光二极管继续光芒四射