时间:2006-03-13 13:59
人气:
作者:admin

IR发射器
IR发射器电路(图1)IC方波输出的每个正向转换产生一个窄的、高密度大约10 s IR脉冲。该电路是非常简单的,用74HC132四双输入史密特触发器一个触发器作为正沿差分器、剩余3个触发器并联在一起作为IRLED的驱动器。IRLED是手持遥控控制单元中的标准型号。

电路的总电源电流在接近室温测量时小于140 A。用CR3032锂电池(3mm×23mm)供电,IR连接传感器可连续工作6个月。两个并联的CR3032可提供连续一年时间的工作电源。然而,像CR3032这样的标准锂电池受其60℃最高工作温度的限制。
松下公司的聚碳一氧化物高温电池(BR2477A,7.7mm×24.7mm)可作为传感器和IR发射器供电一年时间,工作温度范围-40℃~+125℃。因为电池在传感器组合装置中大于所有其他元件,所以,它是唯一确定装置整个大小的因素。
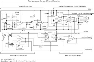
IR接收器和信号处理器
接收器/信号处理器的目的是接收温度传感器IR发射器所产生的IR脉冲,并产生一个数字输出和一个模拟输出。数字输出只不过是从IR信号恢复的标准逻辑脉冲,它做为微控制器中断是有用的。然后借助微控制器中的外设定时器和一个简单的定标算法可以从该信号恢复原来的温度数据。

模拟输出是一个正比于IR信号周期的dc电压,它由MAX6576输出确定,也正比于绝对温度。模拟输出使直接温度读数标定的DMM或DVM能读出LR连接传感处的温度。可以用一个全合1DVM IC(如MAX1495)建造可独立应用的单元,驱动LCD显示。

接收器/信号处理器单元由如下4个电路单元组成:放大器/滤波器,信号恢复器/定时产生器,线性斜波产生器和缓冲取样—保持电路(图4)。放大器/滤波器包括两级低噪声放大,它们的微分和积分常数对于最低噪声是最佳的。放大器/滤波器输入连接到IrDA链路和TV及其他应用的远程控制装置中的IR传感器。
一个史密特触发器单元和2个级连数字差分器执行信号恢复和定时。图3的示波器波形示出~1ms恢复脉冲(SIGNAL-PULSE,也是数字输出)和由SIGNAL-PULSE触发的两个时序50 s脉冲(PULSE 1和PULSE 2)。
由电阻器RRAMP和自举基准电路充电电容器CRAMP提供恒流产生线性斜波(图4)。由自举基准IC的同一运放缓冲斜波。因为斜波斜率是电容器数值和流经电阻器电流的函数,所以,电阻器、电容器的容差和基准电压对所需的调节产生影响。用与RRAMP串联的电位器可调节模拟温度读出的精度。
一个双4:1模拟多路转换器(MAX4618)和运放(MAX4236)构成一个取样一保持(S&H)放大器。当PULSE 1触发时,S&H存储斜波电压值做为在PULSE 1结束时S&H电容器CSH上的电压。然后,靠多路转换器的适当控制PULSE 2 复位斜波到零,此模拟输出适用于S&A1增益缓冲器输出。
因为恢复输入信号(SIGNAL-PULSE)的周期正比于远程传感器处的温度,所以,在第2个SIGNAL-PULSE到达时,所呈现的斜波电压也是正比于温度。由S&H电路存储的电压形成到3个有效数字的稳定模拟输出。强烈环境光照IR链路的范围大约为20英尺。
增加一个晶体管为IR LED提供更大电流驱动,可以扩展IR链路的有用范围。增大接收器增益也可以扩展IR LED的范围,因为噪声底值对于所示元件值没有限制。演示样机电路示于图2。对于定形的系统,应该增加一个具有信号损耗指示器的信号监控器。用一个单IC(用PULSE 1驱动看门狗定时器)可以实现这种功能。(彭京湘)
图1 IR发射器,用温度—周期转换器(MAX6576)为每个正向转换产生一个短的10 s IR脉冲
图2 IR接收器把接收自发射电路(图1)的IR脉冲转换为正比于温度的模拟输出(IR传感器是二极管器件)
图3 从IR发射恢复的每个SIGNAL-PULSE产生两个脉冲(如图所示)用于控制输出取样—保持电路
图4 来自发射器(图1)的IR脉冲产生一个线性斜波,对取样—保持电容器进行充电
上一篇:ATE开放式体系结构的硬件基础
下一篇:模拟技术促使电子产品差异化