本文介绍的装置能使盆景的假山、树木周围产生层层雾气,犹如山间飘着朵朵白云,极大地提高了观赏价值。 一、工作原理 电路如附图所示。

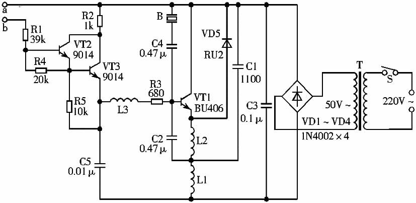
主要由超声波发生器、水位控制器、电源电路等几部分组成。超声波发生器主要由三极管VT1构成,VT1及其外围元件组成电容三点式LC振荡器,B是超声波换能器,其固有频率fc=1.65MHz,电容C1、C2决定振荡幅度,其固有频率略低于fc,L1、C2为正反馈元件,其固有频率略高于fc,VD5为VT1的保护二极管。由于雾化时B浸在水中,水位控制器由VT2、VT3等元器件构成,作用是: (1)为振荡电路提供基极偏置电流; (2)当盆景中水位低于设定值时,使振荡器停振,起保护作用。VT2、VT3接成复合管,通过L3、R3向VT1提供基极偏置电流,L3为高频扼流线圈,阻止超声波信号进入水位控制电路。调整R1的阻值,可改变VT1的基极电流,从而控制整机的工作电流。a、b为水位控制线,平时浸没在水中。雾化器正常工作时,若水位下降到一定限度,a、b脱离水面,VT2、VT3便截止,水位控制器停止向VT1提供基极电流,整机停止工作。 二、元器件选择 VT1的质量是制作成功的关键,最好采用意大利SGS产BU406、BU407或BU408等大功率高频三极管,要求fT≥100MHz;VT2、VT3可用9014型等NPN型硅管,要求β≥100;VD1~VD4可用1N4002硅整流二极管。 所有电阻最好全部采用RJ-0.25W金属膜电阻;电容采用CBB-100V聚苯电容;电感L1可用φ0.51mm漆包线在φ10×10mm磁芯上绕27匝,电感量约24μH;L2用φ0.69mm漆包线在φ6mm钻头绕2.5匝,然后脱胎取下,电感量约0.22μH;L3可用270μH色码电感器;换能器B是关键元件,应采用φ20×1.25mm/1.65MHz或φ20×1.2mm/1.7MHz高强度压电陶瓷片;变压器T要求次级电压为50V,功率40W;S用小型船形开关;VT1最好安装散热器;换能器B不能离水通电,否则将烧坏。盆景中水深以4~6cm为宜,应清洁。装好后调整电阻R1,使总电流为0.6A左右。 所有元件可装于自制印制板上,也可用薄胶木板钻孔铆上空心铆钉,装上元器件再用导线连好,各元器件位置配置适当即可。
温馨提示:以上内容整理于网络,仅供参考,如果对您有帮助,留下您的阅读感言吧!
相关阅读
本类排行
相关标签
本类推荐
|