时间:2021-11-19 16:59
人气:
作者:admin
描述
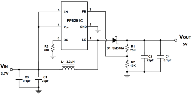
FP6291为一颗CC(恒流)模式的PWM升压IC,适用于锂电池(3~4.2V)输出5V,1A的移动电源应用。FP6291封装为SOT23-6,工作频率为1MHZ,可以搭配3.3uh小型贴片电感,减少成品体积。FP6291内置过温保护,关断保护,欠压保护,过流保护,并可以外接电阻调整最大电流值(0.5~2.5A),输入范围3V~25V,输出最高25V.芯片周边器件较少,在设计上可以为贵司节省一定的成本,芯片在满载的时候效率可以达到96%左右,高达12V的可调输出。




特征
1.高达12V的输出电压可调。
2.PWM频率可调:1.0MHz.
3.反馈电压及精度:0.6V(±2%)。
4.内置0.22A功率MOSFET
5.频率可调:1.0MHz
6.反馈电压:0.6V
7.内置0.2? 2A功率MOSFET
8.关断电流:0.1uA
9.过温保护
10.可调式过电流保护:0.5A-2.5A
11.适用于移动电源(5V,1.3A输出)应用的小封装(SOT23-6)
应用
充电器,LCD显示,数码相机,便携设备,移动电源
引脚图

应用线路图

原装图片

规格书资料请查阅

FP6291LV072.pdf
Ceva Richard Kingston:2024半导体市场将出现