时间:2021-11-22 15:45
人气:
作者:admin
一般说明:
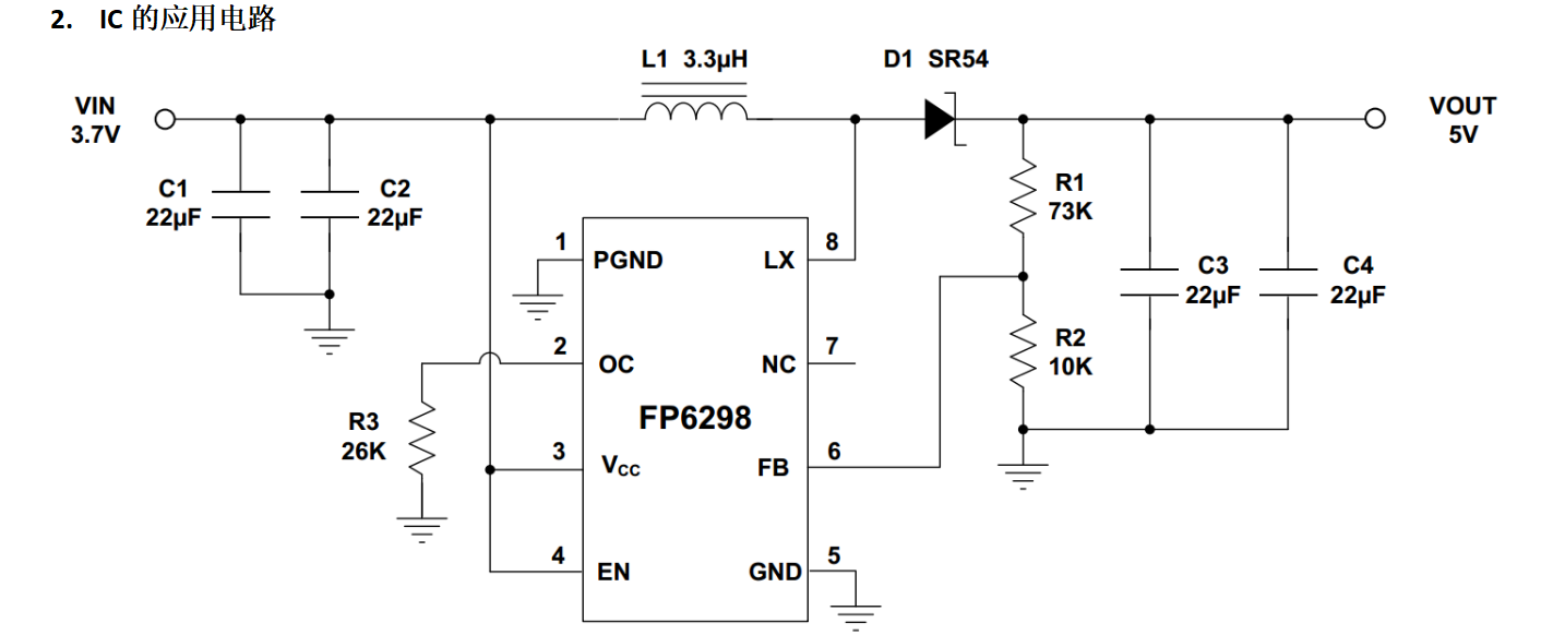
FP6298 是一种电流模式(CC 模式),通过 pwm 控制来提高 DC-DC 升压转换器, 内置 0.08ΩMOSFET 使这种调节器具有高功率效率,周边元件少,可节省空间,适合用在 便携式移动装置,内部精准反馈电压 0.6V(±2%)。封装为SOP-8L(EP)

特征:
1.输入电压 2.6V~5.5V
2. 最高 9V 的输出电压可调
3.内置 80mΩ,4.5A,12VMOS 管
4.最大输出功率 10W
5.PWM固定频率:500KHz.
6.反馈电压及精度:0.6V(±2%).
7.静态功耗关断电流:0.1uA
8. 过温保护,内部补偿,内置软启动
9. 可调式过电流保护:0.5A-4.5A
注:FP6298 最大功率可达 10w,输出电压最高 9V,如单节锂电池 3~4.2V 可 应用为 5V2A,9V1A,8.4V1.2A(可用做双节锂电充电用)
应用:
移动电源,蓝牙音响,K 歌宝,电子烟,便携式产品等
脚位描述

应用线路图

升压计算


规格书资料请查阅

FP6298應用說明書-V01.pdf
Ceva Richard Kingston:2024半导体市场将出现