时间:2015-07-31 14:10
人气:
作者:admin
如果激光笔发射出的光线超过一定级别,无论是直接或者经过光亮物体反射后进入人眼,即使是很短的时间,也会对人眼造成伤害。所以,多数国家都制定有激光安全要求,限定了最大发射水平。本设计实例描述了一种激光驱动器,它甚至在一只1.5V电池放电到1V时也能工作,用两只电流控制晶体管改善了在电量不足情况下的可靠性,并且允许过强的激光电流与发光。

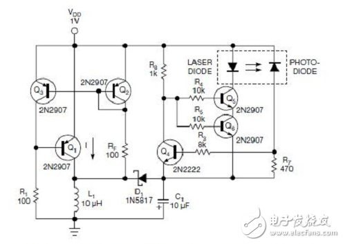
图;采用这个DC-DC步进升压电路和两只电流控制晶体管,用几乎放完电的电池也能给安全地给激光器供电。
如图所示,晶体管Q1、Q2和Q3组成一个负阻抗,该阻抗大致可以表示为Z≈-β(VDD-VBE)/RF。假设所有晶体管的电流增益(β)相同,VBE是所有晶体管的基射电压。通过RF提供反馈,R1用于偏置控制Q1集电极电流。电感器L1和寄生电容形成一个谐振电路,该电路由于负阻抗而产生振荡,因此在电池为1V时,会在Q1集电极产生大约3.5V的峰峰值。肖特基二极管D1和C1组成一个半波整流器,为激光器阴极提供3V电压;VDD为1V,因此提供了4V的工作范围,从而超过了激光器的阈值。
Q5和Q6控制激光器电流。激光组件内置的光电二极管用于监控激光亮度,并通过 Q4发出负反馈,将Q5和Q6偏置在适当的集电极电流,保证所需激光亮度的稳定。Q5与Q6对为串接,所以,如其中一个发生故障而短路,另一个仍旧能够将激光电流维持在安全的水平。两个晶体管同时发生故障的可能性要远低于单只晶体管发生故障的可能性。
编者按:由于激光和光电二极管效率的变动,可能要对R7进行调整,以确保激光的输出处于安全规范限制之内。
Ceva Richard Kingston:2024半导体市场将出现