时间:2015-07-31 14:58
人气:
作者:admin
大型家电通常利用一些集成电路(IC)实现不同的功能,包括用户界面(UI)、感应和过程控制等。美观的用户界面是烤箱、洗衣机、冰箱等家用电器的一个重要区分特性。电容式触摸感应是家用电器用户界面的常用功能,因为它们非常稳健可靠,而且其“外观和手感”是机械按键无可匹敌的。除了触摸感应功能,用户界面还提供声音和视觉反馈。大型家电也需要额外集成电路,用于感应/测量物理量,完成过程和功能选择,以及驱动最终控制元件。本文介绍了另一种将众多家用电器功能集成到一个可编程片上系统(PSoC)控制器的方法,这种方法非常灵活、成本低,能够让家用电器拥有大量差异化的特性。

图 1.可编程片上系统
将复杂系统(如大型家电)的众多功能集成到单一集成电路之中,需要采用不同的设计方法。具体而言,可编程片上系统控制器拥有模拟和数字式外设,它们通过高度可配置的信号矩阵和数据总线网格相连接,从而支持创建定制设计。图2所示为集成了一台家电众多功能的PSoC的方框图。

图 2.基于PSoC的家电解决方案的方框图
用户界面--触摸感应
用户界面是可以集成到可编程片上系统控制器的最重要功能之一。电容式触摸传感器外观美丽、易于使用,与机械式传感器、按键、控制旋钮相比,使用寿命更长。但是,家电对前面板设计的要求非常严格:
· 覆盖层(PCB上的电介质材料)必须比较厚,一般超过5毫米。
· 传感器需要拒绝电器产生的电气噪音,以避免误判触摸。
为了满足这些要求,电容式传感器需要具有高信噪比(SNR)。此外,对于需要用到液体或者在被液体环绕的家用电器而言,其触摸板还必须防水。这是因为覆盖层即使存在水滴或积水也不能引起误判触摸。
此外,机械按键和旋钮提供触觉反馈,这样可方便用户了解是否已正确按下按键或者旋钮已经转动了多少。具有触摸感应功能的电器可以设置触觉反馈,还可使用小电机,形成振动,以响应触摸。然而,这种触觉反馈对大型家电而言是不切实际的。因此,设计基于电容式触摸的用户界面时,设计人员应该确保,设计中使用的电容式传感器能够提供充分的视觉和听觉反馈。请考虑下面的径向滑条示例:
图 3.径向滑条示例
径向滑条是一种旋转控制装置---类似于机械旋钮---通常用于控制连续变化的量,如烤箱的加热水平(温度)。径向滑条可以检测到手指的运动,并且可将旋转度读取为所需的输入值。PCB中的滑条布局实际由单独的多个传感器组成;图3中,该滑条由7个传感器组成。所有传感器所产生的信号用于计算手指在滑条上的位置。在上述例子中,滑条周围放置的一组LED负责提供视觉反馈。这些LED只能通过控制器来转动,而且转动之后,即可追踪到用户的手指位置。此外,听觉反馈由压电扬声器提供,这个扬声器由控制器上集成的PWM驱动。
PCB的其它元件(如屏蔽电极)可用于向前面板提供防水性。电容式感应技术还可以用于添加其它的差异化特性,譬如接近感应,从而让用户界面更加直观。通过接近感应,前面板可检测到用户手部的存在,因为随着手的接近,系统会自动打开面板。多个接近传感器同样可以完成姿势检测。如欲了解有关在可编程片上系统IC中使用电容感应技术的更多详情,敬请参见PSoC 4 CapSense设计指南。
用户界面--显示器
用户界面中通常使用段式LCD和LED显示字母数字数据。段式LCD成本和功耗较低,可直接由系统控制器驱动。段式LED的可视角度非常好,同LCD相比,不需要背光。
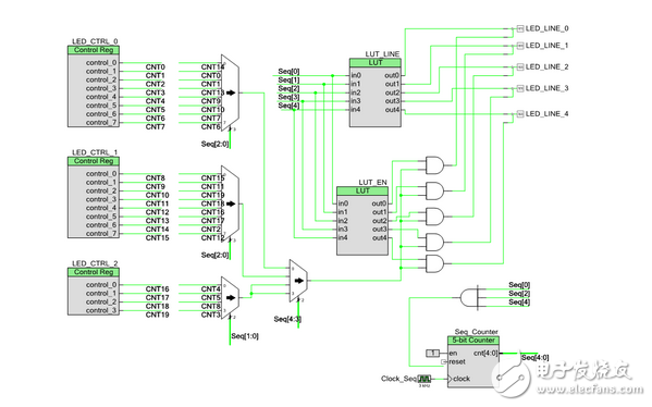
段式LED还可以进行多路复用,从而减少所需的引脚数量。一般而言,这种多路复用是在固件中完成的。基于固件的LED驱动需要消耗宝贵的CPU 周期,显示器刷新可能无法做到均匀或可靠,这具体取决于固件。实现定制LED多路复用逻辑的更好方法是:在可编程片上系统控制器之中采用可编程数字模块。可编程数字模块创建的电路可独立于CPU工作,类似于外部LED驱动器。图4显示了采用可编程逻辑模块实现的定制LED驱动器逻辑的原理图。请注意,此设计中只需要5个引脚即可驱动20个LED。

图 4.采用可编程数字模块的定制LED驱动器
其它集成功能
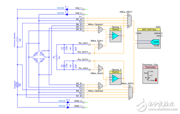
大型家电包含多个模拟传感器,这些传感器可用于测量温度、液位等量。减少外部信号调理电路数量的一种有效方式是利用控制器中的可编程模拟模块。图5中的原理图显示了集成了温度补偿功能的负载测量电路。

图 5.模拟传感器界面
可编程模拟模块和数字模块还可以简化家电中的最终控制元件,譬如加热线圈或电机。通过详细计划的精心设计,设计人员可以将多个功能集成到单个可编程片上系统中,从而对家电产品进行优化。这样做既可以降低BOM成本,提高灵活性(即,多个系列的大型家电均可使用同一设备,只需要对固件进行稍许修改即可),而且还提供了差异化的市场营销特性。
上一篇:1V电源助激光驱动器保护加倍
下一篇:单电感移动电源完整设计方案
Ceva Richard Kingston:2024半导体市场将出现