时间:2015-07-30 16:33
人气:
作者:admin
本设计实例使用光学电脑鼠标中的传感器测量圆盘的旋转,其中的圆盘可以通过机械方式连接到任何一种旋转装置。通过沿着圆盘半径改变传感器位置,该方案可以调整每次旋转的脉冲。
鼠标芯片的CMOS光学传感器可提供非机械式跟踪引擎。在该芯片内部可完成图像的捕获、数字化和数字处理。就拿简单且低成本的OM02来说,该传感器通过采集表面图像帧来测量位置,并通过数学运算判定运动方向和距离。该传感器安装聚苯乙烯光学封装中,设计用来与高亮度LED一起使用。它有一个完整且紧凑的跟踪引擎;没有活动部件,也不要求精密的光学对准。OM02可以为X和Y方向运动产生正交输出信号。分辨率约为0.0025英寸,运动速度最高为每秒16英寸。
该芯片产生的正交X方向输出信号模拟了普通编码器的输出。X和Y信号都可以用于2D系统。OM02以最高约25kHz的频率产生X1和X2正交信号。图1显示了正向X运动(向右方向)的时序图。这种正交输出在需要时还可以用于直流步进电机控制。

图1:正交输出波形(+X运动)示例。
根据IC数据手册的说明,可以使用内部振荡器,此时可以不用电容COSC(图2)。电阻ROSC定义了帧速率:它的值越小,对应的速率就越高。

图2:用OM02传感器实现圆盘旋转测量。
将X1和X2输出连接到XOR门可以使数据速率翻倍,不过会丢失方向信息。
物理实现
要想得到良好的表面图案光学识别效果,检测圆盘或其他表面必须具有一定的纹理、图案、划痕或刷面处理(图3)。
图3:旋转检测物理原理。
图4所示结构已被成功地运用到组装线、传输带、标签张贴设备、移动物体上打印等应用中提供同步运动。生产的100多个产品在经过多年运行后仍工作良好。
图4:已被成功地运用到生产的结构。
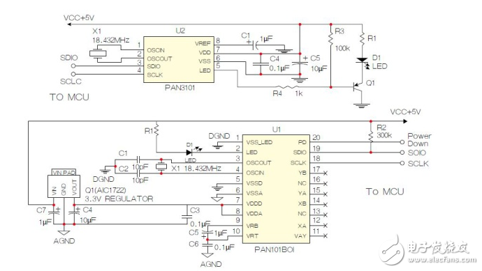
市场上还有其他一些传感器IC ,它们可以处理不同的光源, 并且有不同的输出、速度等指标。比如PAN3101 CMOS光学鼠标传感器使用SPI,PAN101BCMOS光学导航传感器同时具有SPI和正交输出。
SPI接口的原理图例子
采用SPI接口(或多使用一个IC的USB接口)的传感器不允许单独跟踪每个脉冲,因为它们发送的是数据包(图5)。对于硬实时应用来说,最好选用提供正交输出的传感器。
用无线电脑鼠标搭建编码器将是非常令人感兴趣的事,而使用数显卡尺中的传感器也许令人更感兴趣,因为其中的大多数传感器有I2C接口。

图5:SPI接口的原理图示例。
Ceva Richard Kingston:2024半导体市场将出现