全球最实用的IT互联网站!
人工智能P2P分享搜索全网发布信息网站地图标签大全
工信部:我国力争在2020年前实现98%行政村通4G和
阅读全文2018-10-18
5G时代,ICT融合将成大势所趋
电信日带你探索手机芯片的科技前沿
阅读全文2018-10-17
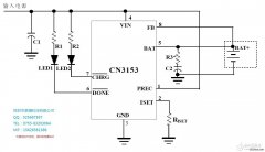
推荐一个非常适合电子烟的充电管理芯片
颜色感应技术改善智能产品视觉感受
Apple Watch超强拆解:主板结构及内部传感器工艺深
可穿戴制造难点与趋势:微型元器件组装工艺
DIY:制作自己的“电”致变色电路
五步轻松设计出电容式触摸传感器(1):概述及
五步轻松设计出电容式触摸传感器(2):布局设计
6G总体愿景、技术趋势、网络架构研究报
遥遥领先的星闪新品SLE duino开发板激活新
2G/3G到底应不应该退?
苹果自研5G基带芯片或推迟至2026年
CPU | 内存 | 硬盘 | 显卡 | 显示器 | 主板 | 电源 | 键鼠 | 网站地图
Copyright © 2025-2035 诺佳网 版权所有 备案号:赣ICP备2025066733号 本站资料均来源互联网收集整理,作品版权归作者所有,如果侵犯了您的版权,请跟我们联系。