时间:2025-02-11 10:11
人气:
作者:admin
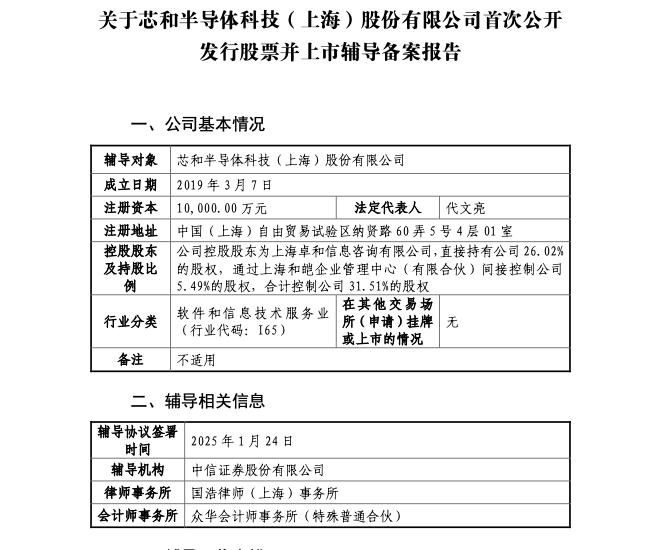
近日,芯和半导体科技(上海)股份有限公司(简称:芯和半导体)在上海证监局办理辅导备案登记,拟首次公开发行股票并上市,辅导券商为中信证券。这一消息在半导体行业引起了广泛关注,标志着芯和半导体的发展迈入了一个关键阶段,同时也被视为中国EDA产业迈向新高度的重要信号。

来源:证监会官网截图
芯和半导体成立于2019年,总部位于上海市浦东新区,是一家在EDA软件、集成无源器件(IPD)和系统级封装领域具有卓越领先地位的供货商。该公司始终致力于为IC设计公司和系统厂商提供极具差异化的软件产品和芯片小型化解决方案,在半导体产业的发展进程中发挥着极为关键的作用。从股权结构来看,芯和半导体控股股东为上海卓和信息咨询有限公司(团队持股平台),直接持有公司26.02%的股权,通过上海和皑企业管理中心(有限合伙)间接控制公司5.49%的股权,合计控制公司31.51%的股权。
值得一提的是,芯和半导体的快速成长背后,离不开外部机构的强力支持。这些机构的鼎力相助,不仅为芯和半导体提供了充足的资金支持,更为其技术研发和市场拓展注入了强大的动力。
引领中国EDA行业破局,提升半导体产业核心竞争力
EDA(电子设计自动化)是芯片设计的核心工具,被誉为“芯片之母”。它贯穿于集成电路产业的设计、制造、封测等关键环节,对整个产业的发展起着至关重要的作用。近年来,中国EDA市场规模持续增长,2023年已达到120亿元,约占全球市场的10%,并预计将在2025年达到184.9亿元,年均复合增速高达14.71%,展现出巨大的发展潜力与活力。
然而,与国际行业巨头相比,中国EDA行业仍存在一定的差距。美国新思科技、美国楷登电子和西门子EDA等三大巨头在中国市场中的份额合计超过七成,形成了高度集中的市场态势。尽管如此,中国EDA行业已积极捕捉到市场变革的机遇,通过整合资源和创新驱动,努力提升自身在全球市场中的竞争力。自2022年至今,已有众多国内企业通过投资和收购交易寻求突破。
其中,芯和半导体作为中国EDA行业中的佼佼者,凭借卓越的技术实力和创新能力,在市场中占据着举足轻重的地位。公司围绕“STCO集成系统设计”进行战略布局,全力开发多物理引擎技术,并成功构建起从芯片到整机系统的全栈集成系统级EDA解决方案。这一方案有力支持了Chiplet先进封装技术的发展与应用,成为设计高性能计算芯片的关键利器。
2023年,芯和半导体与上海交通大学、中国电子科技集团公司第十三研究所、中兴通讯股份有限公司联合申报项目《射频系统设计自动化关键技术与应用》荣获2023年度国家科技进步奖一等奖。
据悉,芯和半导体与上海交通大学等单位组成项目团队,聚焦射频系统设计自动化技术,打破传统“路”的思维,以“场”分析为基础,场路结合,将量化分析贯穿射频系统设计、制造、封装、测试技术全链条,突破设计关键技术,研发出我国首套及系列射频系统设计自动化软件,打破国外垄断,实现基本自主可控,形成了自主知识产权体系,并用以自主研制出600多款射频芯片、组件与系统产品。
芯和半导体不仅在技术上取得突破,还在市场拓展方面取得了显著成果。该公司与中芯国际、美国新思科技、美国楷登电子、三星等众多知名企业达成了长期稳定的合作关系,并在全球500多家知名企业成功实现商用,构建起了庞大且稳固的产业合作生态。通过提供全栈集成系统级EDA解决方案,芯和半导体为芯片设计企业带来了显著的价值提升,有效提高了设计效率、降低了设计成本、缩短了设计周期,从而全面提升了中国半导体产业的核心竞争力。
此外,芯和半导体还通过自主知识产权的EDA产品和方案,在半导体先进工艺节点和先进封装领域不断取得验证与成功应用。这不仅有效联结了各大IC设计公司与制造公司,更在一定程度上打破了国外EDA巨头长期以来的垄断局面,逐步减少了国内半导体产业对国外EDA工具的依赖,为中国半导体产业在全球市场中赢得了更为广阔的发展空间和话语权。
投资机构鼎力相助,国产EDA厂商正崛起
行业周知,芯和半导体前身为芯禾科技,创立于2010年,与华大九天、概伦电子等企业一同成为国内最早一批投身EDA领域的企业。然而,在随后很长的一段时间内,国产EDA并未受到足够的重视,以芯和半导体为代表的国产EDA企业发展举步维艰。
直到2019年,美国对华贸易限制的实施,特别是针对EDA软件的出口管制,使得EDA作为半导体行业的“卡脖子”工程重新进入了中国政府的视野。为了保障国家半导体产业的自主可控和持续发展,中国政府开始加大对国产EDA的政策支持和扶持力度。
与此同时,国内投资机构也看到了国产EDA企业的发展潜力和市场前景,开始加大对国产EDA企业的投资和支持。
从融资历史来看,截止目前,芯和半导体已完成多次超亿元融资,投资方包括浦东科创(包含张江火炬创投、海望资本等)、中芯聚源、玄德资本等机构。
资料显示,芯和半导体于2019年获得浦东科创的战略投资。此时的芯和半导体正濒临绝境,正是此次关键融资为芯和半导体揭开了发展的新篇章。此后,芯和将其中国总部办公室正式迁入浦东张江,并完成对苏州芯禾的反向收购,浦东科创集团还协调其自有园区火炬莲花科创园为芯和提供办公场地。从此,芯和在浦东张江这片中国半导体创新高地真正落地生根。
作为芯和半导体团队外的第一大股东(直接持股约17%),浦东科创集团此后多次牵头领投芯和,并积极协助其引进国鑫投资、兴证资本、上海科创等外部投资机构。这些举措不仅确保了芯和半导体拥有充足的资金投入到研发工作中,还助力其不断探索前沿技术,开发出更具竞争力的EDA产品,从而不断提升自身实力。
张江被誉为中国的硅谷,它在全国首个成功培养出半导体产业集群、汇聚了上海2/3的半导体企业,形成了显著的产业集聚效应,为行业内的企业提供了巨大的协同发展和资源共享机会。
对于芯和半导体而言,入驻浦东张江,意味着能够更便捷地接触到行业内的顶尖人才、先进的技术资源以及丰富的市场机会。特别是,芯和半导体深度嫁接了浦东科创集团在集成电路领域的投资生态圈,芯和半导体与浦东新区的芯片制造企业、封装测试企业等上下游企业建立了紧密的联系,促进了产业链各环节的协同发展,在股东的支持下,获得更充沛的订单支持、人才支持和政策支持。这种合作不仅使芯和半导体的产品和技术能够更好地融入产业生态,还加速了其产品的市场化进程,提升了市场竞争力。
值得提及的是,在浦东科创等核心股东以及浦东新区有关方面的持续助力下,芯和半导体近期正筹划自建研发总部,这一举措将进一步提升其研发能力和市场竞争力。同时,芯和半导体此次启动IPO计划,无疑是其发展历程中的又一重大战略举措。借助资本市场的强大力量,芯和将进一步加大在研发领域的投入,持续提升技术创新能力,积极拓展国内外市场份额,不断完善产业布局。