时间:2025-02-18 18:20
人气:
作者:admin
在现代设计电子中,数据传输的速度和稳定性至关重要。LVDS(低电压差分信号)连接器凭借其高速、低功耗、抗干扰能力强等特点,成为众多应用领域的首选连接方案。LVDS连接器广泛应用于液晶显示器、网络设备、工业自动化等领域,尤其在对数据传输速率和可靠性要求极高的场景中表现卓越。

最大传输速率可达1.5Gbps,满足高速数据传输需求。
低电压传输设计,减少功耗和热量产生。
差分信号传输有效减少共模干扰和噪声影响。
节省PCB板空间,适应紧凑型设备设计。
高品质材料和制造工艺保障连接稳定性。
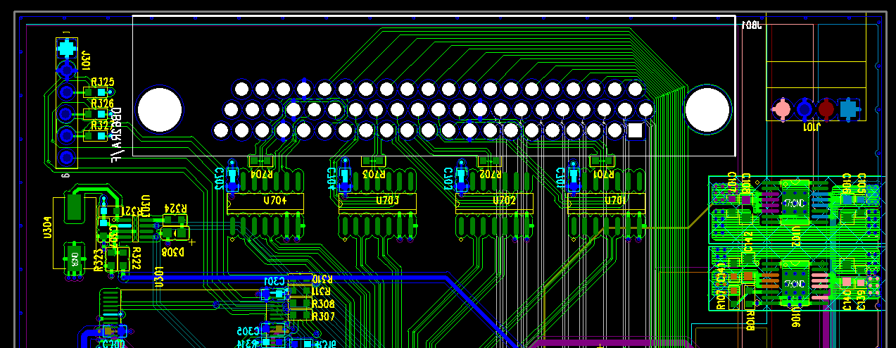
LVDS连接器的引脚定义是设计的基础。以常见的62脚LVDS连接器为例,其引脚功能包括发送和接收差分信号、辅助信号以及接地等。这些引脚的布局直接影响信号的完整性和传输效率。设计时需参考具体设备文档,确保引脚定义准确无误。

LVDS信号需遵循差分走线原则,通常分布在内层(如L1和L16),并配备完整的参考地平面。例如,L1的屏蔽层为G2,L16的屏蔽层为G15。这种设计可以有效减少信号干扰,提升传输质量。
LVDS信号的阻抗匹配至关重要。通过严格控制线宽、线间距等参数,将走线阻抗控制在99.1Ω。阻抗匹配可以减少信号反射和损耗,确保高速信号的稳定传输。
每个LVDS信号层都需要有完整的参考地平面相邻。这不仅可以减少过孔数量,还能有效降低信号传输中的电磁干扰,提升信号完整性。
使用华秋DFM等专业软件对LVDS信号的表面微带差分走线进行仿真,通过理论计算验证阻抗值的准确性。仿真可以帮助设计工程师提前发现潜在问题,优化设计。

在PCB设计中,可制造性设计(DFM)是确保产品从设计到生产顺利过渡的关键环节。华秋DFM软件为LVDS连接器的PCB设计提供了全面的可制造性检查,帮助工程师提前发现并解决潜在问题。

合理规划元件布局,避免过于拥挤或稀疏。元件之间的间距、平行度和垂直度需要精确控制,以防止组装时的相互干涉。华秋DFM可以检查元件布局的合理性,确保生产过程的顺畅。
LVDS连接器的间距和管脚大小必须与连接器规格严格匹配。不匹配可能导致连接不稳固,甚至影响信号传输质量。华秋DFM可以检查焊盘尺寸和间距是否符合设计要求,提前预防组装问题。
LVDS信号的线路设计需符合高速信号传输要求。合适的线宽和线间距是确保信号稳定性的关键。华秋DFM可以检查走线是否合理,避免生产过程中因线宽或线距不合理导致的问题。
LVDS连接器的叠层设计需考虑介质厚度,以满足阻抗要求。同时,叠层设计还需兼顾生产可制造性。华秋DFM可以检查叠层设计是否合理,确保生产过程的可行性。
LVDS连接器的PCB设计和制造是一个复杂的过程,涉及高速信号处理、阻抗匹配和可制造性设计等多个方面。华秋DFM软件以其强大的功能,为工程师提供了从设计仿真到生产验证的全方位支持。通过其检查,工程师可以提前发现并解决设计中的潜在问题,优化设计,确保产品从设计到生产的高效落地。
华秋DFM是一款可制造性检查的工艺软件,对于LVDS连接器的PCB可制造性,可以检查走线是否合理、焊盘的大小是否合适,还可以检查LVDS连接器可组装性问题。可以提前预防LVDS连接器的PCB是否存在可制造性的问题。

华秋DFM软件下载地址(复制到电脑浏览器打开):
https://dfm.elecfans.com/dl/software/hqdfm.zip?from=fsyzlh
华秋DFM软件是国内首款免费PCB可制造性和装配分析软件,拥有1200+细项检查规则。基本可涵盖所有可能发生的制造性问题,能帮助设计工程师在生产前检查出可制造性问题,且能够满足工程师需要的多种场景,将产品研制的迭代次数降到最低,减少成本。
● 关注【华秋DFM】公众号,获取最新可制造性干货合集
审核编辑 黄宇
上一篇:芯和半导体科技拟A股IPO