时间:2022-11-08 00:24
人气:
作者:admin
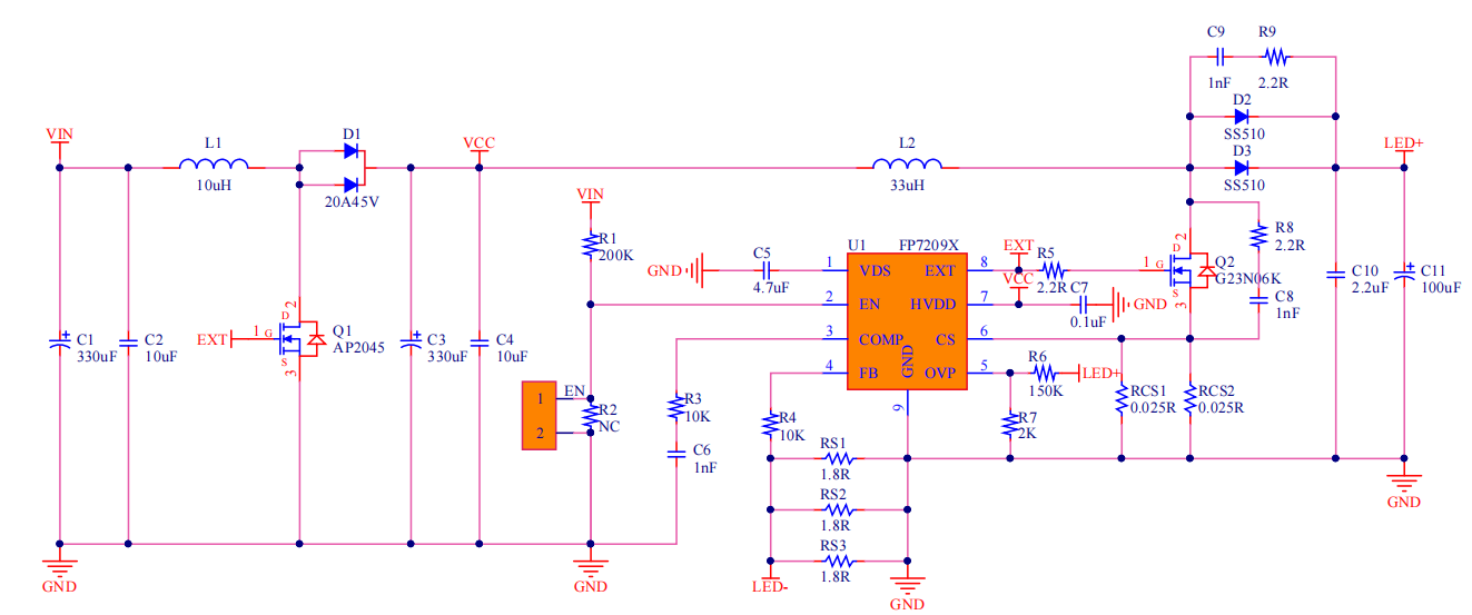
FP7209 是一颗升压恒流LED 驱动IC,控制外部开关NMOS,输入低启动电压2.8V,VFB反馈电压0.25V,反馈电压低,取样电阻功率损耗也降低,整体转换效率提升。软启动时间透过外部电容调整,LED开路保护透过外部电阻调整,LED短路保护透过SC控制NMOS;调光控制DIM Pin,DIM内部有滤波器,可以实现线性与数位调光;输入透过分压电阻接 到EN pin,可以控制FP7209启动与关闭电压准位;有过电流保护,避免开关NMOS电流过大造成损坏;内置过热保护功能。
特色
➢ 启动电压2.8V(低于5V采用输出端供电线路)
➢工作电压范围5V~100V(高于24V采用稳压20V供电线路)
➢VFB反馈电压0.25V
➢线性与数位调光控制
➢关机耗电流最大6μA
➢固定工作频率150kHz/ SOP-8L(EP)
➢可调工作频率100kHz ~ 1000kHz/ TSSOP-14L(EP)
➢可调软启动时间/ TSSOP-14L(EP)
➢可调输入低电压保护(UVP)/ TSSOP-14L(EP)
➢LED开路保护(OVP)
➢LED短路保护(SCP)/ TSSOP-14L(EP)
➢开关NMOS过电流保护(OCP)
➢过热降LED电流保护
➢过温保护(OTP)
➢封装SOP-8L(EP), TSSOP-14L(EP)
➢热保护




此方案可实现单节锂电池升压48V 20W恒流并兼具无频闪调光功能,也可扩展至双节锂电池升压至110V,可有效利用于应急启动,太阳能控制器,户外便携电源等产品。