时间:2018-01-31 10:04
人气:
作者:admin
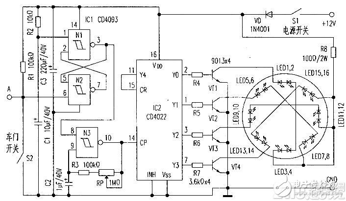
医院救护车一般使用蓝色机械旋转式信号灯。本文采用16只超亮度蓝色LED排2只一段、4只一组。共4组LED围成一圈。用循环逐组分段发光来产生旋转效果,以取代机械旋转式信号灯。
原理电路如附图所示,其中+12V端接救护车电瓶正极(12V)、GND接搭铁线,A端接门开关。在救护车关好车门前,门控开关S2是断开的。关上车门后.S2被联动闭合。这时如果合上电源开关S1,则N1、N2组成的双稳态触发器③脚就输出高电平,并送到振荡器N3⑧脚使其处于工作状态。其振荡频率由C2、R3、RP时间常数决定。由RP进行调整,控制信号灯发光旋转速度。振荡信号送至译码输出8进制计数器IC2(CD4022)的CP端,作时钟控制信号。使其Y0~Y3依次输出正脉冲,VT1~VT4轮流导通,LED1~LED16顺次发光。形成蓝色旋转光环。每组LED都分成两段、两段同时发光。发光顺序为:
1.LED1、2→LED5、6→LED9、10→LED13、14→LED1、2…。。
2.LED3、4→LED7、8→LED11、12→LED15、16→LED3、4…。。.
救护车停下后。只要打开车门,S2又被联动断开,N1、N2复位至初始状态,N2③脚翻转为低电平,N3⑧脚被封闭停振,蓝色信号灯停止旋转。此时关断S1。切断12V供电电源。为了获得逼真的效果。可加用高质量的反射镜。
