全球最实用的IT互联网站!
人工智能P2P分享搜索全网发布信息网站地图标签大全
5389万!浙江发布千万级智慧路灯招标项目!
阅读全文2022-04-25
Silicon Labs智能街道照明解决方案
迪文科技深入南华大学电气工程学院友好交流
阅读全文2022-04-24
瑞丰光电CSP柔性灯丝灯具备极佳视觉体验
数说宪法:宪法宣传电子屏
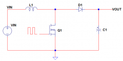
基于BOOST电路供电的LED发光二极管驱动电路设计
SMT锡膏产生印刷偏移应该怎么处理?
阅读全文2022-04-23
焊锡丝一般能焊什么材料?锡膏厂家来说一下
阅读全文2022-04-22
洲明LED小间距产品助力博鳌亚洲论坛2022年年会顺
LED照明驱动芯片U6113 照亮新机遇
显示器低蓝光(ChinaMark)认证
友达光电的Micro LED生产线预计2025年启动量
艾迈斯欧司朗CIOE人气旺 众多新产品亮点
第二代全新升级LED全息屏:无龙骨设计引
CPU | 内存 | 硬盘 | 显卡 | 显示器 | 主板 | 电源 | 键鼠 | 网站地图
Copyright © 2025-2035 诺佳网 版权所有 备案号:赣ICP备2025066733号 本站资料均来源互联网收集整理,作品版权归作者所有,如果侵犯了您的版权,请跟我们联系。