全球最实用的IT互联网站!
人工智能P2P分享搜索全网发布信息网站地图标签大全
安森美半导体LED驱动器方案为互联照明增添智能
阅读全文2021-06-22
基于ZAURA控制的LED驱动器
阅读全文2021-06-17
可调光 LED 驱动器出现的闪烁和“微光”解决方案
阅读全文2021-06-15
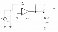
基于光传感器的 LED 灯闭环控制回路
如何通过监控开关模式占空比来诊断 LED
MAX16833 LED 驱动器的设计流程分析
如何计算光耦合器中的LED寿命性能
阅读全文2021-06-14
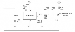
恒定LED强度的温度补偿电路解析
关于单片机的点阵式LED滚动汉字显示屏仿真设计
阅读全文2021-06-12
全面剖析LED大功率驱动电源及其应用产品
显示器低蓝光(ChinaMark)认证
友达光电的Micro LED生产线预计2025年启动量
艾迈斯欧司朗CIOE人气旺 众多新产品亮点
第二代全新升级LED全息屏:无龙骨设计引
CPU | 内存 | 硬盘 | 显卡 | 显示器 | 主板 | 电源 | 键鼠 | 网站地图
Copyright © 2025-2035 诺佳网 版权所有 备案号:赣ICP备2025066733号 本站资料均来源互联网收集整理,作品版权归作者所有,如果侵犯了您的版权,请跟我们联系。