全球最实用的IT互联网站!
人工智能P2P分享搜索全网发布信息网站地图标签大全
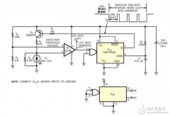
电感式LED驱动器和高功率LED灯设计及其散热方案
阅读全文2017-05-22
怎样光耦电路降低LED电路的功耗?LED封装将往什
LED首字母代码是什么意思?一款高低电平智能控
世强元件电商:“知识共享”,让工程师的研发
儒卓力提供全面的产品组合––应用于数百万种
这几个在LED驱动电路中会常犯的错误一定要避免
Heilind荣获“2016年度电子元器件行业十大品牌企业
AC电源怎样完美契合LED电路,AC-LED的电路原理详解
2016年全球半导体市场合计营收大增 主要业者趋向
大功率LED封装解析以及恒流电源设计
显示器低蓝光(ChinaMark)认证
友达光电的Micro LED生产线预计2025年启动量
艾迈斯欧司朗CIOE人气旺 众多新产品亮点
第二代全新升级LED全息屏:无龙骨设计引
CPU | 内存 | 硬盘 | 显卡 | 显示器 | 主板 | 电源 | 键鼠 | 网站地图
Copyright © 2025-2035 诺佳网 版权所有 备案号:赣ICP备2025066733号 本站资料均来源互联网收集整理,作品版权归作者所有,如果侵犯了您的版权,请跟我们联系。