时间:2025-06-24 18:31
人气:
作者:admin
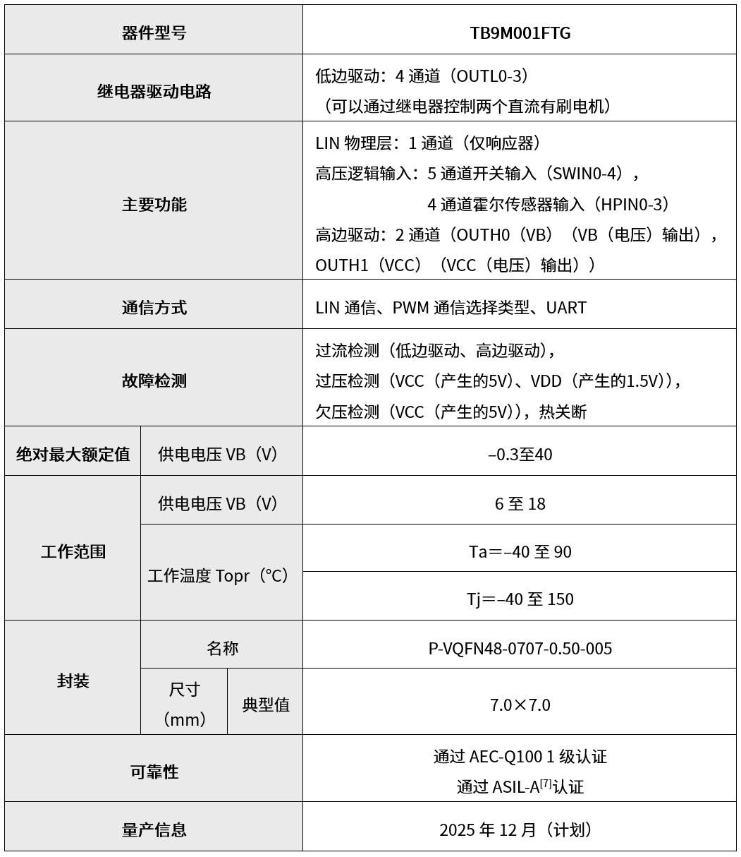
中国上海,2025年6月24日——东芝电子元件及存储装置株式会社(“东芝”)今日宣布,其智能电机控制驱动IC“SmartMCD[1]”系列第二款产品“TB9M001FTG”的样品已正式出货。SmartMCD中的微控制器集成了继电器驱动电路功能和LIN收发器功能。新产品可以驱动继电器并控制两个直流有刷电机,适用于控制车载应用中的直流有刷电机。
近年来,随着汽车设备电气化的发展,对于辅助设备[4]的要求也逐渐提高,要求其具有更高的性能、更全面的功能、更紧凑的设计和更少的元器件。为满足上述需求,东芝的新产品应运而生。
新型SmartMCD系列内置四个低边驱动,可用于继电器驱动和其他应用,实现两个直流有刷电机的正转控制和反转控制[5]。新产品还内置微控制器(ArmCortex-M0内核)、大容量闪存、两个用于电源应用的高边驱动、一个LIN收发器和一个可在车载电池级运行的电源系统。所有这些功能都被集成在紧凑的VQFN48封装中(典型值为7mm×7mm)。
除了控制电动天窗、电动雨刷、电动车窗和电动座椅等车载应用中的直流有刷电机,驾驶员还能够控制各种传感器和执行器。此外,通过来自主ECU的LIN控制,新产品可以用作各种应用的辅助设备。这有助于高效控制各种车载功能,并支持广泛的车载应用。
未来东芝将继续扩大其SmartMCD系列产品线,并为汽车系统的小型化和元件数量的减少做出贡献。
应用
车载设备
● 电动天窗
● 电动雨刷
● 电动车窗
● 电动座椅等更多车载应用
特性
● 32位MCU(ArmCortex-M0),工作频率:40MHz(低速、高速片上振荡器)
● 内置内存(incECC SEC/DED[6])
代码闪存:192KB,数据闪存:16KB,SRAM:16KB
● 四通道低边驱动:可以通过继电器控制两个直流有刷电机正转和反转
● 通信方式:LIN通信等(PWM通信选择类型、UART)
主要规格

注:
[1] SmartMCD:由东芝电子元件及存储装置株式会社开发的集成了电机控制功能与微控制器IC系列。
[2] 继电器驱动电路:一种设计用于安全可靠地驱动继电器(电磁开关)的电子电路,该继电器使用来自微控制器或控制电路的小电流和电压信号来控制大电流。
[3] LIN(本地互连网络)是一种串行通信协议,主要用于车载电子控制单元(ECU)之间的通信。
[4] 辅助设备:负责为主ECU提供支持的设备。
[5] 当使用两个SPDT(单刀双掷)继电器。
[6] incECC SEC/DED:内置ECC(纠错码)功能,支持1位纠错(SEC)和2位纠错(DED)。
[7] ASIL-A:ASIL代表汽车安全完整性等级,这是基于ISO 26262汽车功能安全标准定义的功能安全要求等级。ASIL-A是该分类中最低的安全要求等级,适用于功能故障被评估为对人员生命或车辆的影响相对较低的情况。
应用电路示例

相关信息
*Arm和Cortex是Arm有限公司(或其子公司)在美国和/或其他国家或地区的注册商标。
*SmartMCD是东芝电子元件及存储装置株式会社的商标。
*本文提及的公司名称、产品名称和服务名称可能是其各自公司的商标。
*本文档中的产品价格和规格、服务内容和联系方式等信息,在公告之日仍为最新信息,但如有变更,恕不另行通知。
关于东芝电子元件及存储装置株式会社
东芝电子元件及存储装置株式会社是先进的半导体和存储解决方案的领先供应商,公司累积了半个多世纪的经验和创新,为客户和合作伙伴提供分立半导体、系统LSI和HDD领域的杰出解决方案。
东芝电子元件及存储装置株式会社十分注重与客户的密切协作,旨在促进价值共创,共同开拓新市场,期待为世界各地的人们建设更美好的未来并做出贡献。